Fig. 5: LPL is associated with multiple ER chaperones in the CERFs.
From: The mechanisms to dispose of misfolded proteins in the endoplasmic reticulum of adipocytes

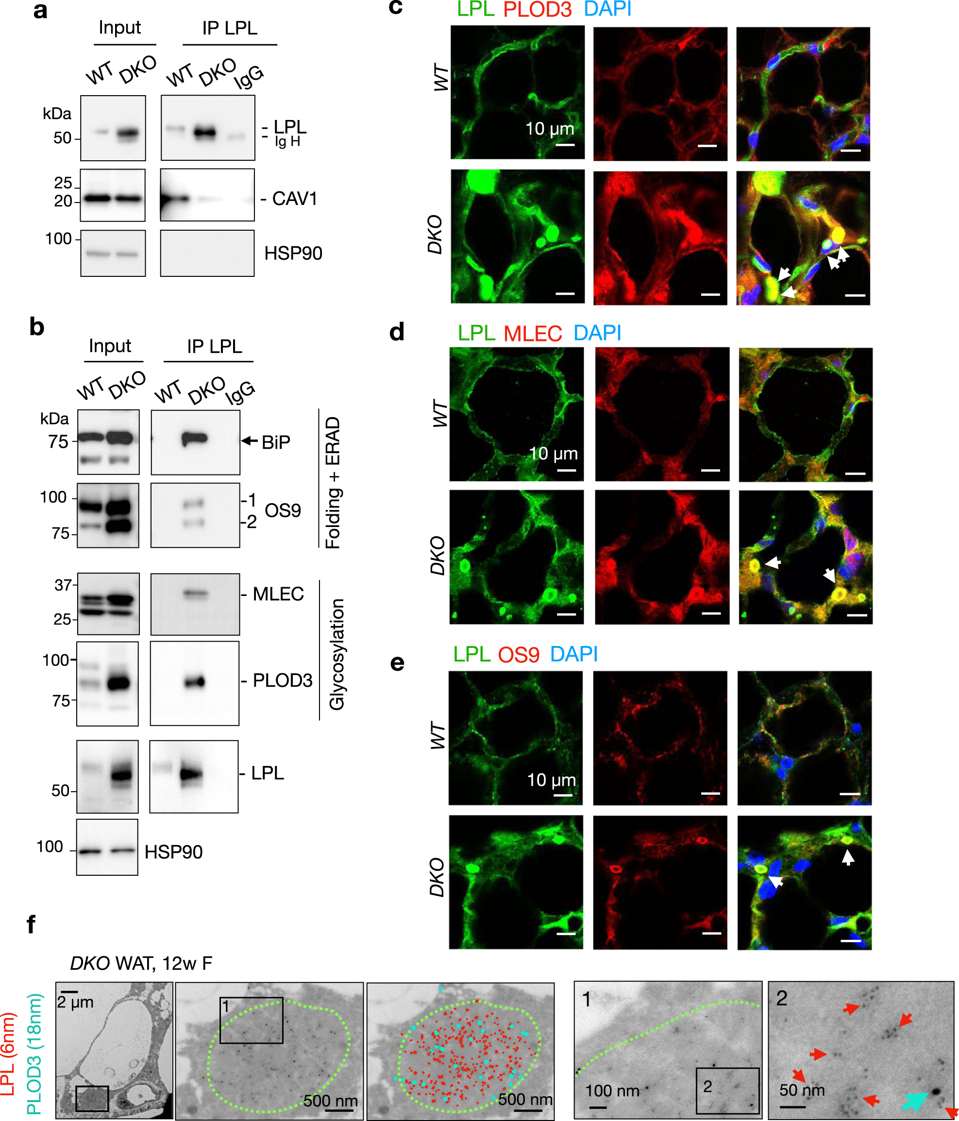
a, b Immunoblot analysis following immunoprecipitation of endogenous LPL in gonadal WAT (n = 3 mice each). c–e Representative immunofluorescent images of co-labeling of LPL and PLOD3 (c, n = 3 mice per genotype), MLEC (d, n = 2 mice per genotype), and OS9 (e, n = 2 mice per genotype), the top hits identified in cluster 2 (Supplementary Fig. 6c), in gonadal WAT. f Representative TEM images following immunogold labeling of LPL and PLOD3 in gonadal WAT (n = 3 mice). Green dotted line outlines the CERFs. Images with color coded gold particles shown on the right. Source data are provided as a Source Data file.