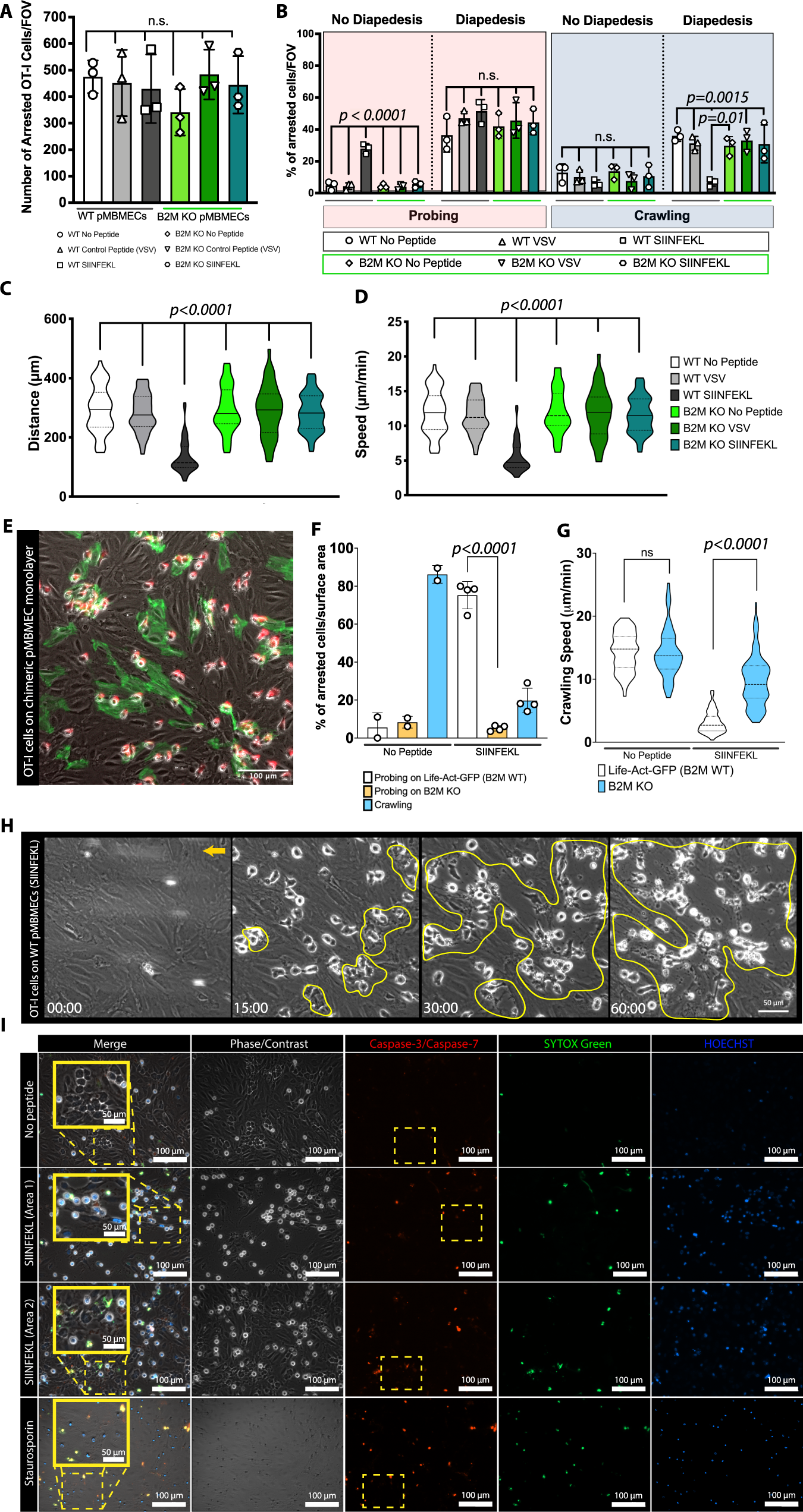
Fig. 4: Ag presentation by pMBMECs arrests effector OT-I cells and initiates barrier breakdown under physiological flow in vitro.
From: Antigen recognition detains CD8+ T cells at the blood-brain barrier and contributes to its breakdown

A Number of arrested in vitro activated OT-I cells per FOV (872 × 654 μm) on TNF-α/IFN-γ stimulated WT or B2M-KO pMBMECs without peptide, with VSV or SIINFEKL peptide pulsing. Data were pooled from 3 independent experiments, analyzed using ordinary one-way ANOVA with Tukey’s multiple comparisons test, and shown as mean ± SD. See Supplementary Movie 3. B Post-arrest behavior of effector OT-I cells on WT and B2M-KO pMBMECs over 30 min. The behavioral categories are shown as percentage of arrested OT-I cells on pMBMECs. Data were pooled from 3 independent experiments, analyzed using ordinary one-way ANOVA with Tukey’s multiple comparisons test, and shown as mean ± SD. See Supplementary Movie 3. Violin plots for crawling distance (C) and crawling speed (D) of effector OT-I cells on TNF-α/IFN-γ stimulated WT and B2M-KO pMBMECs. 44-60 cells per condition were tracked. Values were pooled from three individual experiments and are shown as mean ± SD. Data were analyzed using ordinary one-way ANOVA with Tukey’s multiple comparisons test. E Representative image of effector OT-I T cells superfused over a SIINFEKL-pulsed pMBMEC monolayer composed of Ag presentation competent Life-Act-GFP+ pMBMECs and Ag presentation deficient B2M–/– pMBMECs. Data is representative of 4 individual experiments. See Supplementary Movie 6. F Post-arrest behavior of effector OT-I cells on mixed Life-Act-GFP+ and B2M-KO pMBMEC monolayers over 30 min. The behavioral categories are shown as percentage of arrested OT-I T cells normalized to the surface area of the respective endothelial cell type in the FOV. Data is shown as mean ± SD from 4 independent experiments for the SIINFEKL condition and 2 independent experiments for the No Peptide condition. Data were analyzed using ordinary one-way ANOVA with Tukey’s multiple comparisons test. See Supplementary Movie 6. G Violin plots for crawling speed of effector OT-I cells on TNF-α/IFN-γ stimulated mixed pMBMEC monolayers. 80-100 OT-I cells per condition were tracked. Data were pooled from 4 independent experiments and analyzed using two-sided paired parametric t test. H Representative image sequence of effector OT-I cell induced killing of SIINFEKL-pulsed pMBEMCs under physiological flow during 60 min. The area of endothelial cell killing is circled in yellow. Orange arrow indicates the direction of the flow. Data is representative of 3 individual experiments. See Supplementary Movie 4. I Live staining of pMBMECs with Image-iT™ LIVE Red Poly Caspases Detection Kit following 60 min of interactions with activated OT-I cells under physiological flow. Unpulsed pMBMECs served as negative control, staurosporin-induced apoptosis as positive control. Gray: phase constrast imaging visualizes the pMBMEC monolayer; Red: Caspase-3/−7 staining for apopotosis, Green: Sytox Green shows cell membrane damage, Blue: HOECHST viusalizes cell nuclei. Areas within dashed yellow boxes are shown magnified in the merged image. Data is representative of 3 individual experiments. Source data from (A, B, C, D, F and G) are provided as a Source Data file.