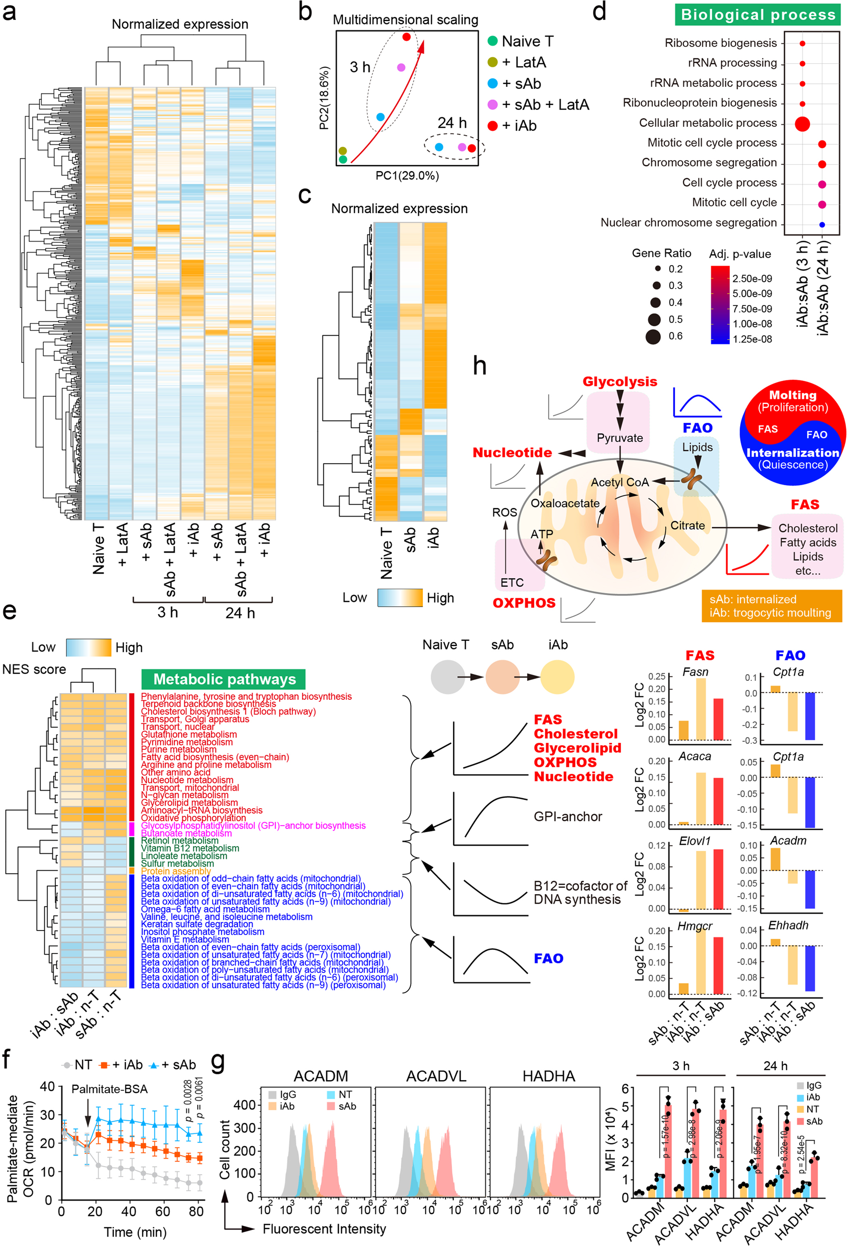
Fig. 10: Transcriptome analysis of naive T and sAb-, sAb+LatA-, and iAb-stimulated naive T cells.

a Coordinated changes in gene expression (Affymetrix Mouse Gene ST 2.0 microarray) in naive T (0 h) and LatA-, sAb-, sAb+LatA-, and iAb-stimulated T cells at 3 and 24 h. Genes on the heatmap were selected based on fold changes from naive T cells >1.5 and plotted with normalized gene expressions (z-score). b Principal component analysis (PCA) of the transcriptome. Trajectory was changed from naive T cells to sAb-, sAb+LatA-, and iAb-stimulated T cells. The changes were time-dependent, observing different clusters by time. c Selected heatmap of naive T and sAb- and iAb-activated cells at 3 h. Genes on the heatmap were selected as described in (a). Most of the genes in the selected group exhibited a reversed pattern of expression changes between naive cells and iAb-activated cells. d Enriched biological pathways (Gene Ontology) of differentially expressed genes. e Enriched metabolic pathways of T cells. NES of metabolic pathways (R fgsea package) were calculated from the fold changes of group comparisons. Pathways were selected based on enrichment test p values (<0.05). Bar graphs show the fold changes (log2) of representative genes in the FAS or FAO pathways. f Kinetic OCR response to palmitate. Naive CD3+ T cells stimulated for 3 h with iAb or sAb, washed, and OCR was measured in the presence of 500 μM palmitate. Results are representative of three independent experiments ± SD. p value was presented for iAb vs sAb. g Levels of FAO enzymes ACADM, ACADVL, and HADHA were measured by flow cytometry in sAb- and iAb-activated cells at 3 h or 24 h. Representative histogram and the mean MFI is shown. Results are representative of three independent experiments ± SEM. h A schematic model based on global metabolic gene profiling and the metabolic functional changes caused by molting or TCR internalization. Statistics was performed using one-way ANOVA with post hoc Tukey’s multiple comparisons test. FAS fatty acid synthesis, FAO fatty acid oxidation, GPI glycosylphosphatidylinositol, and OXPHOS oxidative phosphorylation, ACADM, medium-chain acyl-CoA dehydrogenase, ACADVL very long chain acyl-CoA dehydrogenase, HADHA trifunctional multi enzyme complex subunit alpha. Source data are provided as a Source Data file.