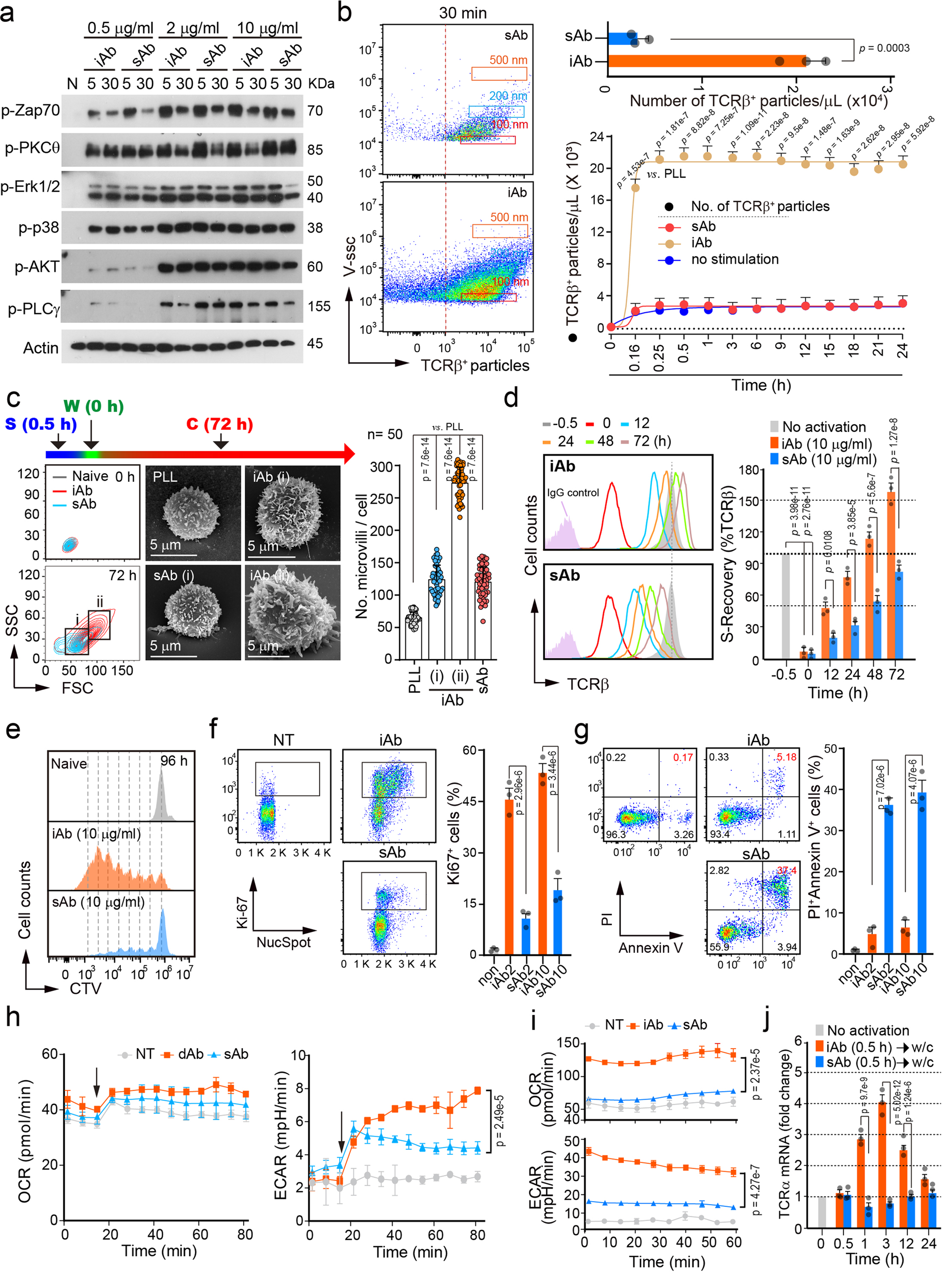
Fig. 4: Trogocytic-molting of T cell microvilli enforces metabolic reprogramming for T cell proliferation and survival.

a TCR signaling intensity following iAb or sAb treatment. Results are representative of three independent experiments. Densitometric analysis is presented in Supplementary Fig. 8. The samples shown are from the same experiment, with gels/blots processed in parallel. b Naive CD3+ T cells were pre-stained with anti-TCRβ-Alexa488 and stimulated with iAb or sAb for the indicated time periods. Left, representative results at 30 min. Right, number of released TCRβ+ particles quantified by CytoFLEX at the indicated time point. c, d Naive CD3+ T cells were stimulated for 30 min with iAb or sAb, washed, and cultured for 72 h with fresh medium. T cells in the gates (i and ii = iAb; i = sAb) were sorted according to cell size (FSC) and granularity (SSC) and observed under SEM. The number of microvilli per cell was quantified using ImageJ (c). For each single experiment, 50 cells were randomly selected and analyzed. Data represent three independent experiments ± SD. Surface TCRβ recovery was determined by staining with TCRβ-Alexa 488 at the indicated time points (d). e–g CTV-stained naive CD3+ T cells were stimulated as in (c), and cell division at 96 h (e), proliferation (Ki-67 staining) and NucSpot staining at 48 h (f), and apoptosis (Annexin V/PI staining) at 48 h (g) were determined. non, untreated; iAb2 and sAb2, 2 μg/mL; iAb10 and sAb10, 10 μg/mL. h Oxygen consumption rate (OCR) and extracellular acidification rate (ECAR) trace of naive CD3+ T cells after stimulation with sAb or dynabead-immobilized antibody (dAb). Black arrowheads indicate stimulation point. (i) Naive CD3+ T cells were stimulated as in (c) and OCR and ECAR trace were measured 24 h post stimulation. j TCRα mRNA expression at the indicated time points after stimulation. w/c, wash and culture. Data represent the mean of three experiments ± SD (b, c, h, i) or SEM (d–g, j). Statistics were performed using unpaired two-tailed t test (a, c) or one-way ANOVA with post hoc Tukey’s multiple comparisons test (b, d, f–j). Source data are provided as a Source Data file.