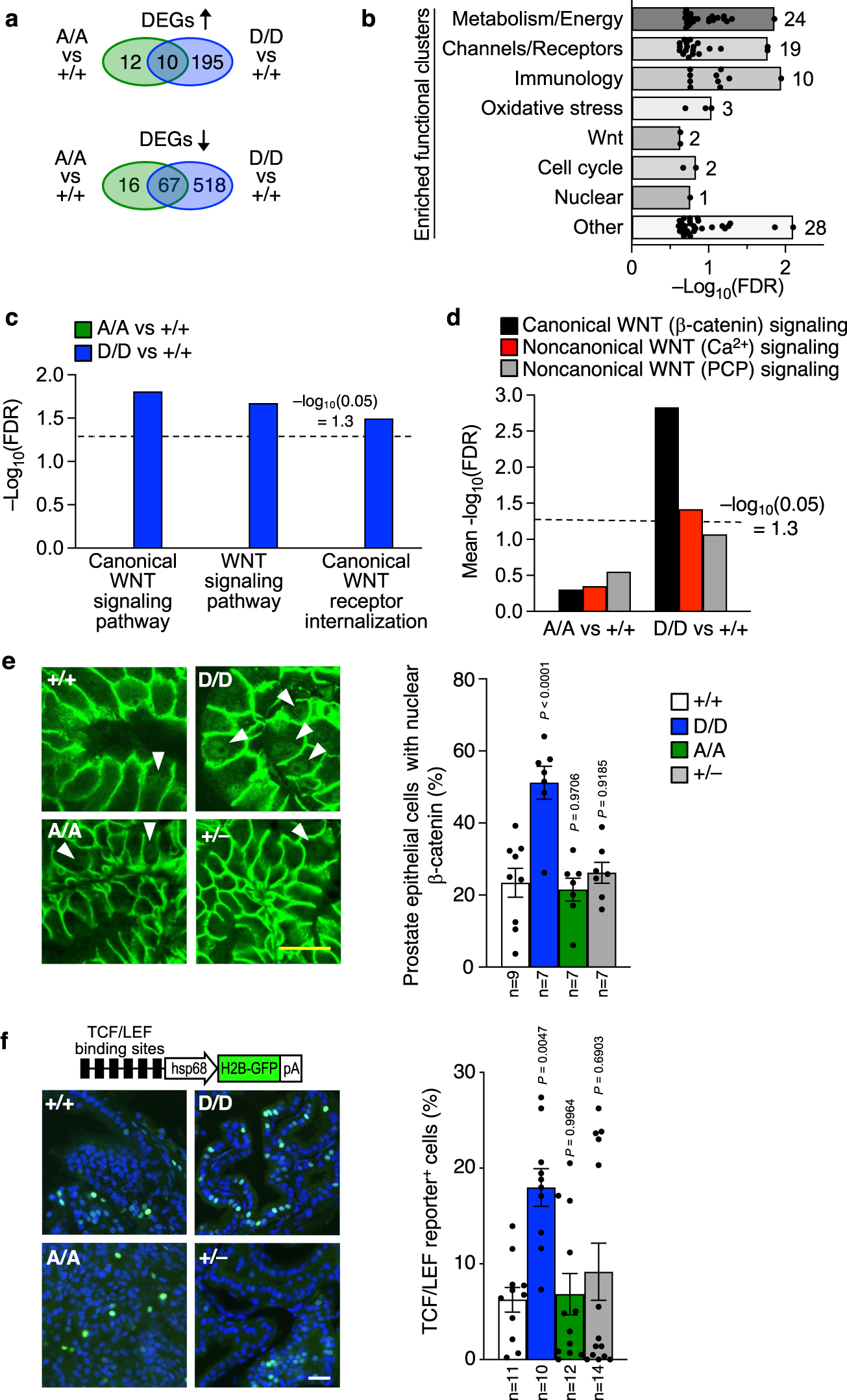
Fig. 6: WNT hyperactivity in PtenS380D prostates.

a Venn diagram of differentially expressed genes (DEGs) from RNAseq analyses of prostates from 2-month-old mice of indicated genotypes. ↑, upregulated genes; ↓, downregulated genes. n = 3 independent mice/genotype. b Annotations from unbiased gene set enrichment analysis. Biological processes clustered by common function. FDR, false discovery rate. Significantly enriched (FDR < 0.25, –log10 > 0.6) processes are shown. Bars represent maximum –log10(FDR) per functional group, and dots represent individual annotations for pathways under a given functional group. Numbers next to bars represent the total number of significant biological processes per group. c Overrepresentation of gene sets belonging to indicated WNT signaling pathways. d Overrepresentation of transcription factor targets belonging to indicated WNT signaling pathways. –log10 > 1.3 (FDR < 0.05) in overrepresentation analyses is considered significant. e Immunostaining of prostates of indicated genotype stained for total ß-catenin. Arrowheads point to nuclear staining. The percentage of epithelial cells with nuclear staining is graphed. N, number of prostates analyzed, with 126-558 cells counted per prostate. f Schematic of TCF/LEF reporter mouse, bred onto indicated genetic background, with representative images of anterior prostate. DNA is marked with Hoechst (blue). Scale bar is 20 µm. The percentage of GFP-positive epithelial cells in anterior prostate is graphed. Data in (e and f) is presented as mean values ± SEM and statistical significance was assessed by ordinary one-way ANOVA followed by Dunnett’s multiple comparisons test compared to +/+. Source data are provided as a Source Data file.