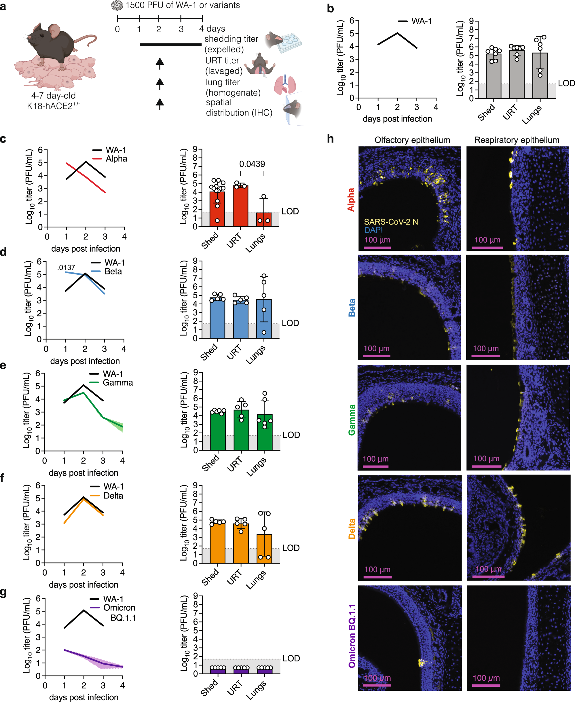
Fig. 2: SARS-CoV-2 variant replication dynamics and tropism in index mice.

a Neonatal K18-hACE2+/- mice were infected with indicated SARS-CoV-2 and viral shedding samples were collected daily. At 2 dpi, retrotracheal lavages and lungs were collected to determine viral titers and heads were fixed for immunohistochemistry. b–g Viral burden in daily shedding samples (left) and at 2 dpi in shedding samples, upper respiratory tract and lungs (right). Individual values below the limit of detection (LOD, 50 PFU/ml) were set to 5. Data from at least 2 independent repetitions with n = 6 - 15 pups per group. Only significant p-values (Kruskal-Wallis test) are presented. h Immunohistochemistry for SARS-CoV-2 N at 2 dpi in nasopharynx. Created with BioRender.com.