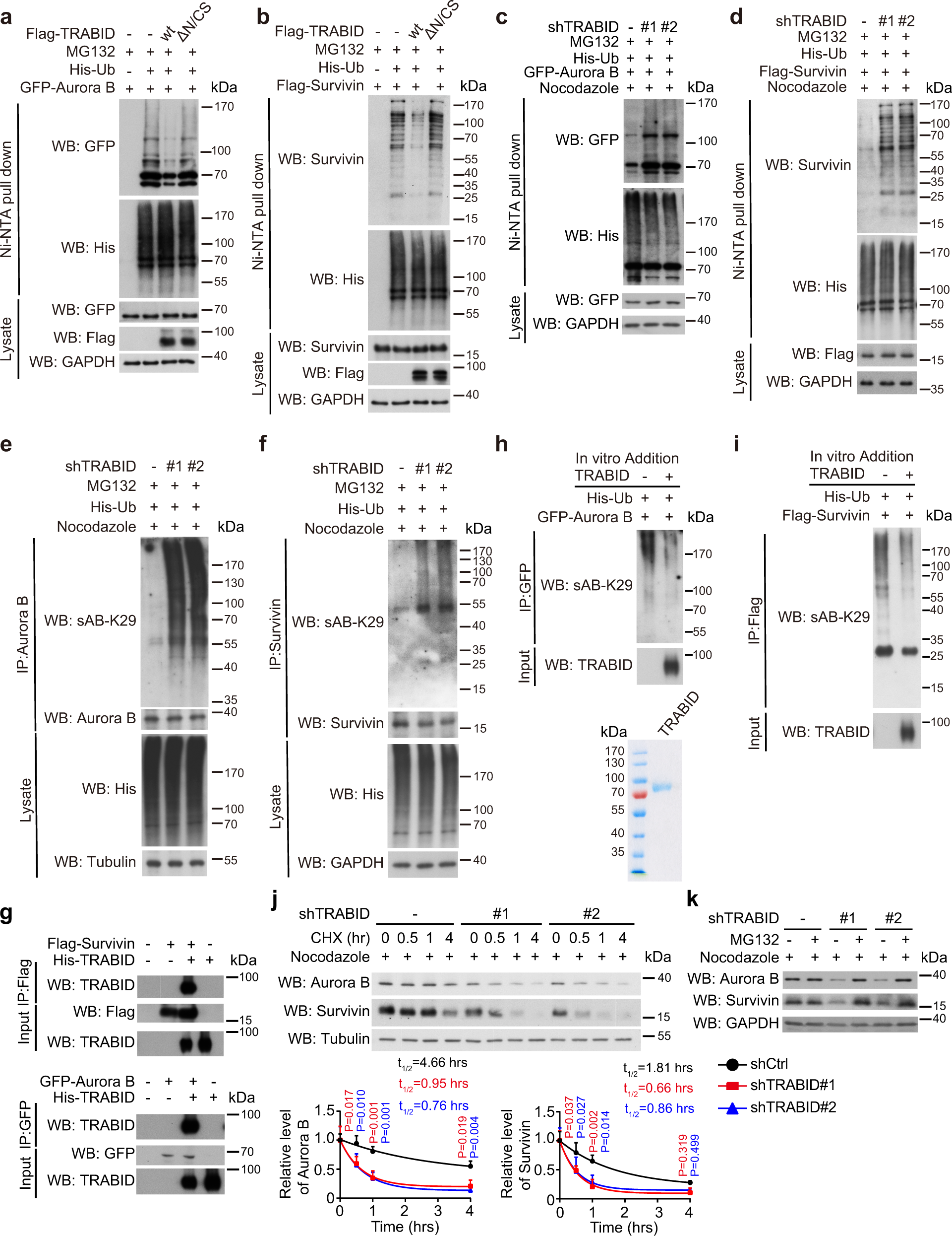
Fig. 3: TRABID deubiquitinates and stabilizes Aurora B and Survivin.

a–d Western blot analysis of GFP-Aurora B and Flag-Survivin ubiquitination in 293 T cells transfected with indicated constructs (a, b) or HeLa derivatives as in Fig. 2e transfected with indicated constructs and treated with 3 μM nocodazole for 18 h (c, d). Cells were treated with MG132 to preserve the ubiquitination signals. e, f Analysis of the K29-linked ubiquitination on endogenous Aurora B and Survivin in HeLa derivatives as in Fig. 2e transfected with His-ubiquitin and treated with 3 μM nocodazole for 18 h. Cells were treated with MG132 to preserve the ubiquitination signals. g In vitro binding assay by incubating baculovirally purified His-TRABID with Flag-Survivin or GFP-Aurora B bound on beads. h, i In vitro deubiquitination assay. Aurora B or Survivin was immunoprecipitated from 293 T cells transfected with His-ubiquitin and GFP-Aurora B or Flag-Survivin and incubated with purified His-TRABID. Aurora B and Survivin K29-ubiquitination was determined by Western blot with sAB-K29. The purity of His-TRABID was shown in (h). j Western blot analysis of Aurora B and Survivin in HeLa derivatives as shown in Fig. 2e, treated with 3 μM nocodazole for 18 h, and with 100 μg/ml cycloheximide for indicated time points. The levels of Aurora B and Survivin were normalized with that of internal control and plotted. Data are mean ± SD, n = 3 independent experiments. P values are determined by two-way ANOVA with Tukey’s post hoc test. k Western blot analysis of Aurora B and Survivin in indicated HeLa derivatives treated with 3 μM nocodazole for 18 h and then with or without 5 μM MG132 for 6 h. For (a–k), blots are representatives of three independent experiments. Source data are provided as a Source Data file.