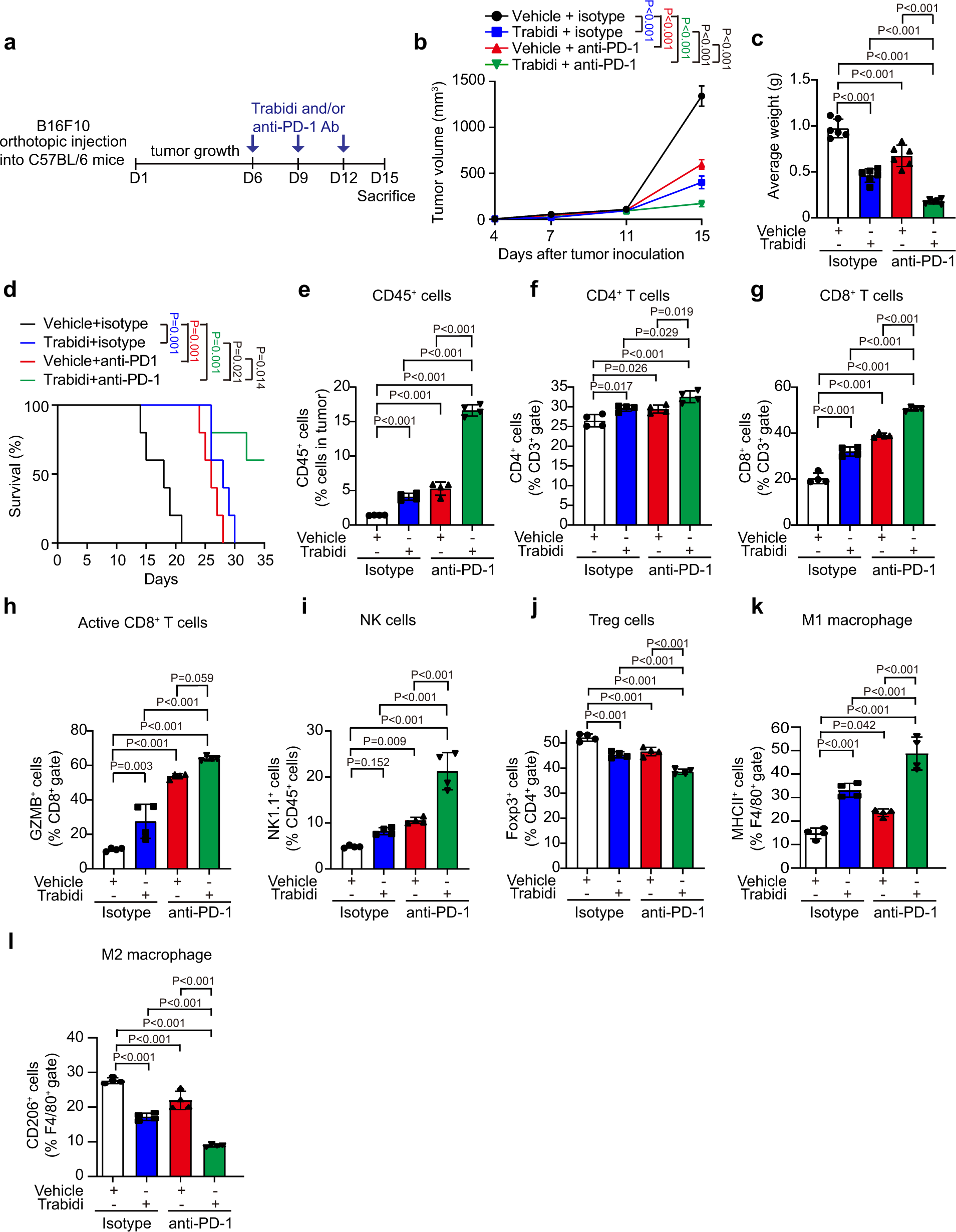
Fig. 7: TRABID targeting enhances the anti-tumor functions of PD-1 antibody.

a Schematic presentation of the experimental workflow. C57BL/6 mice subcutaneously inoculated with B16F10 cells were injected with anti-PD-1 antibody and/or TRABID inhibitor as indicated. b, c Tumor volume at indicated days and tumor weight at day 15 are plotted. Data are mean ± SD (n = 6 animals). P values are determined by two-way ANOVA (b) or one-way ANOVA (c) with Tukey’s post hoc test. d Kaplan-Meier survival curves for C57BL/6 mice bearing B16F10 tumors and treated as in (a). P values are determined by log rank Mantel Cox test, n = 5. e–l Flow cytometry analysis for the percentages of indicated types of tumor-infiltrating immune cells in the tumor tissues taken from day 15 of C57BL/6 mice after inoculation with B16F10 cells and treated as in (a). Data are mean ± SD (n = 4 per group). P values are determined by one-way ANOVA with Tukey’s post hoc test. Source data are provided as a Source Data file.