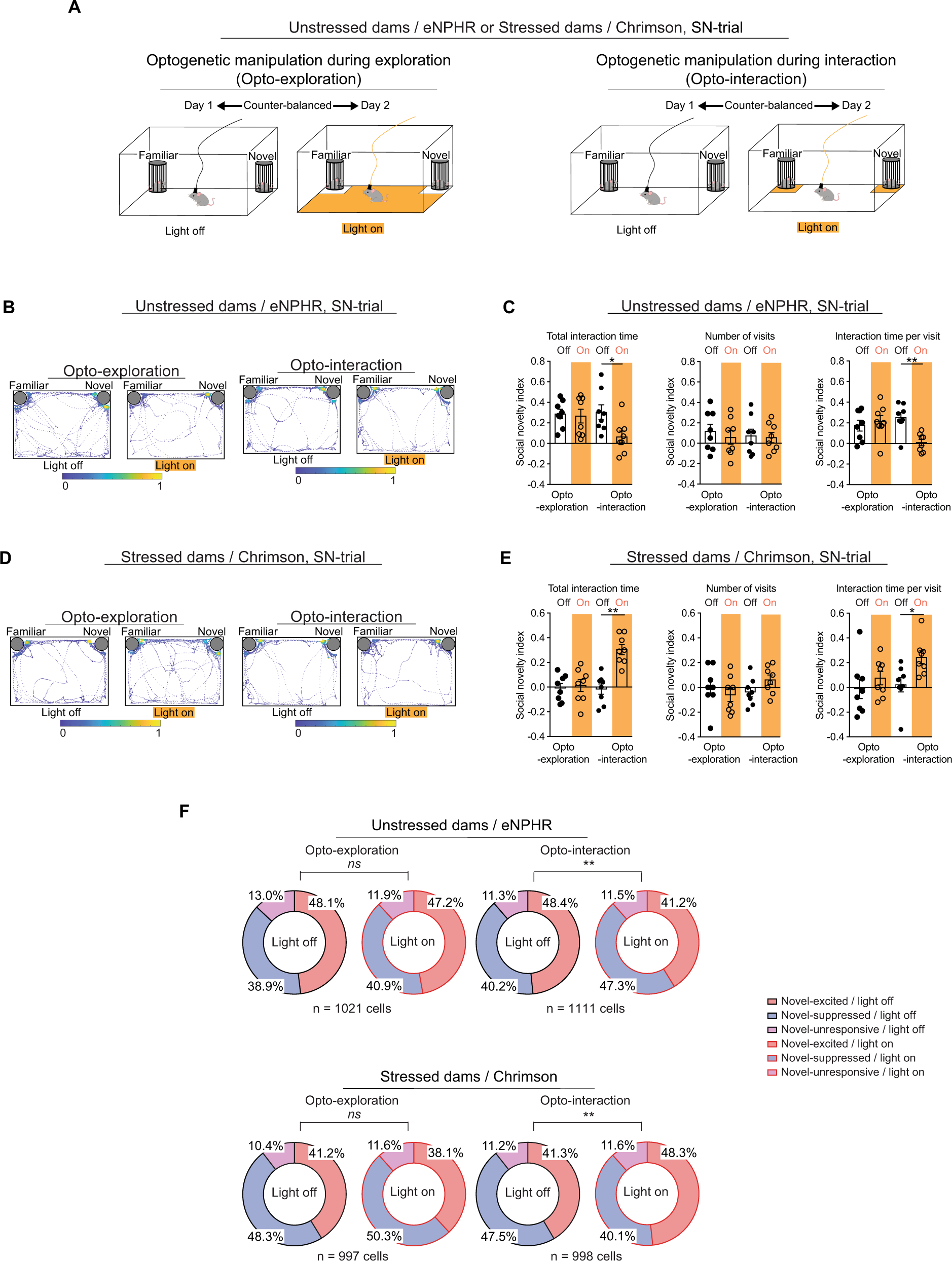
Fig. 4: AI-PrL pathway was involved in SILA-induced changes in postpartum PrL neuronal activity and social novelty recognition behavior during interactions.
From: Adolescent stress impairs postpartum social behavior via anterior insula-prelimbic pathway in mice

A Experimental timeline for SIT with behavioral closed-loop optogenetic manipulation. B Representative heatmaps of the track during SN-trials in unstressed dams expressing eNPHR. C Optogenetic inhibition during interaction, but not during exploration, in unstressed dams decreased total interaction time and interaction time per visit with novel mice, but not the number of visits (two-way mixed ANOVA, Wilcoxon signed-rank test). N = 8 mice. D Representative heatmaps of the track during SN-trials in stressed dams expressing Chrimson. E Optogenetic activation during interaction, but not during exploration, in stressed dams increased total interaction time and interaction time per visit with novel mice, but not the number of visits (two-way mixed ANOVA). N = 8 mice. F Optogenetic activation during interaction in stressed dams increased and decreased the fractions of novel-excited and novel-suppressed neurons in PrL, respectively. Optogenetic inhibition during interaction in unstressed dams decreased and increased the fractions of novel-excited and novel-suppressed neurons in PrL, respectively. These changes were not observed with optogenetic manipulation during exploration (Chi-squared test). For ANOVAs, * indicates statistical significance for post hoc Bonferroni comparisons. *p < 0.05, **p < 0.01. ns non-significant (p > 0.05). All data are represented as mean ± SEM. See Supplemental Table 3 for details on the statistical analyses.