Fig. 5: Activation of GR signaling in the AI-PrL pathway played a causal role in postpartum PrL dysfunction and subsequent behavioral changes in social novelty recognition.
From: Adolescent stress impairs postpartum social behavior via anterior insula-prelimbic pathway in mice

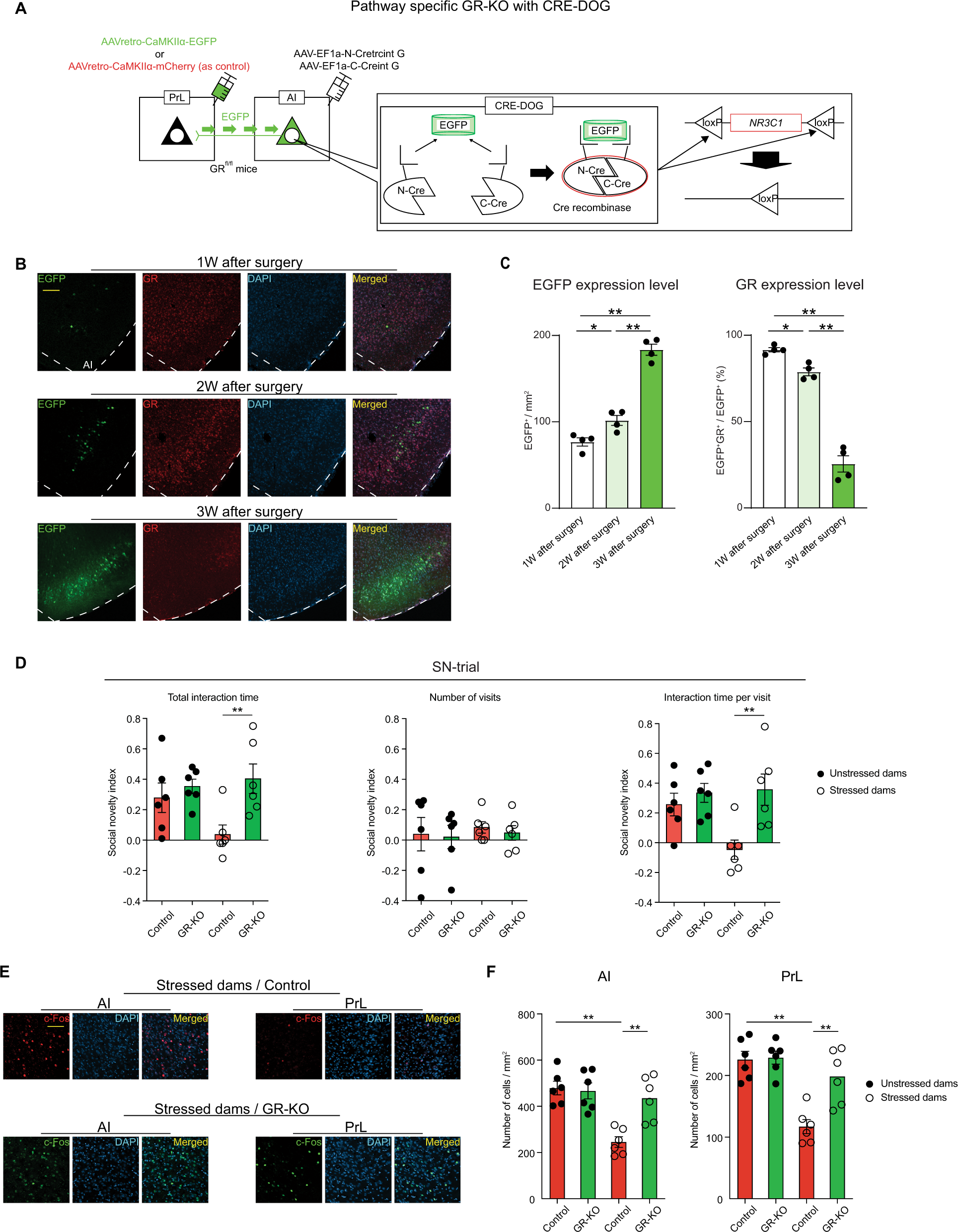
A Scheme of AI-PrL pathway-specific GR-KO using the CRE-DOG method. B Representative images of EGFP+ (green), GR+ (red), DAPI (blue), and colocalized cells in AI of GRfl/fl mice with CRE-DOG. Scale bar, 100 µm. C GR deletion progressed over time along with expression levels of EGFP (one-way ANOVA, Welch’s ANOVA). N = 4 mice. D AI-PrL pathway-specific GR-KO ameliorated SILA-induced behavioral changes in SN-trials (two-way ANOVA, Mann–Whitney U-test). N = 6 mice. E Representative images of c-Fos + (red or green), DAPI (blue), and colocalized cells in AI and PrL of stressed dams with or without AI-PrL pathway-specific GR-KO. Scale bar, 50 μm. F AI-PrL pathway-specific GR-KO normalized the decreased neural activity of AI and PrL in stressed dams (two-way ANOVA). N = 6 mice. * indicates statistical significance for post hoc Bonferroni comparisons. *p < 0.05, **p < 0.01. All data were represented as mean ± SEM. See Supplemental Table 3 for details on the statistical analyses.