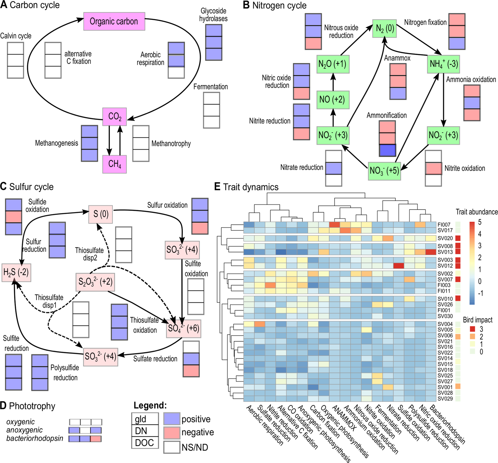
Fig. 3: Functional patterns across the five chronosequences as revealed by metagenomics using a gene centric approach.
From: Trajectories of freshwater microbial genomics and greenhouse gas saturation upon glacial retreat

Fit of generalized linear latent models to responses of individual KEGG gene ontology terms involved in A carbon, B nitrogen and C sulfur cycling as well as D phototrophy to glacial distance (gld), dissolved nitrogen (DN) and organic carbon (DOC). Significant relationships are determined from Wald statistics. Filled blue and red boxes represent significant positive and negative relationships with the respective environmental properties. E Heatmap of normalized metabolic trait abundances. Vertical dendrogram depicts sample similarities while the horizontal dendrogram shows similarities in distribution of the various traits across the five chronosequences. The latter allows the identification of co-occurring metabolic traits. For example alternative C fixation, CO oxidation and anoxygenic photosynthesis show highly corresponding abundance patterns and cluster tightly. Bird impact (0–3 indicating none, low, medium and high presence of birds and/or droppings) by sample is depicted by the color coding on the far right. Detailed results from the generalized linear latent models are given in Supplementary Figs S7 and S8.