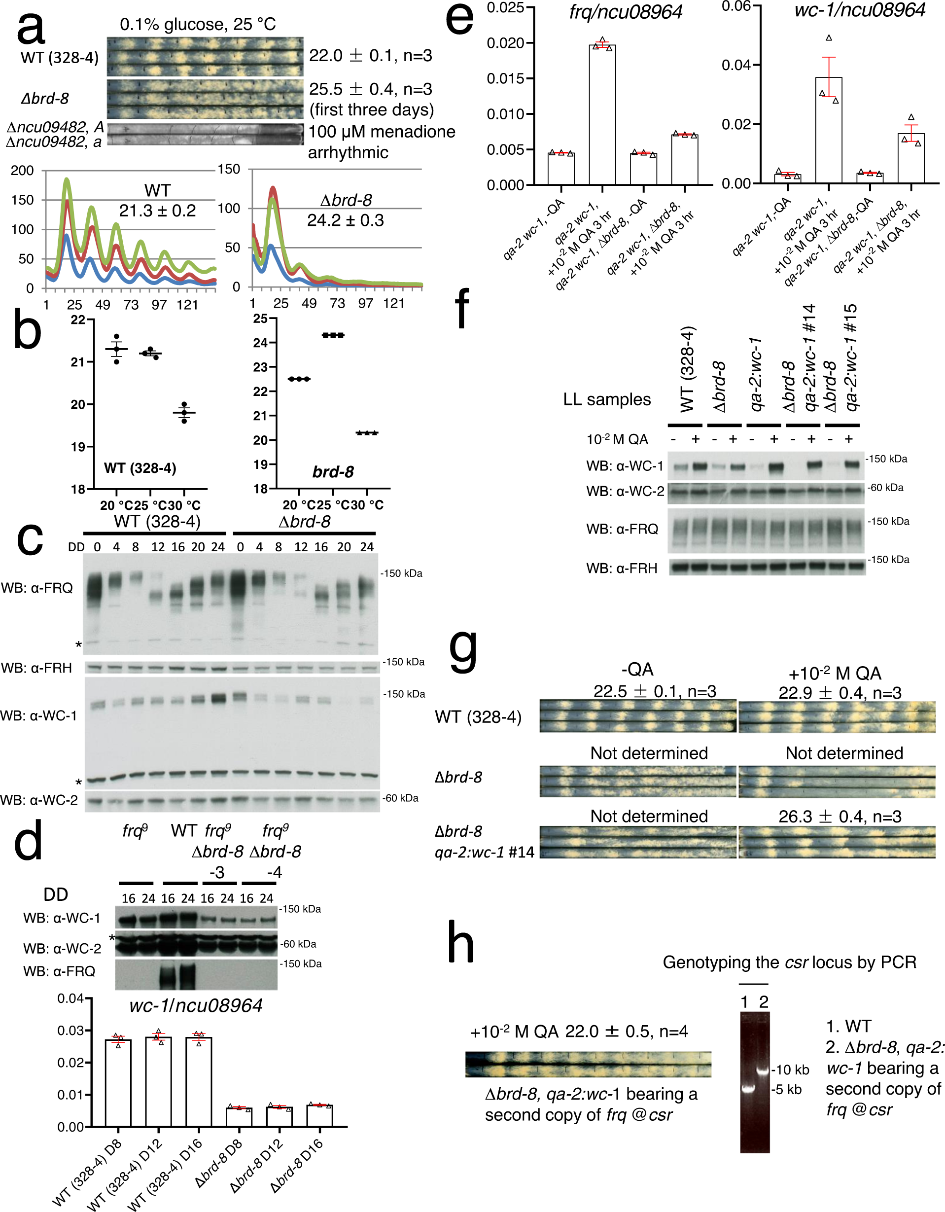
Fig. 1: Identification of brd-8 as a regulator of the Neurospora core circadian oscillator and output.
From: A crucial role for dynamic expression of components encoding the negative arm of the circadian clock

∆brd-8 was assayed by race tube (a, upper) and luciferase (a, lower) analyses. Of the race tube analyses, only ∆ncu09482, a and ∆ncu09482, A were grown on regular race tube medium containing 100 μM menadione and showed an arrhythmic overt clock. b Circadian periods of WT and ∆brd-8 at 20°, 25°, and 30 °C were determined by the luciferase assay. The period data presented here are the average +/- the standard error of the mean (SEM). Raw data are shown in Supplementary Figure 2. c Expression of FRQ, FRH, WC-1, and WC-2 in WT and ∆brd-8 over 24 hr. DD, hours after the light to dark transfer. The experiment was repeated three times with similar results. d Upper panel, total WC-1, WC-2, and FRQ were followed by Western blotting at DD16 and DD24 in WT, frq9, and frq9; ∆brd-8. Lower panel, mRNAs extracted from samples cultured in the dark for 8, 12, and 16 h. e Expression of wc-1 and frq in qa-2:wc-1 and qa-2:wc-1; ∆brd-8 was determined by RT-qPCR in the absence or presence of 10−2 M quinic acid (QA) for 3 hrs. In Fig. 1d and e, the RT-qPCR data are representatives of three biological experiments (n = 3) and reported as the average +/- SEM; gene expression was normalized to that of ncu08964. f Total WC-1, WC-2, FRQ, and FRH were measured in WT, ∆brd-8, qa-2:wc-1, and qa-2 wc-1; ∆brd-8 with or without QA in the medium as indicated. The experiment was done three times, and similar results were obtained. g Race tube analyses of WT, ∆brd-8, and ∆brd-8; qa-2:wc-1 in the absence or presence of 10−2 M QA. h Knocking in a second copy of frq at the csr locus rescues the long period length observed in ∆brd-8. The amplicon with a primer set used in genotyping is against the csr locus; in the frq knock-in strain, a PCR product with a larger size was amplified by PCR compared to that in the WT. Source data are provided as a Source Data file.