Fig. 2: Melanocytic cell state leads to oxidative metabolic rewiring.
From: Lipid droplets are a metabolic vulnerability in melanoma

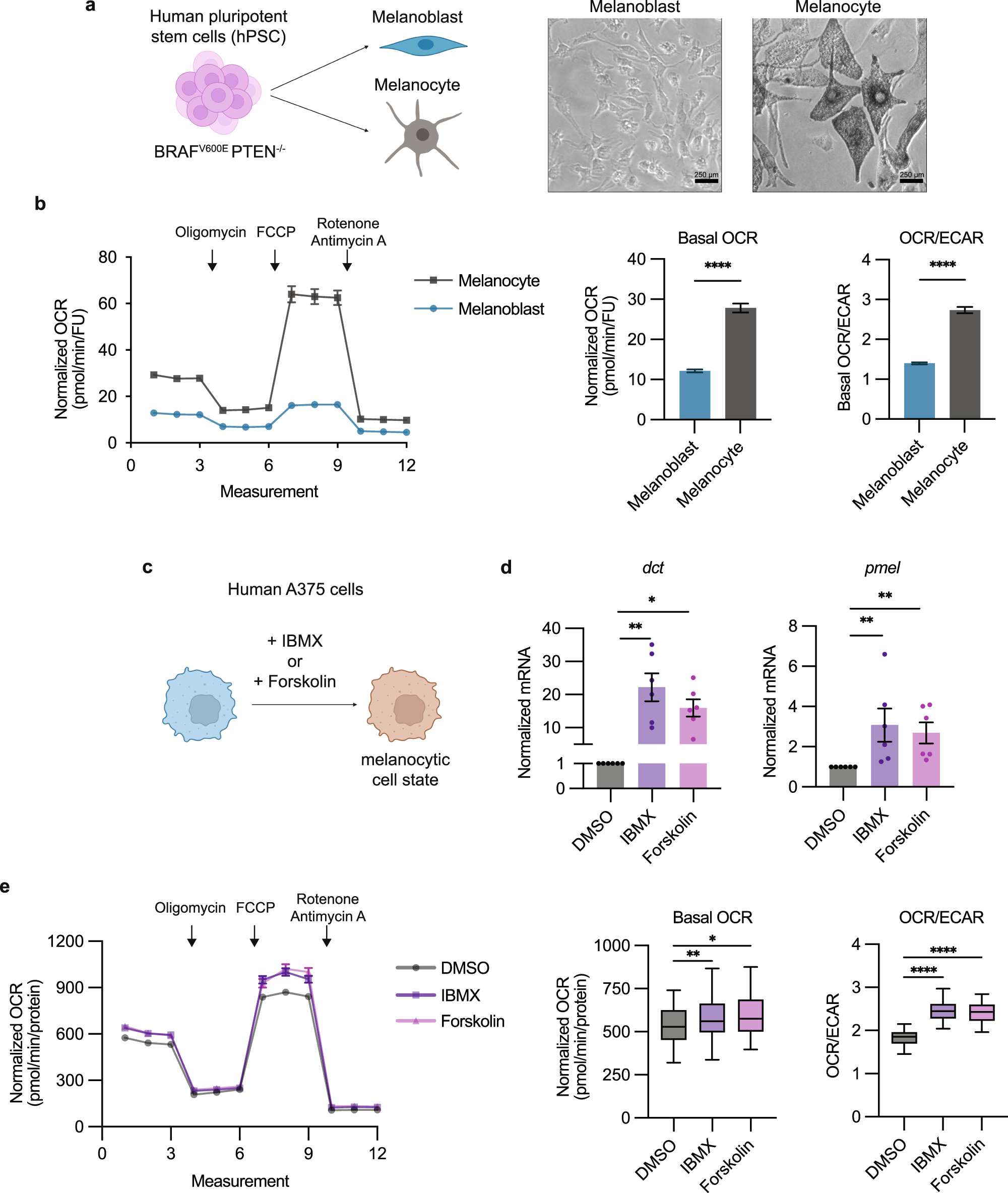
a Schematic of hPSC differentiation to melanoblasts and melanocytes. Representative images for cell morphology of melanoblasts and melanocytes. b Normalized OCR measurements for melanoblasts and melanocytes. Basal OCR and OCR/ECAR values derived from measurement 3 (mean ± SEM, melanoblast n = 111 biologically independent replicates, IBMX n = 108 biologically independent replicates over n = 3 biologically independent experiments). Statistics via two-tailed t-test with Welch correction. **** p < 0.0001. c Schematic of inducing melanocytic cell state in human A375 cells via IBMX or Forskolin for 72 h. d qRT-PCR for melanocytic genes dct and pmel in human A375 cells (mean ± SEM, n = 6 biologically independent replicates over n = 3 biologically independent experiments). Statistics via Kruskal Wallis with Dunn’s multiple comparisons test. * p < 0.05, ** p < 0.01. e Normalized OCR measurements for human A375 cells treated with DMSO, IBMX, or Forskolin. Basal OCR and OCR/ECAR values derived from measurement 3 (Tukey’s boxplot center = median, box bounds = 25th and 75th percentile, whiskers = min and max, DMSO n = 55 biologically independent replicates, IBMX n = 56 biologically independent replicates, Forskolin n = 52 biologically independent replicates over n = 3 biologically independent experiments). Statistics via One-way ANOVA with Dunnett’s multiple comparisons test. * p = 0.016, ** p = 0.009, **** p < 0.0001. Figure 2a, c was created with Biorender.com.