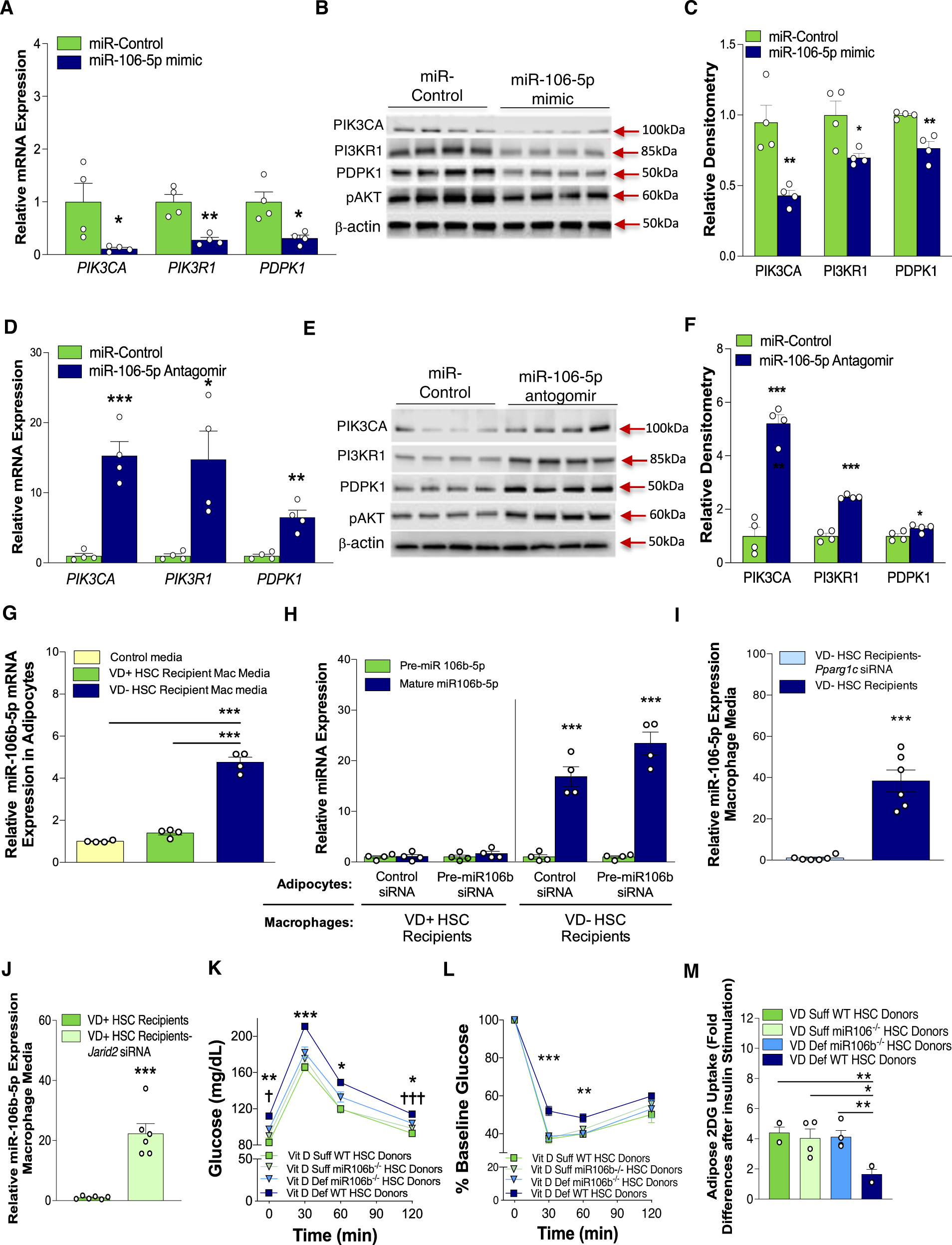
Fig. 5: Macrophage miR-106b-5p mediates in utero VD deficiency-induced adipocyte IR.
From: Embryonic vitamin D deficiency programs hematopoietic stem cells to induce type 2 diabetes

A–C Quantitative RT-PCR, Western blot analysis, and densitometry (normalized to β-actin protein levels) of the insulin signaling pathway in 3T3-L1 cells after transfection with miR-106b-5p mimic vs. control mimic (n = 4/group). D–F Quantitative RT-PCR, western blot analysis, and densitometry (normalized to β-actin protein levels) of the insulin signaling pathway in 3T3-L1 cells cultured in conditioned media from VD(−) HSC-recipient macrophages after transfection with anti-miR-106b or control (n = 4/group) from two independent experiments. G miR-106b-5p expression in adipocytes cultured in conditioned media from macrophages isolated from VD(−) or VD( + ) HSC recipients (n = 4/group). H Pre- and mature miR-106b-5p abundance in 3T3-L1 adipocytes transfected with pre-miR-106b siRNA vs. control-siRNA then cultured in conditioned media from macrophages isolated from VD(−) or VD( + ) HSC recipients (n = 4/group). Peritoneal macrophage media miR-106b-5p expression from I VD(−) HSC-recipient macrophages with or without Ppargc1a-siRNA, and J VD( + ) HSC-recipient macrophages with or without Jarid2-siRNA (n = 6/group). K–M Fetal HSCs from WT or miR-106b−/− animals under VD(−) or VD(+) conditions were transplanted into VD( + ) WT recipients. K Glucose tolerance tests and L insulin tolerance tests (n = 8/group). M Insulin-stimulated 2-DG uptake in 3T3-L1 adipocytes co-cultured with peritoneal macrophages from WT or miR-106b−/− animals transplanted with VD(−) or VD(+) HSCs (n = 6/group). Data presented as mean ± SEM. A, C, D, F, H, I, J *P < 0.05; ***P < 0.001 by two-tailed unpaired t test. G, M *P < 0.05; **P < 0.01; ***P < 0.001 by one-way ANOVA followed by Tukey’s multiple comparison test. K, L *P < 0.05; **P < 0.01; ***P < 0.001 VD(−) WT vs. all and †P < 0.05; †††P < 0.001 for VD( + ) WT vs. VD(−) miR-106b−/−. Actual P values shown in source data file.