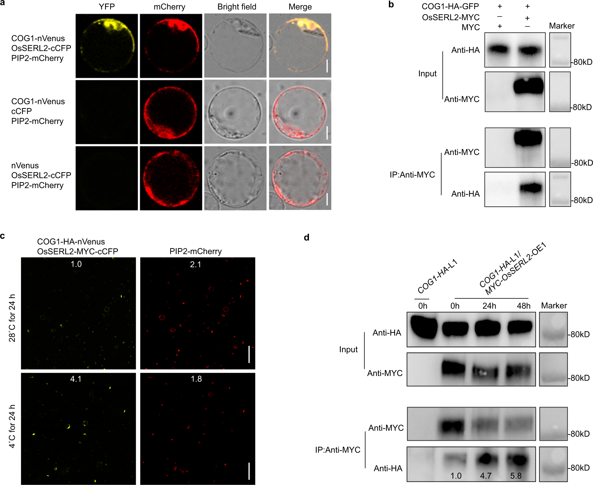
Fig. 5: Chilling enhances the interaction between COG1 and OsSERL2.

a Verification of the interaction between COG1 and OsSERL2 in rice protoplasts using BiFC assay. Empty cCFP and nVenus vectors were used as negative controls. Scale bar = 10 μm. b Co-immunoprecipitation (Co-IP) assay of COG1 and OsSERL2 in rice protoplasts. COG1-HA-GFP and MYC were co-expressed in rice protoplasts as negative controls. “+” or “–”denote the presence or absence, respectively, o f the protein in each sample. c Enhancement of the interaction between COG1 and OsSERL2 by cold in BiFC assay. The numbers at the top of each panels represent fluorescence intensity (mean gray value) as measured by Image J; values were normalized to the fluorescence in protoplasts co-expressing COG1-HA-nVenus and OsSERL2-MYC-cCFP at 28 °C w. Scale bar = 100 μm. d Enhancement of the interaction between COG1 and OsSERL2 by cold in Co-IP assay. The seedlings of COG1-HA-L1/MYC-OsSERL2-OE1 (see Methods) were treated at 4 °C for 0, 24, and 48 h and used for Co-IP. The relative intensity of the COG1-HA band was measured by Image J and the lane in COG1-HA-L1/MYC-OsSERL2-OE1 at 0 h was set as 1.0. Representative figures of a–d from three biological repeats. See also Supplementary Fig. 4. Source data are provided as a Source Data file.