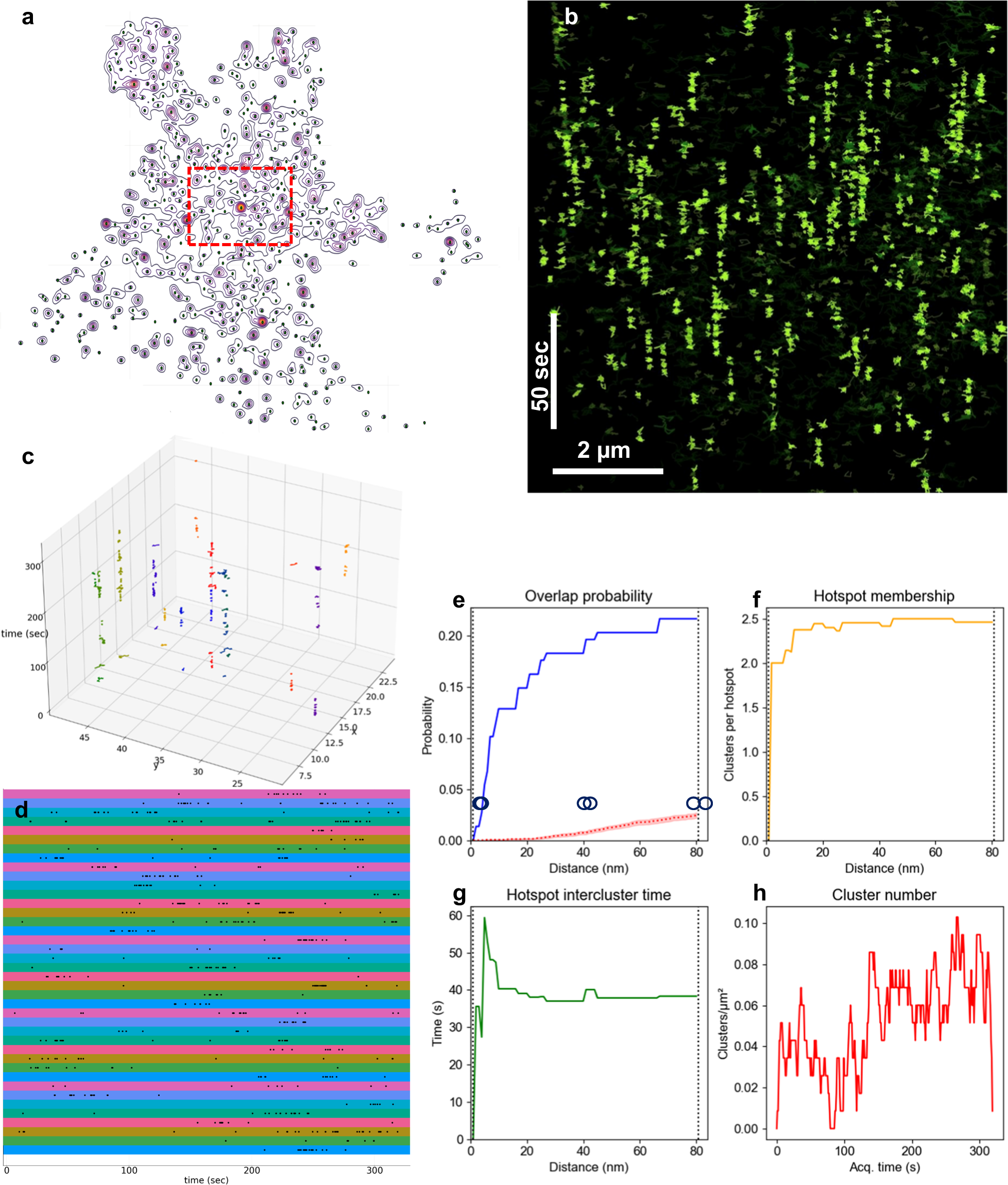
Fig. 4: NASTIC spatiotemporal metrics. Sx1a-mEos2 sptPALM data acquired at 50 Hz over 320 s analyzed by NASTIC.
From: Super-resolved trajectory-derived nanoclustering analysis using spatiotemporal indexing

a Contour plot of the kernel density estimator (KDE) for the spatiotemporal centroids of all 17,598 trajectories in the Sx1a-mEos2 dataset projected into the x–y plane. Green dots mark local maxima. b Orthogonal projection of Sx1a-mEos2 trajectories highlighting VAR confined trajectories (bright green) to emphasize the temporal columns of clustered trajectories. c Trajectories within 0.2 µm of the local maxima, as shown in (a), are represented as temporal vertical columns. d Column-wise 1D scatter plots of centroids projected onto the temporal axis for a random selection of 40 columns with significant non-uniform detections of Sx1a (p-value > 0.01/409 using Kolmogorov–Smirnov test for non-uniformity). e Probability of cluster overlap using DBSCAN of cluster centroids identified by NASTIC, ε = 0.001–0.083 μm (average cluster radius) and MinPts = 2. Monte Carlo simulation (N = 50) using 172 randomly distributed cluster centroids was used to establish the degree of random overlap of clusters of the same number and density as the experimental data. The dotted red line indicates the average overlap probability and translucent red indicates the standard error of the mean. The left and right dotted vertical lines represent 0.001 μm and 0.083 μm, respectively. At 0.001 μm, two clusters must essentially completely overlap to be considered as a hotspot, as illustrated by the overlapping circles. At 0.083 μm, two clusters are considered members of a hotspot if their edges touch, as indicated pictorially by the two touching circles. f Average number of clusters in a hotspot as a function of distance. g Average time between clusters in a hotspot as a function of distance. h Number of unique spatiotemporal clusters observed at 1 s intervals over the 320 s acquisition. Source data are provided as a Source Data file.