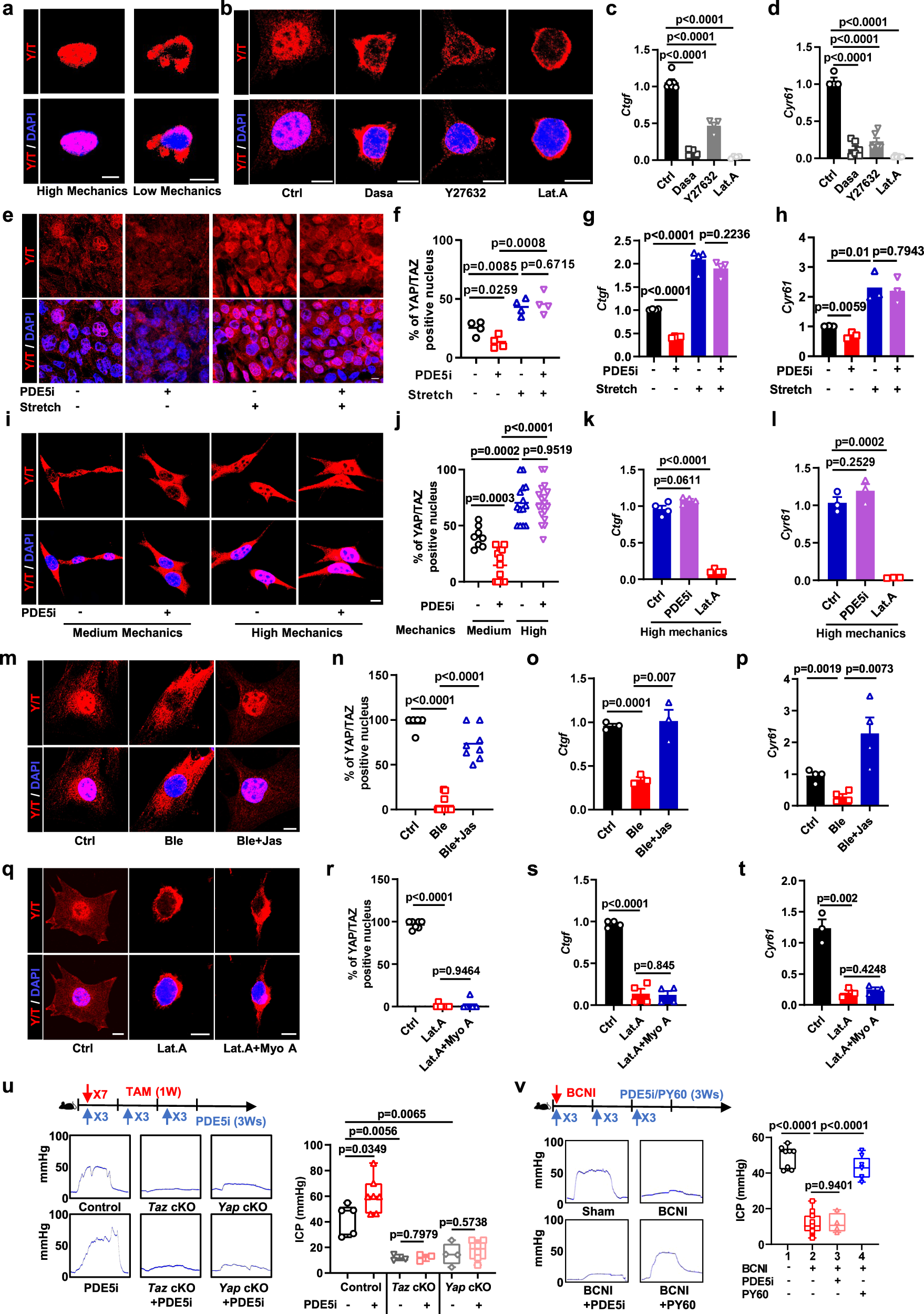
Fig. 3: Mechanical stretching exerts a predominant effect on YAP/TAZ activity in comparison to PDE5i treatment.
From: The role of mechano-regulated YAP/TAZ in erectile dysfunction

a Immunofluorescence of YAP/TAZ (red) and DAPI (blue) in SMCs replated on a high or low mechanics ECM. b Immunofluorescence of YAP/TAZ (red) and DAPI (blue) in SMCs from control or treated with the indicated mechanotransduction inhibitors, such as Dasa (dasatinib), Y27632, and latrunculin A (Lat.A). c Expression of the YAP/TAZ target gene Ctgf in SMCs from control (n = 6) or treated with the indicated mechanotransduction inhibitors, such as Dasa (dasatinib, n = 4), Y27632 (n = 4), and latrunculin A (Lat.A, n = 4). d Expression of the YAP/TAZ target gene Cyr61 in SMCs from control (n = 4) or treated with the indicated mechanotransduction inhibitors, such as Dasa (dasatinib, n = 6), Y27632 (n = 6), and latrunculin A (Lat.A, n = 6). Immunofluorescence (e) of YAP/TAZ (red) and DAPI (blue), quantification (f, n = 4) of YAP/TAZ localization and expression of the YAP/TAZ target gene Ctgf (g, n = 4) and Cyr61 (h, n = 3) in dense states SMCs treated with PDE5i in stretch/nonstretch treatment. Immunofluorescence (i) of YAP/TAZ (red) and DAPI (blue) and quantification (j) of YAP/TAZ localization in SMCs treated with PDE5i in medium (PDE5i untreated, n = 8; PDE5i treated, n = 13) or high (PDE5i untreated, n = 14; PDE5i treated, n = 18) mechanical ECM. Expression of the YAP/TAZ target gene Ctgf (k, n = 4) and Cyr61 (l, n = 3) in SMCs treated with the latrunculin A (Lat.A) on the basis of high mechnical ECM. Immunofluorescence (m) of YAP/TAZ (red) and DAPI (blue), quantification (n) of YAP/TAZ localization in SMCs from control (n = 5) and treated with Ble (n = 13) or combination with Jas (n = 8). Expression of the YAP/TAZ target gene Ctgf (o, n = 3) and Cyr61 (p, n = 4) in SMCs treated with Ble or Jas. Immunofluorescence (q) of YAP/TAZ (red) and DAPI (blue), quantification (r) of YAP/TAZ localization in SMCs from control (n = 7) treated with Lat.A (n = 7) or combination with Myo A (n = 16). Expression of the YAP/TAZ target gene Ctgf (s, n = 4) and Cyr61 (t, n = 3) in SMCs treated with Lat.A or Myo A. u ICP from the control and PDE5i (Tadalafil) treated (PDE5i untreated, n = 5; PDE5i treated, n = 7), Taz cKO (PDE5i untreated, n = 3; PDE5i treated, n = 3) and Yap cKO (PDE5i untreated, n = 4; PDE5i treated, n = 6) mice. v ICP from the Sham (n = 8), BCNI (n = 15), BCNI + PDE5i (Tadalafil, n = 4), BCNI + PY60 (YAP/TAZ activator, n = 8) mice. Box plots indicate median (middle line), 25th, 75th percentile (box), minima, maxima and all points. Dot plots indicate mean (middle line) and all points. Bar charts are presented as the mean ± sem. The statistical analysis was calculated by two-sides unpaired Student’s t test, the confidence interval is 95%. The point represents a mouse or detected cell area over 3 biologically independent experiments with similar results. Scale bars, 10 µm. Source data are provided as a Source Data file.