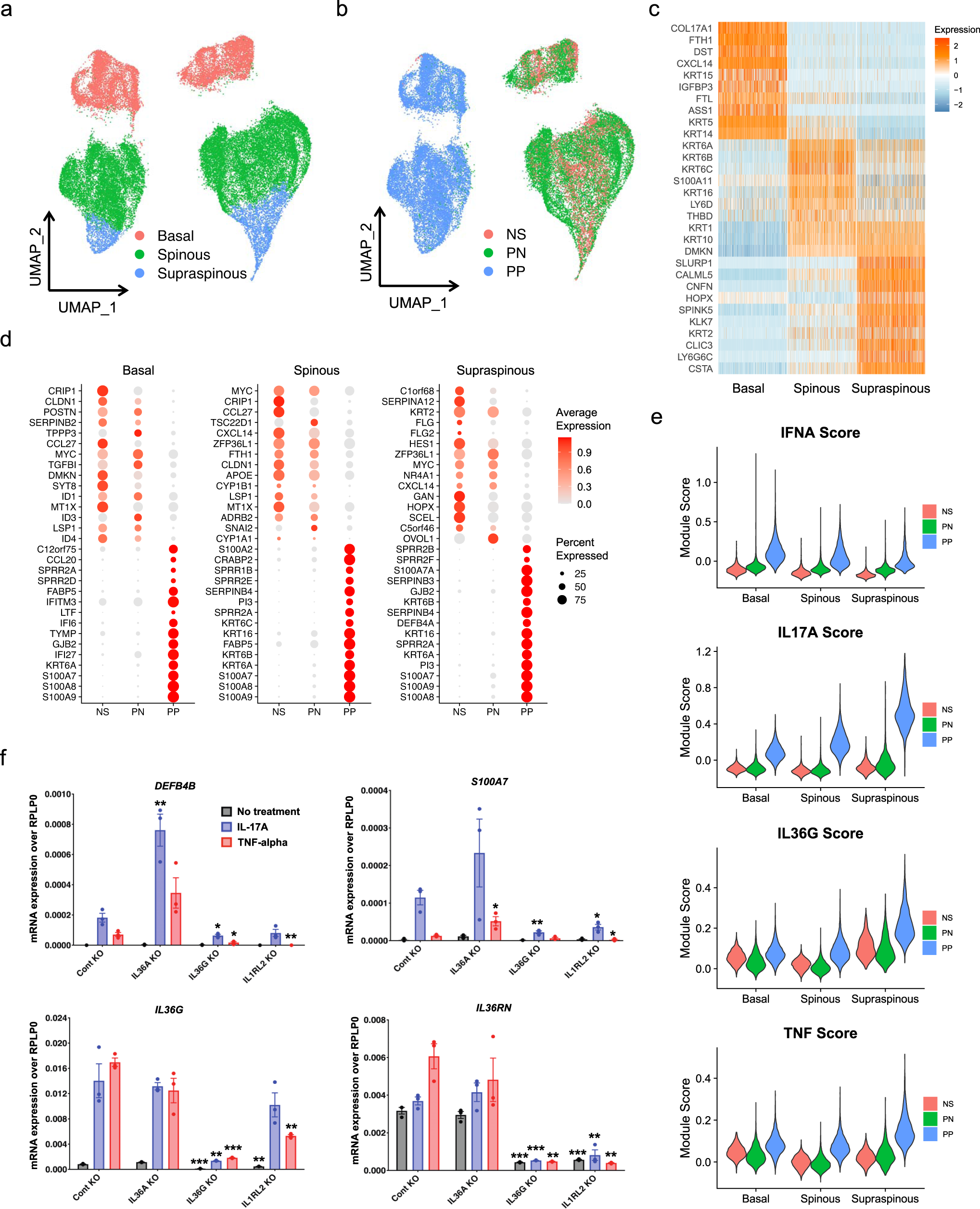
Fig. 2: IL-36 amplifies IL-17 response in the supraspinous epidermis of psoriatic skin.

a UMAP plot showing 41,923 keratinocytes colored by cell types. b UMAP plot showing the keratinocytes colored by disease conditions. c Heatmap showing marker genes with the highest fold change for each subtype. The color scale represents the scaled expression of each gene. d Dot plot showing the top 15 differentially expressed genes comparing PP to NS in the basal (left), spinous (middle), and supraspinous (right) layers. The color scale represents the scaled expression of each gene. The size of the dot represents the percentage of cells expressing each gene of interest. e Violin plot showing the cytokine module scores in the keratinocyte subtypes, and each subtype is split by the disease conditions. f qRT-PCR of four genes in IL36A, IL36G and IL1RL2 KO keratinocytes after treatment with IL-17A and TNF (n = 3 biologically independent; unpaired t-test; *P < 0.05, **P < 0.01, ***P < 0.001; mean ± SEM).