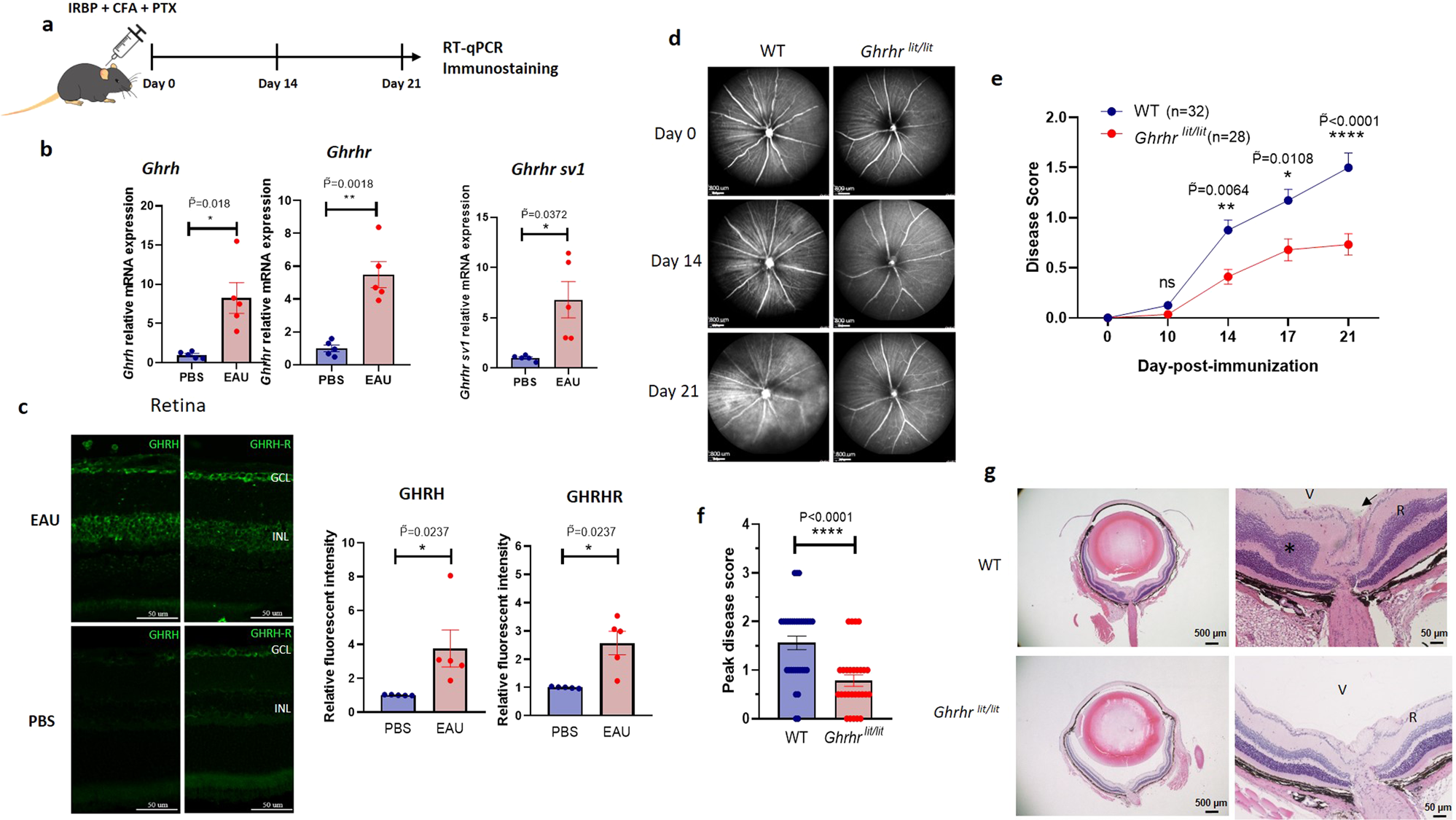
Fig. 1: Deficiency of GHRH-R protects mice from autoimmune ocular inflammation.

a–c WT mice were immunized with IRBP1-20 peptide, complete Freund’s adjuvant (CFA) and pertussis toxin (PTX) to induce EAU and were followed for 21 days. Retinae were collected at day 21 after immunization for quantitative real-time PCR (RT-qPCR) and immunostaining. b Relative gene expression of Ghrh, Ghrhr, and Ghrhr Sv1 were quantified and normalized to Gapdh. Fold change is relative to control mice injected with PBS (n = 5). c GHRH (green color, left) and GHRH-R (green color, right) protein levels in the retina of EAU-induced mice and PBS controls were determined by immunostaining and quantified by ImageJ (n = 5). GCL ganglion cell layer, INL inner nuclear layer. Scale bar: 50 μm. d–g WT mice (n = 32) and Ghrhrlit/lit mice (n = 28) were challenged with EAU and assessed at five time points throughout 21 days. d Representative fundus images by cSLO at three time points after immunization. Scale bar: 800 μm. e Disease scores of EAU were graded throughout 21 days. The exact p value on Day 21 was 1.97 × 10−6. f Peak disease scores of uveitis throughout 21 days. The exact p value was 9.81 × 10−5. g At day 21, mice were sacrificed and eyeball were collected for H&E staining. Eye-infiltrating cells (arrow) and retinal fold (asterisk) are indicated (n = 5). V vitreous, R retina. Scale bars: 500 μm (left) and 50 μm (right). Data were the representation of at least two independent experiments. Data were presented as mean ± SEM. Student’s t-test (f) and Mann–Whitney test with Bonferroni correction (b, c, e). Statistical tests were all two-sided (b, c, e, f). *, ** and **** represent \(\widetilde{{{{{{\rm{P}}}}}}}\) < 0.05 or \(\widetilde{{{{{{\rm{P}}}}}}}\) < 0.01 and \(\widetilde{{{{{{\rm{P}}}}}}}\) (or P) < 0.0001 respectively. ns represents no significant difference.