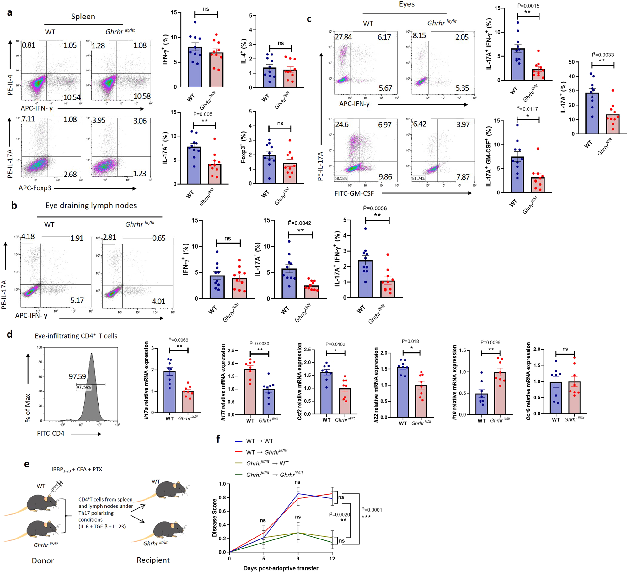
Fig. 2: Deficiency of GHRH-R protects mice from autoimmune ocular inflammation by inhibiting the pathogenicity of Th17 cells.

WT and Ghrhrlit/lit mice were challenged with EAU. After 21 days, cells were isolated from the spleen, eye-draining lymph nodes, and eyes for flow cytometry analysis (n = 10). a IFN-γ, IL-4, IL-17A, and Foxp3 expression in CD4+ T cells from the spleen. b IFN-γ and IL-17A expression in CD4+ T cells from eye-draining lymph nodes. c IL-17A+CD4+ T cells from eyes co-expressing GM-CSF or IFN-γ. d Eye-infiltrating CD4+ T cells were enriched and verified by flow cytometry, followed by the analysis of gene expression of Il17a, Il17f, Csf2, Il22, Il10, and Ccr6 (4–6 eyeballs were pooled as one sample, n = 8). e CD4+ T cells from IRBP-immunized donor WT and Ghrhrlit/lit mice were cultured under Th17 cell-polarizing conditions (IL-6, TGF-β, and IL-23) with IRBP1-20 peptide for 3 days and adoptively transferred into naïve WT and Ghrhrlit/lit recipient mice. f Disease scores were graded at four time points post-transfer (n = 7). The F value of the one-way ANOVA test is 14.91 on day 12, and the corresponding p value is less than 0.0001. Data were the representation of at least two independent experiments. Data were presented as mean ± SEM. Student’s t-test with Bonferroni correction (a–d) and one-way ANOVA followed by Bonferroni post hoc test (f). Statistical tests were all two-sided (a–d). *, **, and *** represent \(\widetilde{{{{{{\rm{P}}}}}}}\) < 0.05, \(\widetilde{{{{{{\rm{P}}}}}}}\) < 0.01, and \(\widetilde{{{{{{\rm{P}}}}}}}\) = 0.001, respectively. ns represents no significant difference.