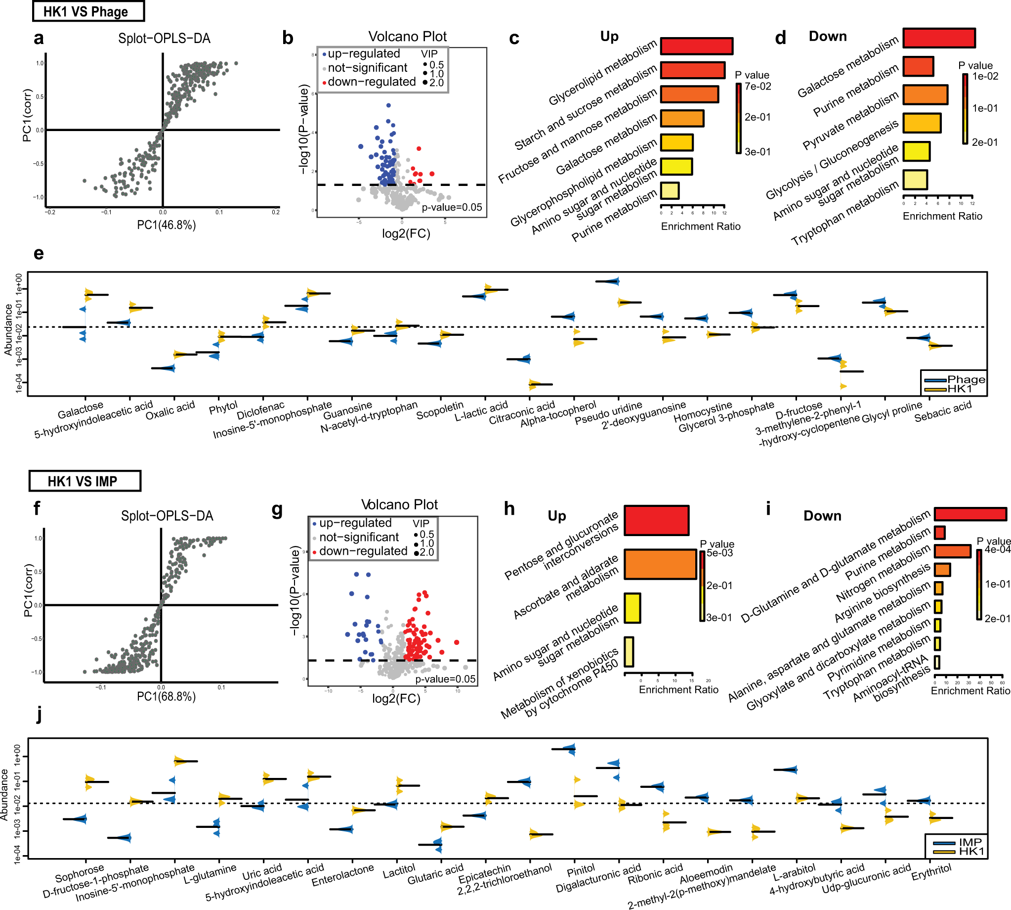
Fig. 6: Metabolomics profiles of mice with HiAlc Kpn-induced steatohepatitis.

a Orthogonal partial least-squares-discriminant analysis (OPLS-DA); b Volcano plot of differential metabolites; c KEGG pathways enriched in upregulated metabolites; d KEGG pathways enriched in downregulated metabolites; e differential metabolites between groups of mice fed with HK1 and HK1/phiW14. f OPLS-DA; g volcano plot of differential metabolites; h KEGG pathways enriched in upregulated metabolites; i KEGG pathways enriched in downregulated metabolites; j differential metabolites between groups of mice fed with HK1 and HK1/IMP. Values are expressed as the mean ± SD (n = 6 mice/group). Differential metabolites with P value < 0.05 and VIP value > 1 were chosen for Metabo Analyst-based KEGG pathway enrichment analysis.