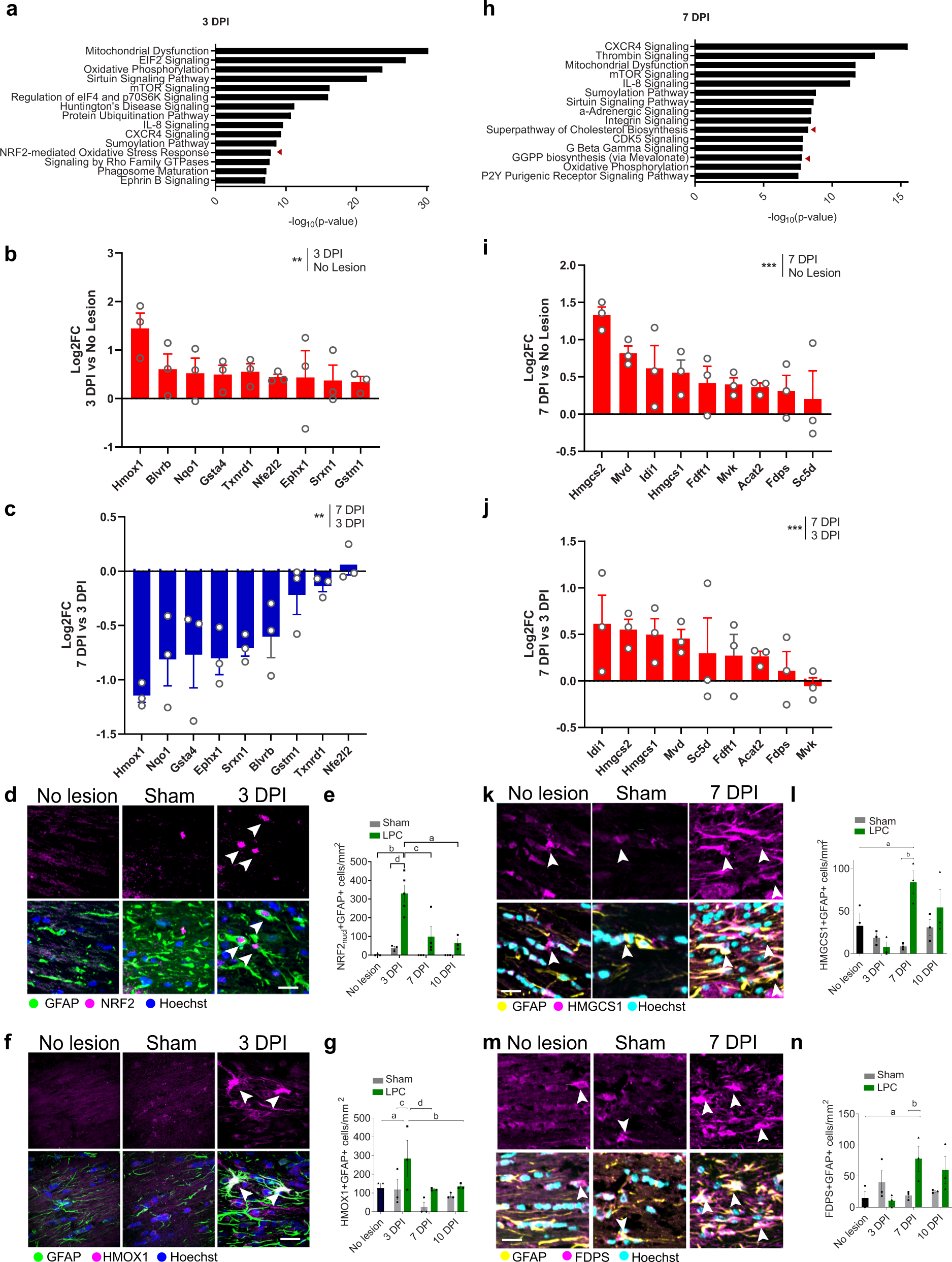
Fig. 2: Astrocytes transiently engage the Nrf2 pathway followed by the cholesterol biosynthesis pathway during remyelination.
From: Astrocyte-oligodendrocyte interaction regulates central nervous system regeneration

a Top significantly engaged pathways at 3 days post-injection (DPI). Fisher’s exact test, P < 0.05. b Log2 fold change (FC) of Nrf2-target genes at 3 DPI vs no-lesion control. n = 3 mice/condition. **P value = 0.0017, t = 4.616, two-tailed ratio paired t-test on expression (FPKM). c Log2FC of Nrf2 genes at 7 DPI vs 3 DPI. n = 3 mice/condition. **P value = 0.0068, t = 3.621, two-tailed ratio paired t-test on expression. d NRF2+ (magenta) GFAP+ astrocytes (green) (arrows) at 3 DPI, Hoechst in blue. Scale bar, 25 μm. e Nrf2 (nuclear)+ GFAP+ cells/mm2 ± s.e.m.. Two-way ANOVA with Tukey’s multiple comparisons test, aP = 0.0002, bP < 0.0001, cP = 0.0004, dP < 0.0001. ANOVA summary (Interaction F(4,12) = 5.897, P value = 0.0024; Time-point factor F(2,21) = 8.062, P value = 0.0025; Condition factor F(2,21) = 22.63, P value <0.0001). n = 3 mice/condition (no lesion, all sham, 10 DPI LPC), n = 4 mice/group (7 DPI LPC), n = 5 mice/group (3 DPI LPC). f. HMOX1+ (magenta) GFAP+ astrocytes (green) (arrows) at 3 DPI. Hoechst in blue. Scale bar, 25 μm. g HMOX1 + GFAP+ cells/mm2 ± s.e.m.. Two-way ANOVA with Tukey´s multiple comparisons test, aP = 0.0377, bP = 0.0292, cP = 0.0280, dP = 0.0166. ANOVA summary (Interaction F(4,12) = 1.838, P value = 0.1864; Time F(2,12) = 4.66, P value = 0.0318; Condition F(2,6) = 3.08, P value = 0.1202). n = 3 mice/condition. h Top significantly engaged pathways at 7 DPI. Fisher’s exact test, P < 0.05. i Log2FC of cholesterol pathway genes at 7 DPI vs control. n = 3 mice/condition. ***P value = 0.0009, t = 5.098, two-tailed ratio paired t-test on expression. j Log2FC of cholesterol pathway genes at 7 DPI vs 3 DPI. n = 3 mice/condition.**P value = 0.0003, t = 6.164, two-tailed ratio paired t-test on expression. k HMGCS1+ (magenta) GFAP+ astrocytes (yellow)(arrows). Hoechst in cyan. Scale bar, 25 μm. l Mean HMGCS1 + GFAP+ cells/mm2 ± s.e.m.. Two-way ANOVA with Tukey´s multiple comparisons test, aP = 0.0276, bP = 0.0015. ANOVA summary (Interaction F(4,12) = 4.9575, P value = 0.0134; Time F(2,12) = 3.75, P value = 0.0543; Condition F(2,6) = 2.546, P value = 0.1582). n = 3 mice/condition. m FDPS+ (magenta) GFAP+ astrocytes (yellow)(arrows). Hoechst in cyan. Scale bar, 25 μm. n Mean FDPS + GFAP+ cells/mm2 ± s.e.m.. Two-way ANOVA with Tukey´s multiple comparisons test, aP = 0.0094, bP = 0.0155. ANOVA summary (Interaction F(4,12) = 1.838, P value = 0.1864; Time F(2,12) = 4.66, P value = 0.0318; Condition factor F(2,6) = 3.08, P value = 0.1202). n = 3 mice/condition. Source data is provided with this paper.