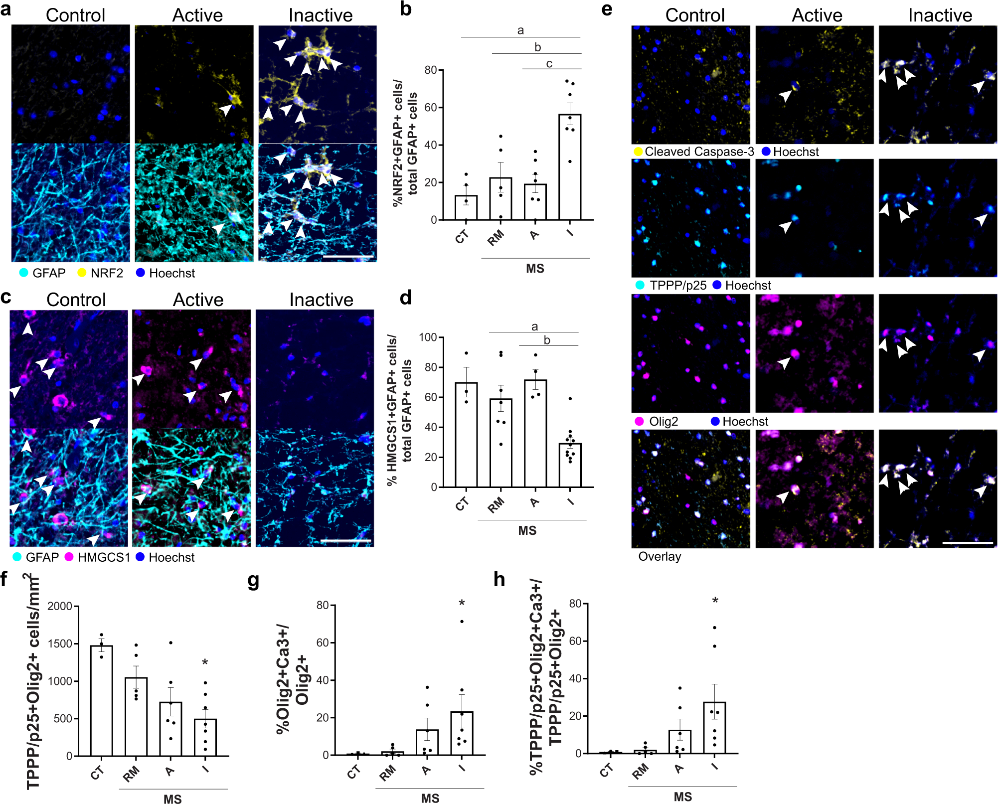
Fig. 6: Astrocytic Nrf2 and cholesterol pathways are altered in chronic human brain lesions with poor remyelination potential and oligodendrocyte death.
From: Astrocyte-oligodendrocyte interaction regulates central nervous system regeneration

a Nrf2+ (yellow) astrocytes (GFAP+; cyan) (arrows) with Hoechst in blue. Scale bar, 100 μm. b Mean percentage of GFAP+ cells which are NRF2+ ± s.e.m. in control (CT; n = 4), remyelinated (RM; n = 5), active (A; n = 7) and inactive lesions (I; n = 7) from multiple sclerosis (MS) cases. One-way ANOVA with Tukey’s multiple comparisons test; aP = 0.0008, bP = 0.0043, cP = 0.0007. ANOVA summary (F = 11.10, P value = 0.0002). c HMGCS1+ (magenta) astrocytes (GFAP+; cyan) (arrows) with Hoechst in blue. Scale bar, 100 μm. d Mean percentage of GFAP+ cells which are HMGCS1+ ± s.e.m. in CT (n = 3), RM (n = 7), A (n = 4) and I lesions (n = 11) from MS cases. Kruskal–Wallis and Dunn’s multiple comparisons test, aP = 0.0429, bP = 0.0113. KW summary (P value = 0.0009). e Active caspase-3+ (yellow) oligodendrocytes (TPPP/p25+; cyan, and Olig2+; magenta) (arrows) with Hoechst in blue. Scale bar, 100 µm. f Mean TPPP/p25+ Olig2+ cells/mm2 ± s.e.m. in CT (n = 3), remyelinated (RM; n = 5), active (A; n = 6) and inactive lesions (I; n = 7) from MS cases. Kruskal–Wallis with Dunn’s multiple comparisons test, P = 0.0284 I vs CT. KW summary (P = 0.0253). g Mean percentage of Olig2+ cells expressing active caspase-3 (Ca3+)/mm2 ± s.e.m. in CT (n = 3), RM (n = 5), A (n = 6) and I lesions (n = 7) from MS cases. Kruskal–Wallis test and Dunn’s multiple comparisons test, P = 0.0251 I vs R. KW summary (P = 0.0090). h Mean percentage of TPPP/p25+ Olig2+ cells expressing Ca3/mm2 ± s.e.m. in CT (n = 3), RM (n = 5), A (n = 6) and I lesions (n = 7) from MS cases. Kruskal–Wallis with Dunn’s multiple comparison test, P = 0.0264 I vs R. KW summary (P = 0.0097). Source data is provided with this paper.