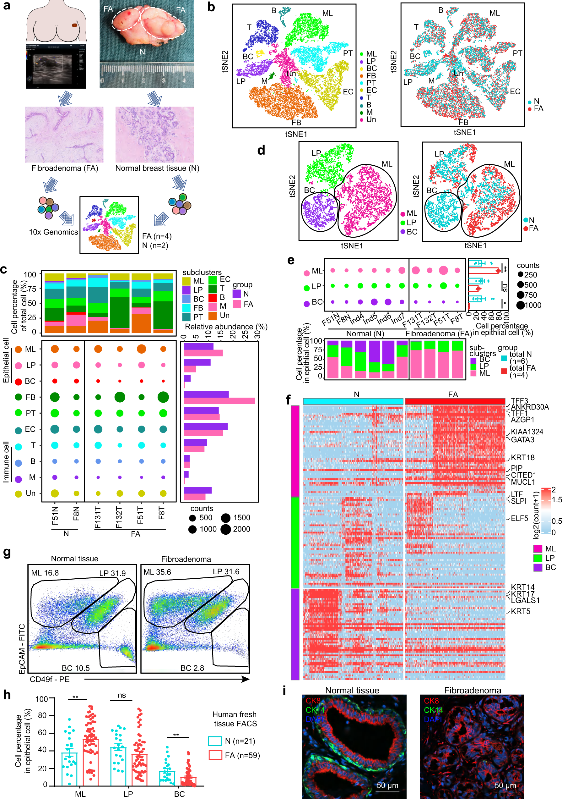
Fig. 1: Single-cell transcriptome atlas of human breast fibroadenomas and adjacent normal tissues.

a Study overview. Human breast fibroadenoma tissues (FA) and adjacent normal tissues (N) were collected from patients diagnosed with FA via ultrasound after the operation, verified by a pathologist, and subjected to the single-cell assays shown. b t-SNE analysis of 28,101 single-cell transcriptomes (17,776 from fibroadenoma and 10,325 from adjacent normal tissues). 10 cell clusters are shown: mature luminal cells (ML), luminal progenitor cells (LP), basal cells (BC), fibroblasts (FB), endothelial cells (EC), pericytes (PT), T cells (T), B cells (B), myeloid cells (M) and unknown cells (Un). c Cell composition in each sample (top); cell counts of different cell subsets in each sample (middle); relative abundance of different cell subsets (right). d t-SNE map of 6346 single-cell transcriptomes of mature luminal cells (ML), luminal progenitor cells (LP), and basal cells (BC) (3173 from fibroadenoma and 3173 from normal tissues). e Cell counts of different cell subsets in each sample (top); cell percentage in total cells of the fibroadenomas (n = 4) and normal tissues (n = 6) (right); Each dot represents one patient. Data are shown as mean +/− s.e.m. **p = 0.0033 (ML), ns p = 0.1636 (LP), *p = 0.0286 (BC), unpaired two-tailed Student’s t test; cell percentage in total cells of each sample (bottom). f Heatmap of log-normalized gene expression (log2(count + 1)) of the epithelium subset genes from fibroadenoma (FA) and normal tissues (N). g FACS analysis of epithelial cell subtypes in fibroadenoma and normal tissues gated at CD45-CD31- cells. ML (mature luminal cells, EpCAM+CD49flo), LP (luminal progenitor cells, EpCAM+CD49fhi), and BCs (basal cells, EpCAM-CD49fhi). h Quantification of epithelial cell subtypes in human fibroadenoma fresh tissue (n = 59) and normal tissues (n = 21). Data are expressed as the mean +/− s.e.m. Each dot represents one patient. **p = 0.0083 (ML), ns p = 0.1461 (LP), **p = 0.0083 (BC), unpaired two-tailed Student’s t test. i Immunofluorescence staining of paraffin sections from fibroadenomas and normal tissues. Red: CK8 (luminal cells); Green: CK14 (basal cells); Blue: DAPI (nuclei). Scale bar: 50 μm. Experiment was performed with three independent replicates. Source data are provided as a Source data file.