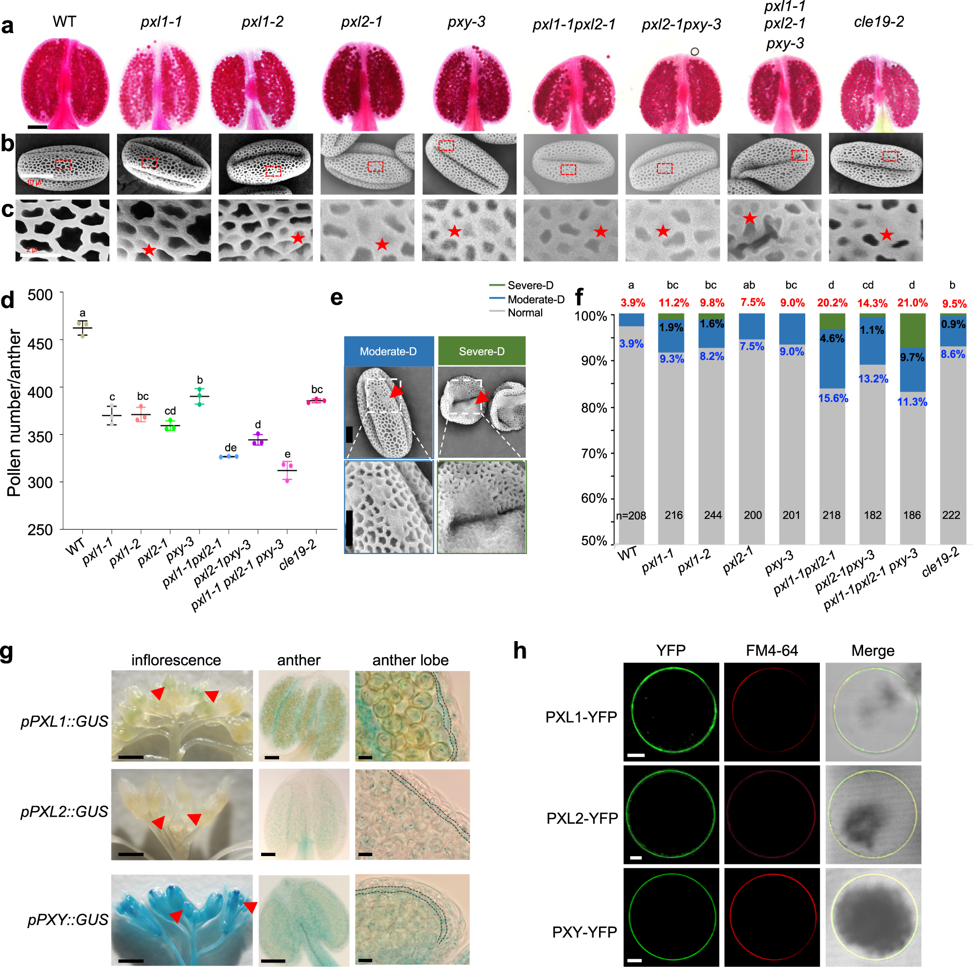
Fig. 2: PXL1, PXL2 and PXY together are required for pollen development.

a–c Phenotypic observations of anther and pollen of WT, pxl1, pxl2, pxy single and pxl1 pxl2, pxl2 pxy double and pxl1 pxl2 pxy triple mutants. a Alexander-stained anthers and b, c SEM images of pollen and pollen exines are shown. Bar = 100 μm for (a), 10 μm for (b), and 2 μm for (c). The red stars indicate the pollen exine defects. d Quantification of pollen amounts per anther in the indicated genotypes. Three independent biological replicates were performed, and ten anthers were used for analysis for each replicate. The data are shown as the mean ± SD, each dot shows the average value for one biological replicate. Different letters represent significant difference between each other, p < 0.05, one-way ANOVA with Tukey multiple comparison test. Exact p values are 2.04e−4 for pxl1-1 vs. WT, 1.21e−4 for pxl1-2 vs. WT, 3.89e−5 for pxl2-1 vs. WT, 3.46e−4 for pxy-3 vs. WT, 6.28e−6 for pxl1-1pxl2-1 vs. WT, 2.56e−5 for pxl2-1pxy-3 vs. WT, 2.79e−5 for pxl1-1pxl2-1pxy-3 vs. WT, 6.82e−5 for cle19-2 vs. WT. e SEM images showing the two types of defective pollen exines, which we defined as moderate-D and severe-D. Bar = 5 μm for the upper pictures, bar = 4 μm for the bottom enlarged pictures. f Proportion of pollen with normal (gray), moderate-D (blue) and severe-D (green) exine defects from various genotypes. The statistical tests were performed between normal and the sum of moderate-D and severe-D. Letters were assayed based on calculation by chi-square, and n indicates the number of anthers counted for each genotype. Exact p values are 0.0053 for pxl1-1 vs. WT, 0.016 for pxl1-2 vs. WT, 0.134 for pxl2-1 vs. WT, 0.0422 for pxy-3 vs. WT, 2.62e−7 for pxl1-1pxl2-1 vs. WT, 0.0003 for pxl2-1pxy-3 vs. WT, 1.65e−7 for pxl1-1pxl2-1pxy-3 vs. WT, 0.0216 for cle19-2 vs. WT. g Expression of PXL1, PXL2 and PXY genes in inflorescences, anthers and anther lobes examined using PXL1::GUS, PXL2::GUS and PXY::GUS reporter lines. Bar = 100 μm for inflorescences, 50 μm for anthers, 10 μm for anther lobes. The expression in early floral buds is indicated by the red arrowhead, and the anther tapetum layer in each lobe is indicated by the dotted lines. h Subcellular localization of PXL1-YFP, PXL2-YFP and PXY-YFP were observed in a transient expression system of Nicotiana benthamiana protoplasts. YFP signal is shown in green, and FM4-64 staining is shown in red. Bar = 5 μm. Three times experiments were repeated with similar results for (g, h).