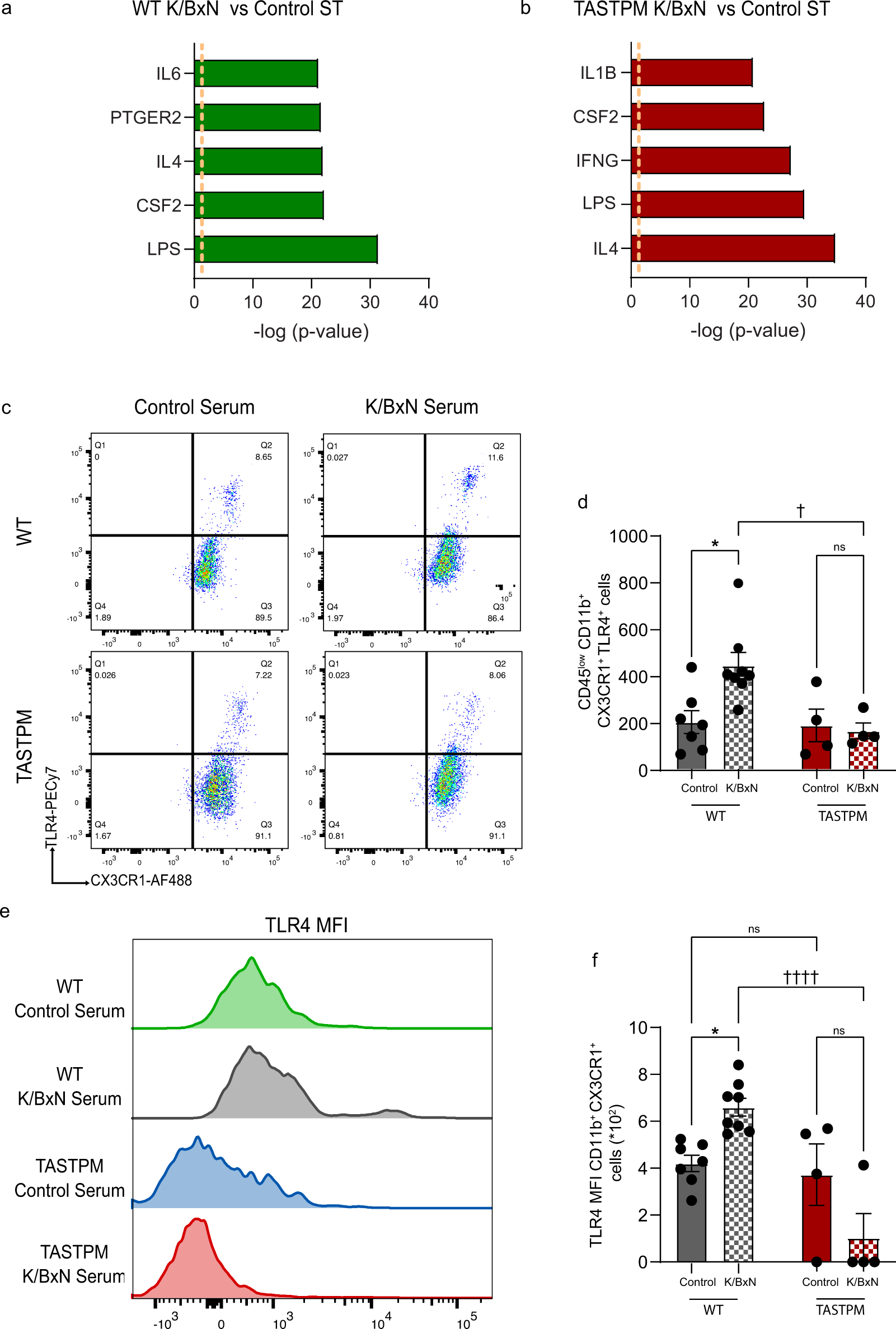
Fig. 5: TLR4 mediates transcriptional changes in dorsal horn microglia in WT but not TASTPM K/BxN ST.

a IPA upstream regulator analysis of differentially expressed genes (FDR < 0.05 and |log2FC| > 1) between WT K/BxN ST and WT Control ST. b IPA upstream regulator analysis of differentially expressed genes (FDR < 0.05 and |log2FC| > 1) between TASTPM K/BxN ST and TASTPM Control ST. n = 3 (WT and TASTPM Control), n = 4 (WT and TASTPM K/BxN ST). c Representative scatterplots of TLR4+ microglia. d Quantification of TLR4+ microglia in DH. e Mean fluorescence intensity (MFI) of TLR4 in DH microglia. f Quantification of TLR4 MFI. Data represent mean ± SEM, n = 7 (WT Control ST), n = 8 (WT K/BxN ST), and n = 4 (TASTPM Control and K/BxN ST). ns = not significant, *p < 0.05, ††††p < 0.0001. Two-way ANOVA, Tukey’s multiple comparisons test.