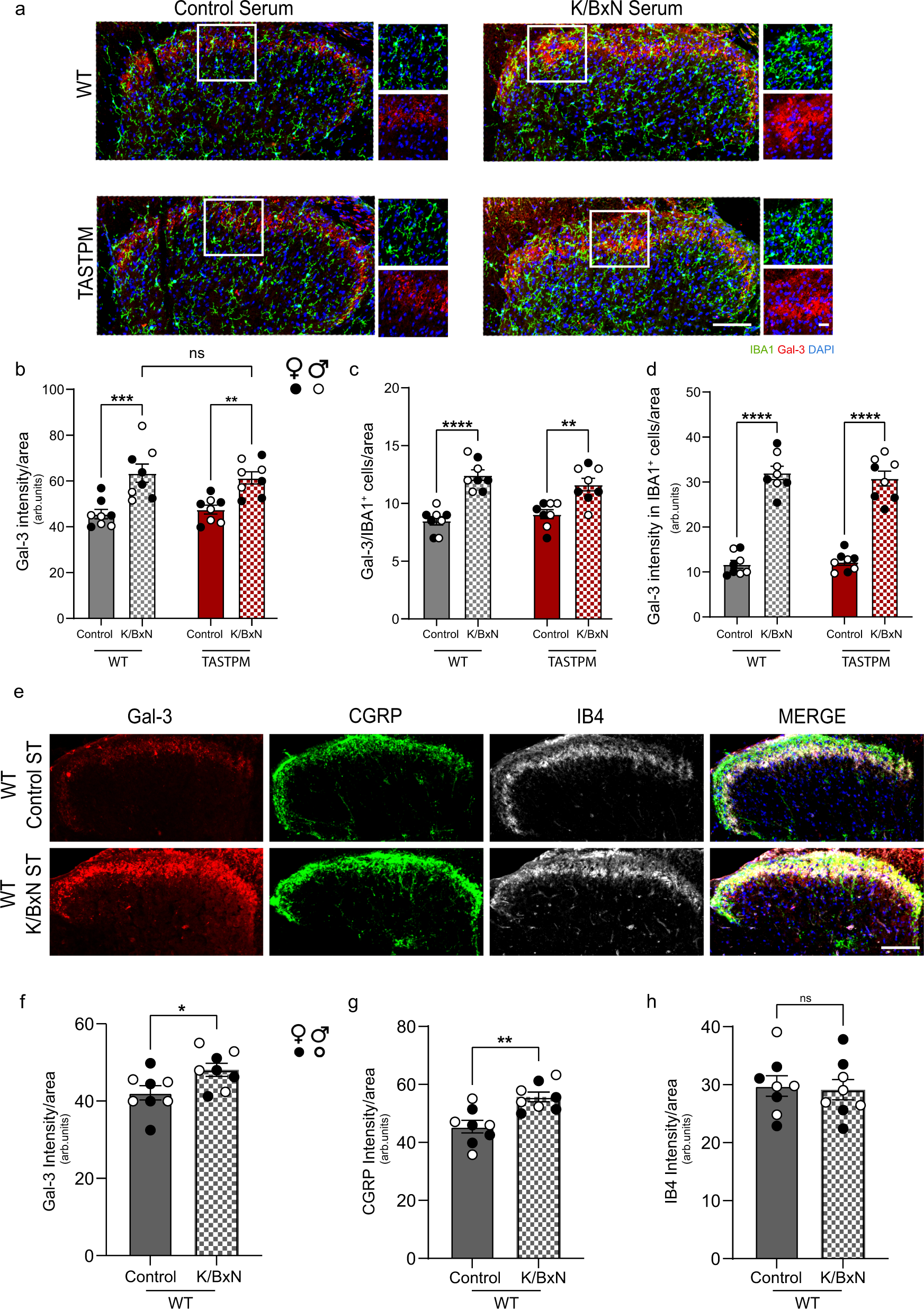
Fig. 6: Gal-3 is upregulated in dorsal horn microglia and primary afferent terminals in WT and TASTPM K/BxN ST.

a Representative images of Gal-3 and IBA1 in DH. Scale bar, 100 and 20 μm in insets. b Quantification of Gal-3 intensity in the dorsal lumbar spinal cord of WT and TASTPM Control and K/BxN ST. c Quantification of Gal-3/IBA1+ cell number in DH. d Quantification of Gal-3 intensity in IBA1+ cells in DH. Data represent mean ± SEM, n = 8 mice per group (4 per sex). ns not significant, *p < 0.05, **p < 0.01, ***p < 0.001, ****p < 0.0001. Two-way ANOVA, Tukey’s multiple comparisons test. e Representative images of Gal-3, CGRP and IB4 in WT DH. Scale bar, 100 μm. f–h Quantification of Gal-3, CGRP and IB4 intensity in DH. *p = 0.0327, **p = 0.0023. Unpaired Student’s t-test, two-tailed. Data represent mean ± SEM, n = 8 mice per group (4 per sex).