Fig. 4: Behavioral cluster and freezing encoding in the vmPFC.
From: Ventromedial prefrontal neurons represent self-states shaped by vicarious fear in male mice

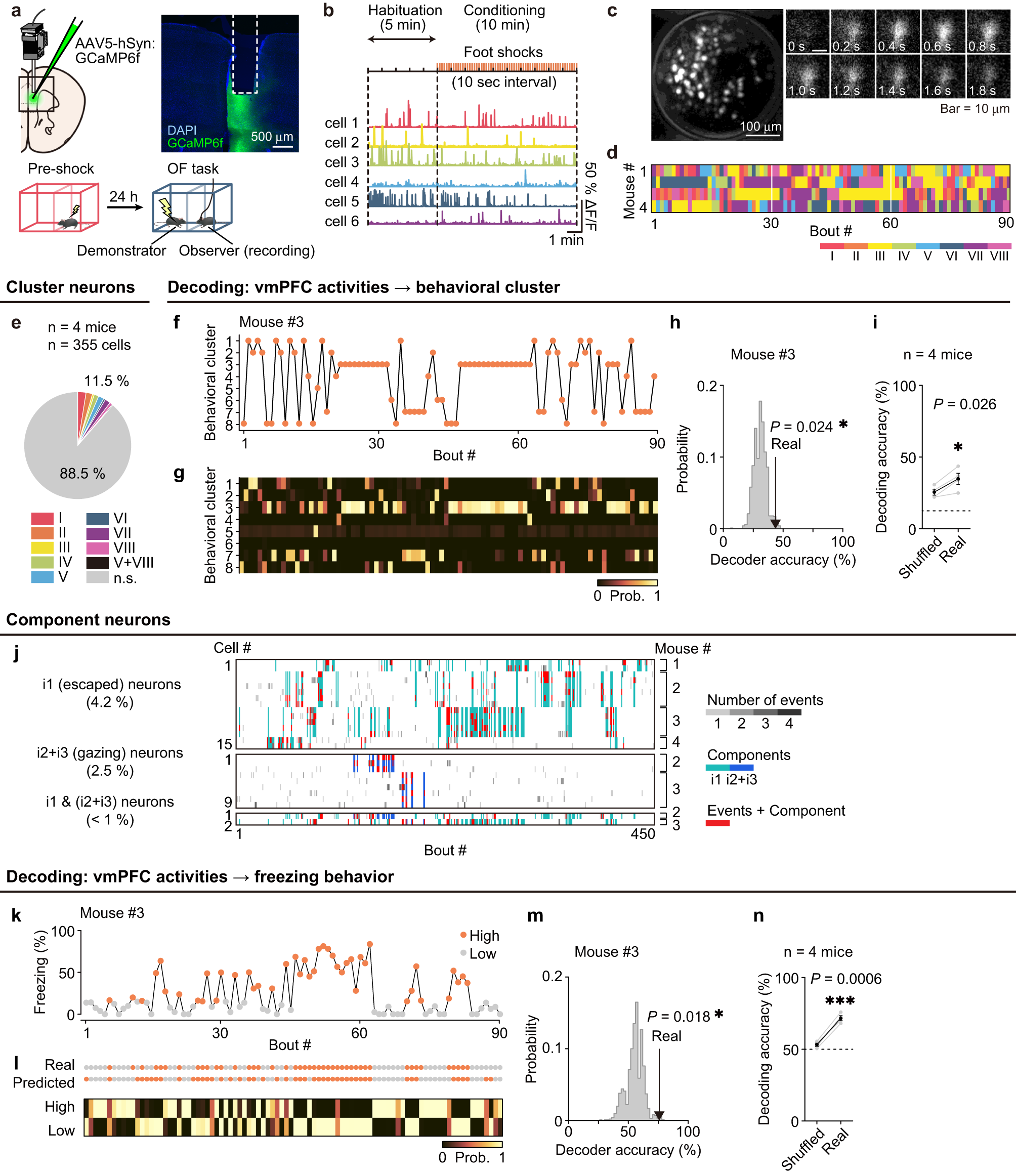
a Left, schematic illustration of the microendoscopy of the vmPFC. Right, coronal vmPFC section image stained with anti-GFP (green, for GCaMP6f) and DAPI (blue). Bottom, recording paradigm. b Representative calcium transients. c Left, representative stacked image acquired during a 15-min microendoscopy recording. Right, time-lapse image sequence of GCaMP6f fluorescence in a single cell. d Behavioral sequence of each mouse (n = 4 mice). e Proportion of cluster-specific neurons (n = 4 mice, n = 355 cells). f Behavioral cluster sequence of mouse #3. g Decoding results of the behavioral cluster sequence of mouse #3. h Histogram of the decoder accuracy calculated by the shuffled data of mouse #3. The arrow indicates the accuracy and one-sided p-value of the real data. i Decoding accuracy of the behavioral cluster compared to the shuffled data (n = 4 mice, paired t-test). j Firing patterns of the i1 “escaped” component-specific neurons, i2 + i3 “gazing” component-specific neurons, and i1&i2 + i3 component-specific neurons. k Raw freezing rate with the binarized freezing states of mouse #3. l Decoding results of the freezing states of mouse #3. m Histogram of the decoder accuracy calculated by the shuffled data of mouse #3. The arrow indicates the accuracy and one-sided p-value of the real data. n Decoding accuracy of the binarized freezing states compared to the shuffled data (n = 4 mice, paired t-test). *P < 0.05, ***P < 0.001, n.s. not significant. Data are presented as mean ± SEM. See Supplementary Information for exact p values. Source data are provided as a Source Data file.