Fig. 5: Mitochondrial gene content in 30 red algal species.
From: Origin of minicircular mitochondrial genomes in red algae

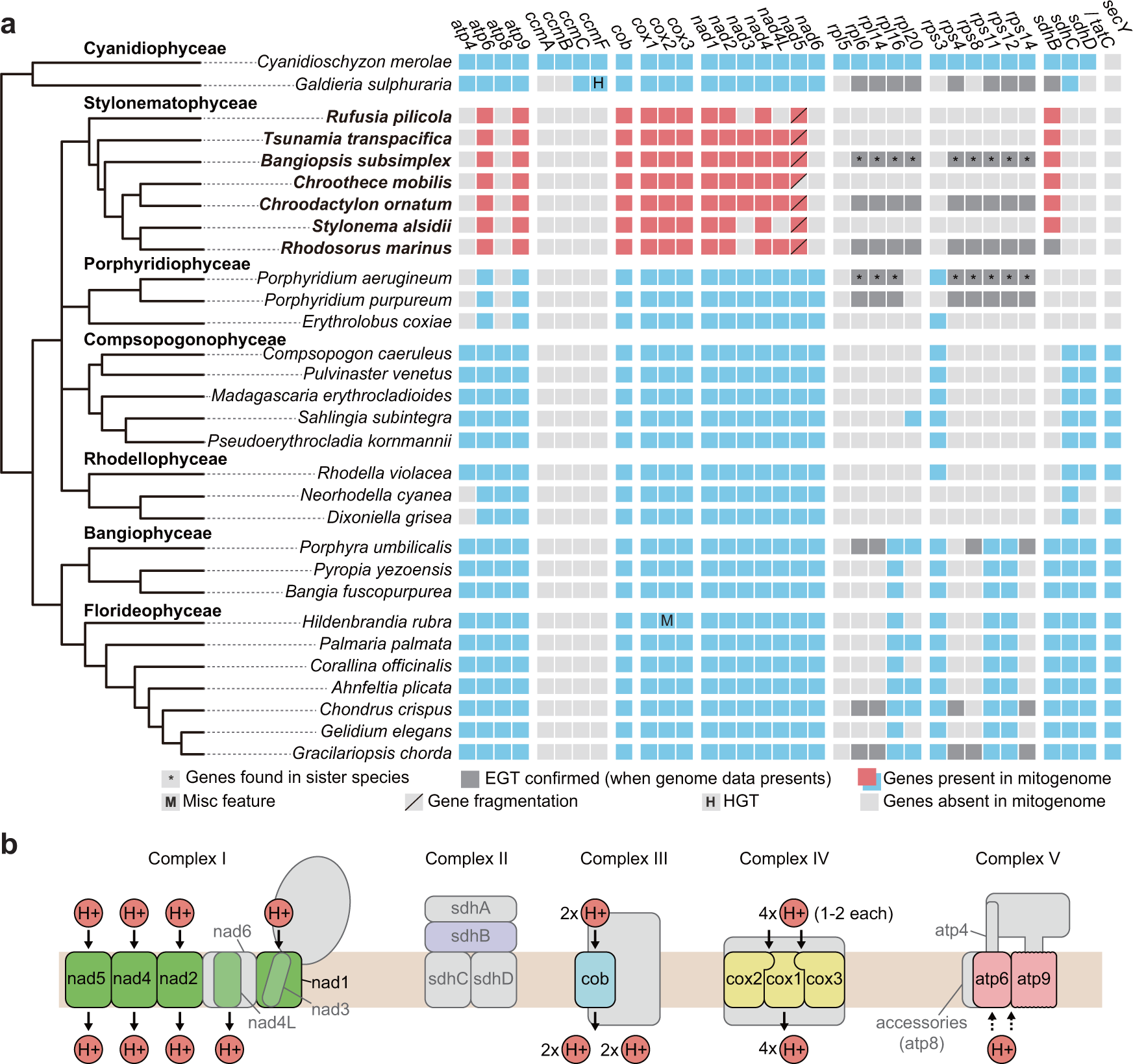
a Red algal phylogeny18 showing the gene distribution. Several ATP synthase subunits, NADH dehydrogenase, succinate dehydrogenase, transporters, and all ribosomal protein genes are absent in mitogenomes of the Stylonematophyceae. The diagonal lines in the box for nad5 indicates gene fragmentation. All species except C. mobilis contain a C-terminal region of nad5. Note that the gray box indicating EGT is applied if: (1) the species has available genome data, or (2) the species does not have available genome data but a sister species does. In the latter case, boxes were marked with asterisks. Specifically, EGT-derived genes of Bangiopsis subsimplex and Porphyridium aerugineum were inferred from the nuclear genomes of Bangiopsis sp. CCMP1999 and Porphyridium purpureum, respectively. Bangiopsis sp. CCMP1999 is not present in the table. Horizontal gene transfer (HGT) and misc feature were referred from31 and28, respectively. Note that not all red algal mitochondrial genes are shown in the table. EGT, Endosymbiotic gene transfer; HGT, Horizontal gene transfer. b Schematic image of mitochondrial complex I-V. Only genes encoded in all Stylonematophyceae are colored, whereas color of seldomly present genes are transparent. In each complex, proton input and output are shown. Complex I-V are based on figures from ref. 46,47,49,50,52, respectively.