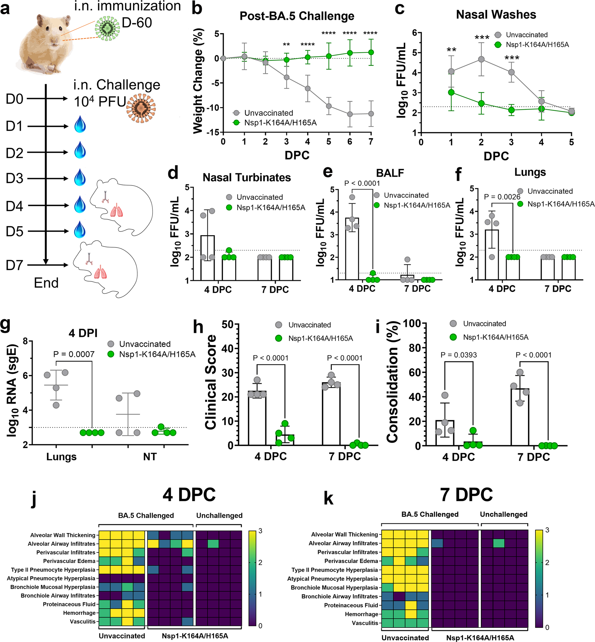
Fig. 9: Intranasal immunization of Syrian hamsters with 100 PFU Nsp1-K164A/H165A is protective against Omicron BA.5 challenge.

a Syrian hamsters (male, 5 months old) were vaccinated with 100 PFU Nsp1-K164A/H165A 60 days prior to challenge with 104 PFU BA.5 (isolate hCoV-19/USA/COR-22-063113/2022) (n = 8) on day 0. b Changes in weight were followed in Nsp1-K164A/H165A vaccinated and unvaccinated (n = 8 each) challenged hamsters 0–7 DPC, with **p = 0.0030 and ****p < 0.0001. c from 1 to 5 DPC, infectious virus from nasal wash samples was quantified by focus-forming assays for vaccinated and unvaccinated hamsters (n = 4) with **p = 0.0066 and ****p < 0.0001. d–f Infectious virus titers of nasal turbinates (d), bronchoalveolar lavage fluid (BALF, e), and lung homogenates (f) at 4 (n = 4) and 7 (n = 4) DPC were determined by focus-forming assays. g Viral sgRNA levels in lung and nasal turbinate samples from 4 DPC (n = 4) were measured by qRT-PCR. Sum clinical scores (h) and percentage of consolidation (i) were also compared for lungs collected at 4 and 7 DPC. P-values are indicated in the graph where appropriate (p < 0.05). Heat-map presentation of individual pathologies in lungs collected at 4 DPC (j) and 7 DPC (k). Graphs for b and g indicate mean values from a single experiment with standard deviations shown as error bars. Dot plots represent samples collected from individual animals in a single experiment, horizontal bars indicate mean values with standard deviations shown as error bars. Statistical differences were calculated using ordinary two-way analysis of variance (ANOVA) in GraphPad Prism 9.4.0 with Tukey’s multiple comparisons tests.