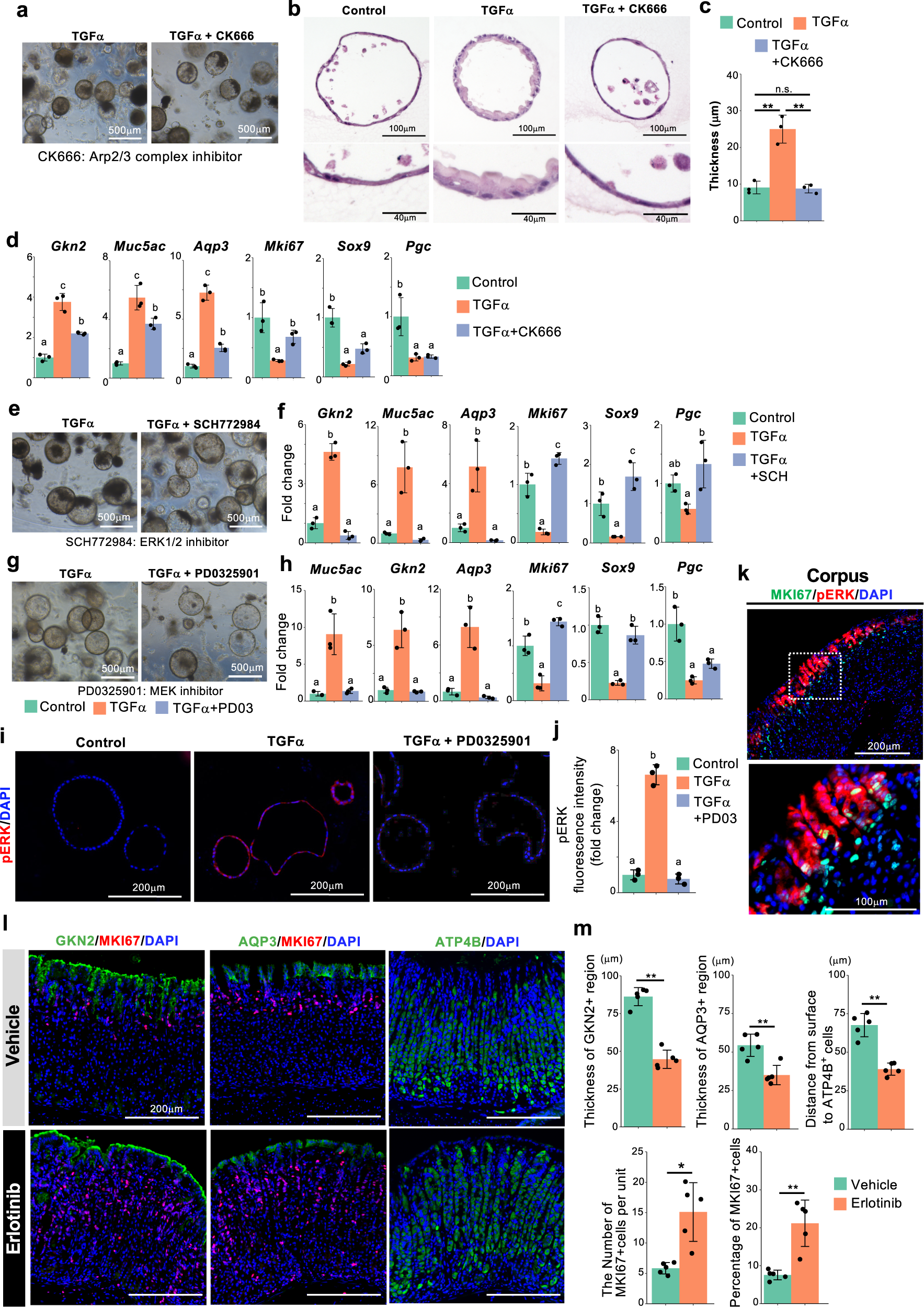
Fig. 7: ERK is a downstream effector of TGFα-mediated pit cell differentiation.

a Corpus organoids cultured in the presence of TGFα with or without CK666. The images are representative of three biologically independent samples. b H&E staining of the organoids in (a). Insets show high-magnification images of boxed areas. c Quantification of the thickness of the cells in the organoids in (b). Data are presented as mean ± SD (each data point represents the mean value of six pictures from n = 3 biologically independent samples). d qPCR analysis of gastric epithelial cell marker expression in the organoids in (a). Data are presented as mean ± SD (n = 3 biologically independent samples). e Corpus organoids cultured in the presence of TGFα with or without SCH772984. f qPCR analysis of gastric epithelial cell marker expression in gastric organoids in (e). Data are presented as mean ± SD (n = 3 biologically independent samples). g Corpus organoids cultured in the presence of TGFα with or without PD0325901. h qPCR analysis of gastric epithelial cell marker expression in gastric organoids in (g). Data are presented as mean ± SD (n = 3 biologically independent samples). i Immunofluorescence staining of corpus organoids with pERK and DAPI. Corpus organoids were treated with or without TGFα and PD0325901. j Quantification of of pERK fluorescence intensity in (i). Data are presented as mean ± SD (n = 3 biologically independent samples). Each data point represents the mean value of at least ten organoids. k Immunofluorescence staining of adult mouse corpus tissues with MKI67 (green), pERK (red), and DAPI (blue). A high-magnification image of the dotted square is shown in the lower panel. Images are representative of four independent experiments. l Immunofluorescence images of GKN2 (green), ATP4B (green), and MKI67 (red) in the corpus tissues of the mice treated with erlotinib or vehicle. m Quantification of the corpus tissues in (l). The lengths of GKN2+ and AQP3+ regions in each gastric unit, the distance from the luminal surface to the upper end of ATP4B+ parietal cells, and the number and percentage of MKI67+ cells were measured. Each data point represents the mean value of at least 40 gastric units. Data are presented as mean ± SD (n = 5 mice). Source data are provided as a Source Data file. Significance was calculated by two-tailed Student’s t-tests for samples with equal variances or two-sided Welch’s t-tests for samples with unequal variances in (m); significance was calculated by one-way ANOVA followed by Tukey’s post hoc test at the 0.05 significance level in (c), (d), (f), (h), and (j). *p < 0.05; **p < 0.01.