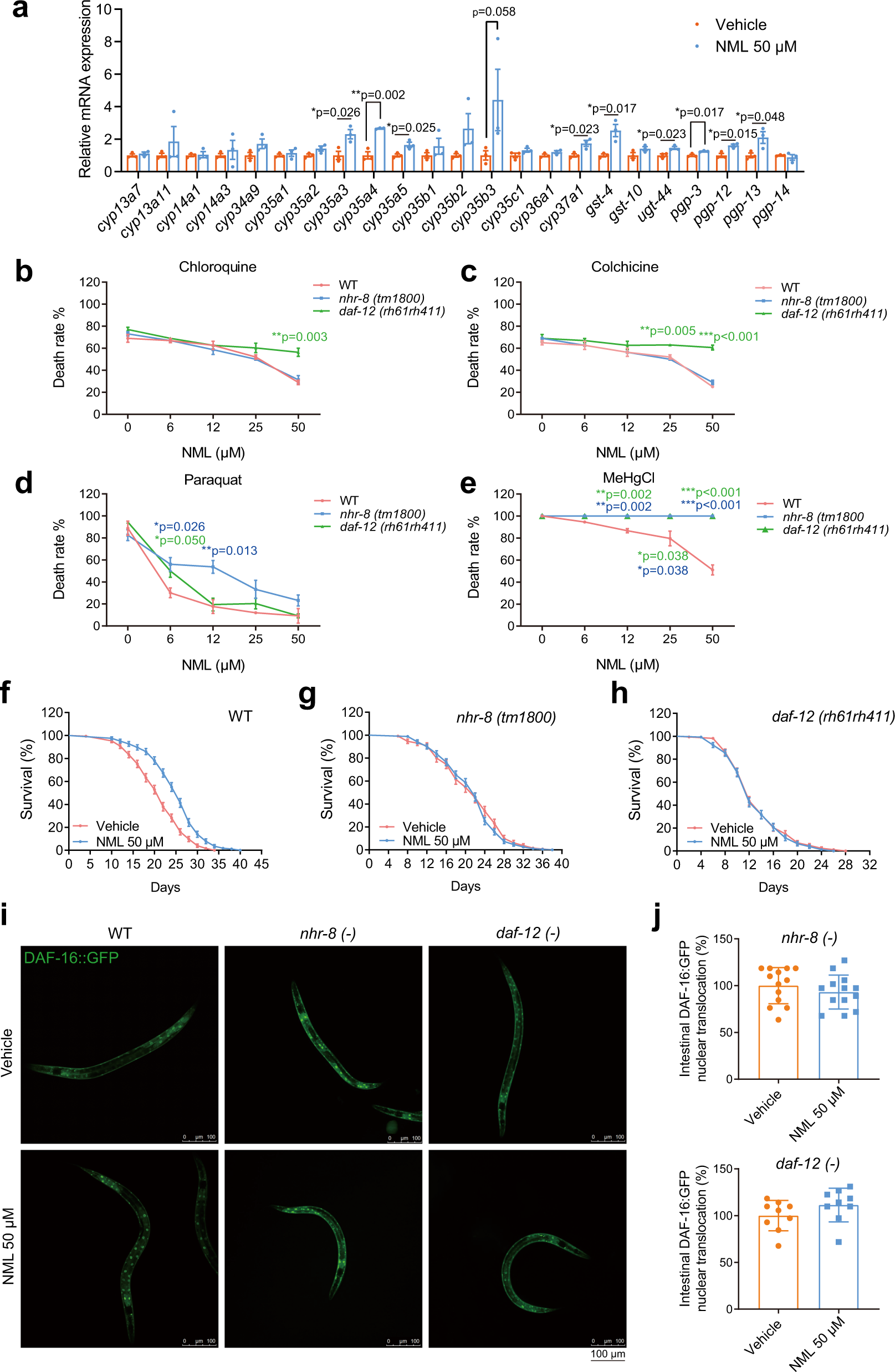
Fig. 2: Nomilin executes its ageing inhibiting and detoxification abilities via nuclear hormone receptors nhr-8/daf-12 in C. elegans.

a Quantification of mRNA levels of detoxifying genes in C. elegans (two-tailed unpaired Student’s t-test, n = 3/each, each sample contains about 1000 worms). b–e Survival curves showing the protective effects of nomilin on worms with the indicated genotypes upon various chemical toxin treatments (two-way ANOVA test, n = 3/each, ***p < 0.001). Nomilin-treated C. elegans were more resistant to chloroquine (b), colchicine (c), paraquat (d), and MeHgCl (e) than wild type N2, but not nhr-8 (tm1800) or daf-12 (rh61rh411) animals. f–h lifespan curves showing the lifespan-extending effects of nomilin on WT, nhr-8 mutant (tm1800), and daf-12 mutant (rh61rh411) C. elegans. The detailed information is shown in Supplementary Table S3. i Effects of nomilin on nuclear trans-localisation of nhr8::daf-16::GFP and daf12::daf-16::GFP worms. The worms were treated with 50 μM of nomilin from L1 to L4, and 10 animals were examined per condition. j Average number of cells with DAF-16::GFP nuclear localisation in nhr-8 and daf-12 mutants. All data were expressed as mean ± SEM, ***p < 0.001 vs. control group, n = 9 or 13 worms per group.