Fig. 5: Generation and characterization of chimeric WMHBV/HBV viruses.
From: Targeted viral adaptation generates a simian-tropic hepatitis B virus that infects marmoset cells

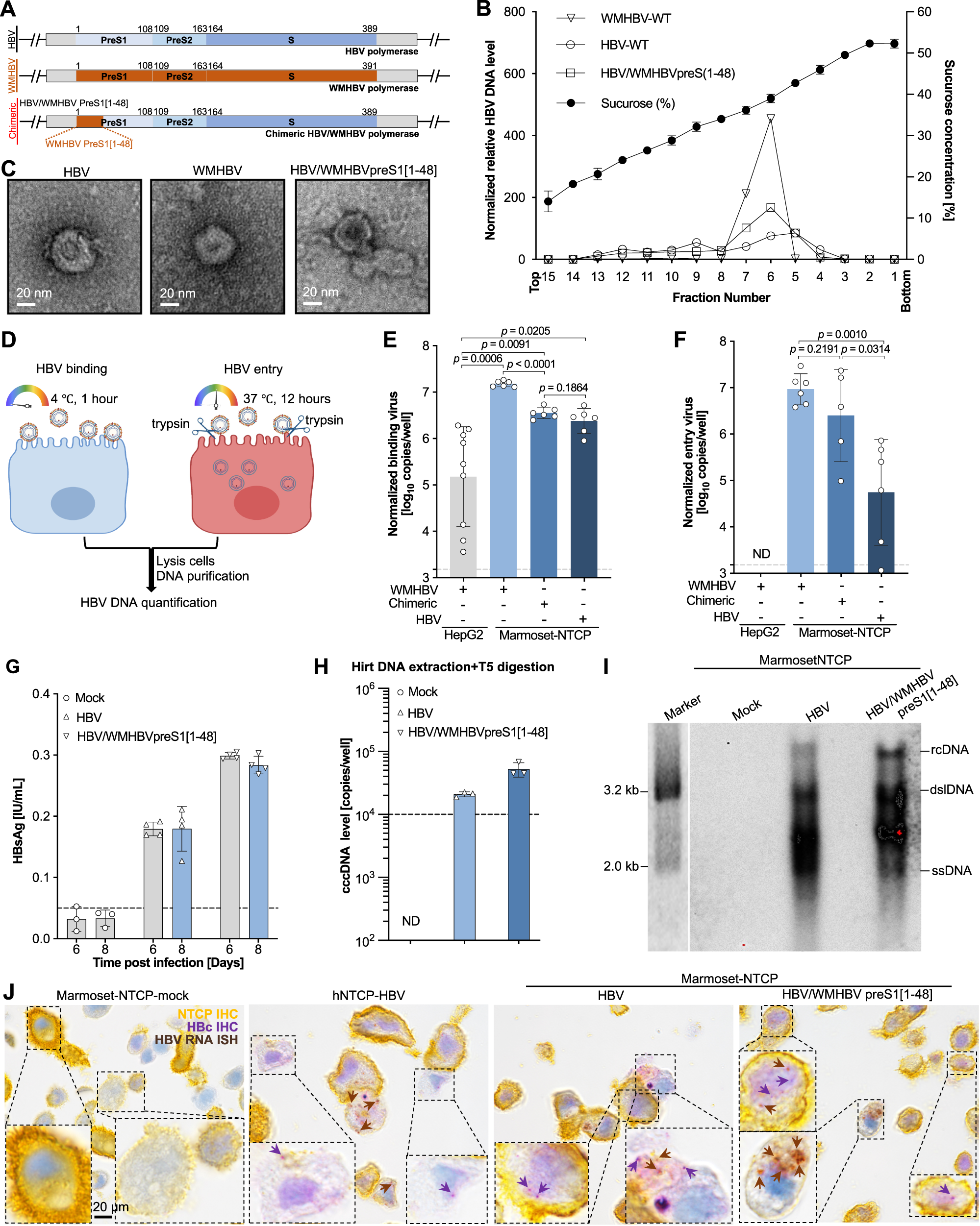
A Schematic of HBV, WMHBV and HBV/WMHBV preS1[1–48] chimeric virus genomes. The preS1 open reading frame together with preS2 and S inside of the polymerase gene are shown. B Biochemical characterization of WMHBV, HBV and HBV/WMHBVpreS1 (1–48) chimeric viruses by sucrose density gradient centrifugation. HBV DNA levels were shown as mean of two biologically independent experiments. Sucrose concentration in each fraction was tested three times and was shown as mean ± s.e.m. C Transmission electron microscopic images of HBV, WMHBV and HBV/WMHBV preS1[1–48] chimeric virions. A 2 μl sample from fraction 6 separated by sucrose density gradient centrifugation was used. The experiments were repeated twice independently with similar results and the representative images were shown. D Schematic (Created with BioRender.com.) representation of the virion binding and entry assay. HBV, WMHBV and HBV/WMHBV preS1[1–48] chimeric virion binding (E) and entry (F) using HepG2 cells expressing marmoset NTCP. HepG2 cells lacking NTCP expression were used as controls. Bars depict mean of 6 biologically independent experiments (n = 9 for control group in (E) and n = 5 in chimeric virus group in (F) and error bars represent s.e.m. Unpaired t test, two-tailed. The dash lines indicate the low limit of the detection. ND not detected. G HBsAg detection in supernatants of HBV- or HBV/WMHBV preS1[1–48]-infected (MOI = 8000) HepG2 marmoset NTCP cells. Bars depict mean of 4 biologically independent experiments and error bars represent s.e.m. The dashed line indicates the low limit of the detection. H HBV cccDNA detection by Hirt DNA extraction, T5 exonuclease and HBV cccDNA specific qPCR. Bars depict mean of 3 biologically independent experiments and error bars represent s.e.m. The dash line indicates the low limit of the detection. ND not detected. I Southern bot assay of intracellular HBV DNA replication intermediates after infection. The experiments were repeated twice independently and the uncropped gels were shown in the supplementary Fig. 12. J Multiplexed HBV RNA in situ hybridization (ISH), HBc and NTCP immunohistochemistry (IHC) assays using formalin-fixed, paraffin-embedded (FFPE) cell pellets. Representative positive signals were indicated by arrows (HBV RNA, brown; HBc, purple). At least 3 images from different fields were taken from which the representative images are shown. Source data are provided as a Source Data file.