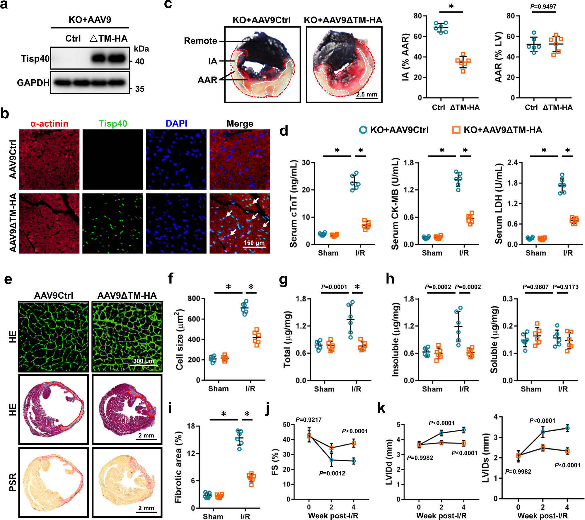
Fig. 5: Overexpression of nuclear Tisp40 is sufficient to attenuate cardiac I/R injury in vivo.

a Tisp40 KO mice received a single intravenous injection of AAV9ΔTM-HA or AAV9Ctrl, and heart samples were collected for western blot 4 weeks post-AAV9 injection (n = 6). b Heart samples were collected for immunofluorescence staining of sarcomeric α-actinin (red) and Tisp40 (green) (n = 6). c Representative Evans blue and TTC-stained heart sections, and quantitative data from Tisp40 KO mice with AAV9ΔTM-HA or AAV9Ctrl injection 24 h after I/R surgery (n = 6). d Circulating levels of cTnT, CK-MB and LDH in Tisp40 KO mice with AAV9ΔTM-HA or AAV9Ctrl injection 4 h after I/R surgery (n = 6). e Heart samples were collected for HE or PSR staining 4 weeks post-I/R surgery (n = 6). f Quantitative results of the cross-sectional area of cardiomyocyte (n = 6). g, h Total, insoluble and soluble collagen content in the heart 4 weeks post-I/R surgery (n = 6). i Quantitative results of the collagen deposition (n = 6). j, k Cardiac function was presented as FS, LVIDd, and LVIDs (n = 6). All data are expressed as the mean ± SD, and analyzed using one-way ANOVA followed by Tukey post hoc test. For the analysis in (c), an unpaired two-tailed Student′s t test was conducted. For the analysis in (j, k), repeated measures ANOVA followed by the Sidak post hoc test was conducted. *P < 0.0001. Source data are provided as a Source Data file.