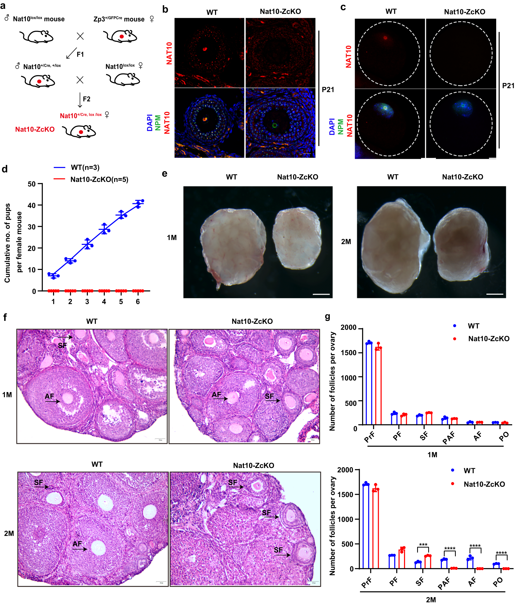
Fig. 4: Postnatal Nat10 depletion caused ovarian developmental arrest at secondary follicles.
From: Maternal NAT10 orchestrates oocyte meiotic cell-cycle progression and maturation in mice

a A breeding scheme for Nat10 KO in growing oocytes of primary follicles by crossing Nat10lox/lox with Zp3-Cre deleter to attain Nat10lox/-; Zp3-Cre (Nat10-ZcKO) female offspring. b, c Immunofluorescence staining by NAT10 (Red), NPM (Green), and Hoechst 33342(Blue) in the secondary follicles in b and GV oocytes in c from WT and Nat10-ZcKO ovaries. Scale bar, 20 μm. d Fertility test showing the cumulative numbers of pups from breedings of WT and Nat10-ZcKO females with WT males during a half-year caging. Data are presented as the mean ± SEM, n = 5; ****p < 0.0001 by two-tailed Student’s t-test. e The gross morphology of ovaries derived from WT and Nat10-ZcKO mice at the age of 1 month (M) (Left) and 2 months (Right). Scale bar, 200 μm. f H&E staining showing ovarian histology from WT and Nat10-ZcKO mice at 1M (Top) and 2 M (Bottom). Scale bar, 50 μm. Follicles are indicated by arrows. g Comparison of the average numbers of follicles at indicated stages in the ovaries of WT and Nat10-ZcKO mice at 1M (Top) and 2M (Bottom). Follicles were counted on serial ovarian sections after H&E staining. Data are presented as the mean ± SEM, n = 3; ***p < 0.001; ****p < 0.0001 by two-tailed Student’s t-test. 2 M SF, p = 0.0003. PO, Preovulatory Follicle. n = 3 biologically independent samples were included in each group (b, c, e, f). Source data are provided as a source data file.