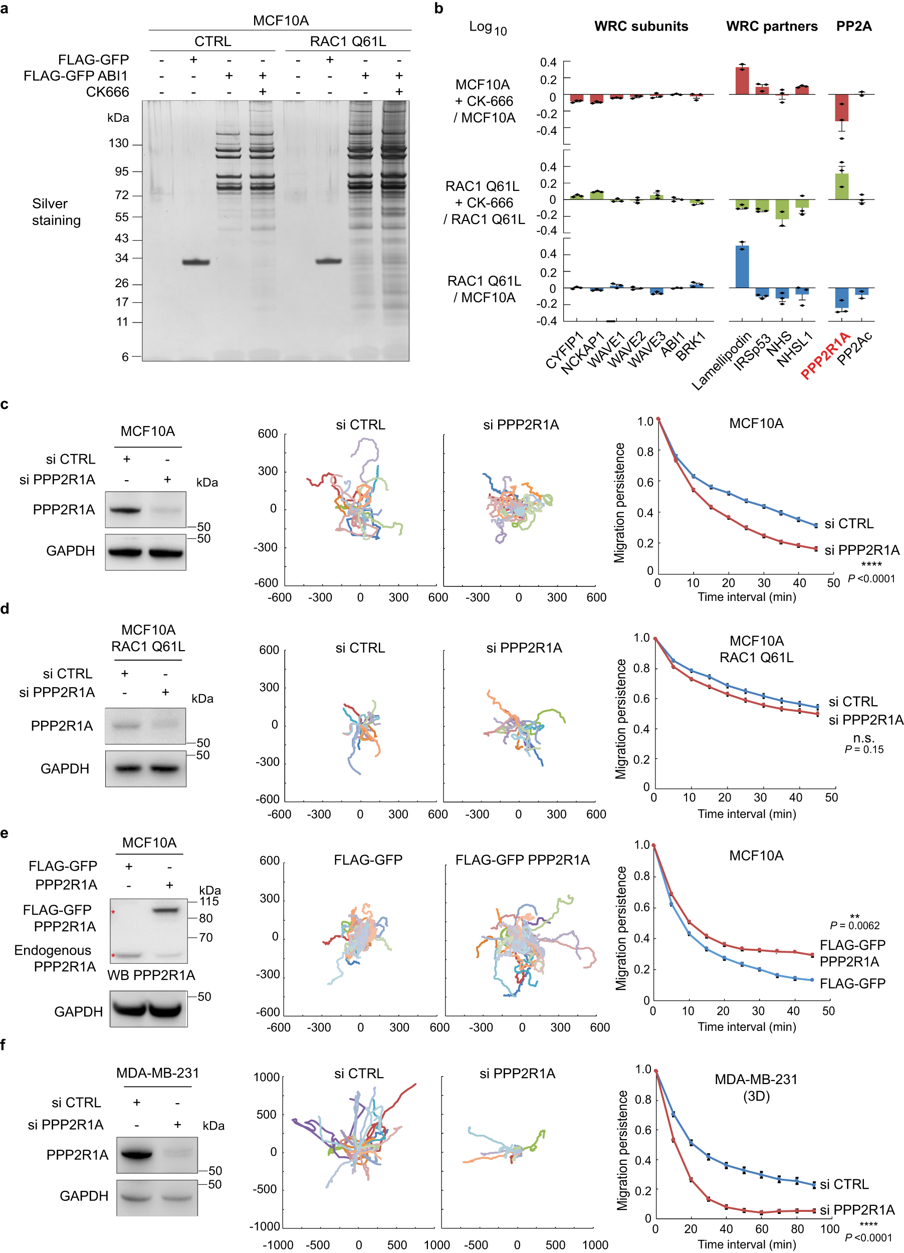
Fig. 1: Identification of PPP2R1A as an ABI1 partner that regulates migration persistence.
From: PPP2R1A regulates migration persistence through the NHSL1-containing WAVE Shell Complex

a MCF10A parental cells or genome-edited MCF10A cells where a RAC1 allele encodes the active RAC1 Q61L mutant form were stably transfected with plasmids expressing FLAG-GFP or FLAG-GFP ABI1. Cells were treated or not with 100 µM CK666 for 16 h in order to block the polymerization of branched actin and thus the suspected feedback loop that mediates migration persistence. FLAG-GFP proteins were then purified by Tandem Affinity Purification and associated proteins were revealed by silver staining of SDS–PAGE gels. b Label-free quantification of selected proteins identified by mass spectrometry to be associated with ABI1. 3 biological repeats, mean ± sem of the log10 of fold changes are plotted. c MCF10A cells were transfected with pools of control (CTRL) or PPP2R1A siRNAs and analyzed by Western blots with PPP2R1A and GAPDH antibodies. Cell trajectories and migration persistence extracted from 2D migration of single MCF10A cells transfected with indicated siRNAs. Tracking 7.5 h, n = 17 cells. d Same experiment as in c with MCF10A RAC1 Q61L cells. Tracking 6 h, n = 18 cells. e MCF10A cells were stably transfected with plasmids expressing FLAG-GFP or FLAG-GFP PPP2R1A. Migration was analyzed as in c. Tracking 10 h, n = 37 cells. f Same experiment as in c with MDA-MB-231 cells analyzed in 3D collagen type I gels. Tracking 12 h, n = 25 cells. Most cell trajectories upon PPP2R1A depletion are so short that they cannot be well distinguished, because they overlap in the center of the graph. Trajectory plots are labeled in µm. Three biological repeats of each experiment yielded similar results, only one is displayed. Data are shown as mean ± SEM. Statistical significance was calculated with custom-made R programs and P values are indicated. **P < 0.01; ****P < 0.0001; n.s. not significant. Source data are provided as a Source Data file.