Fig. 4: Tspan-8 binds with syntaxins 2 and 3.
From: Tetraspanin-8 sequesters syntaxin-2 to control biphasic release propensity of mucin granules

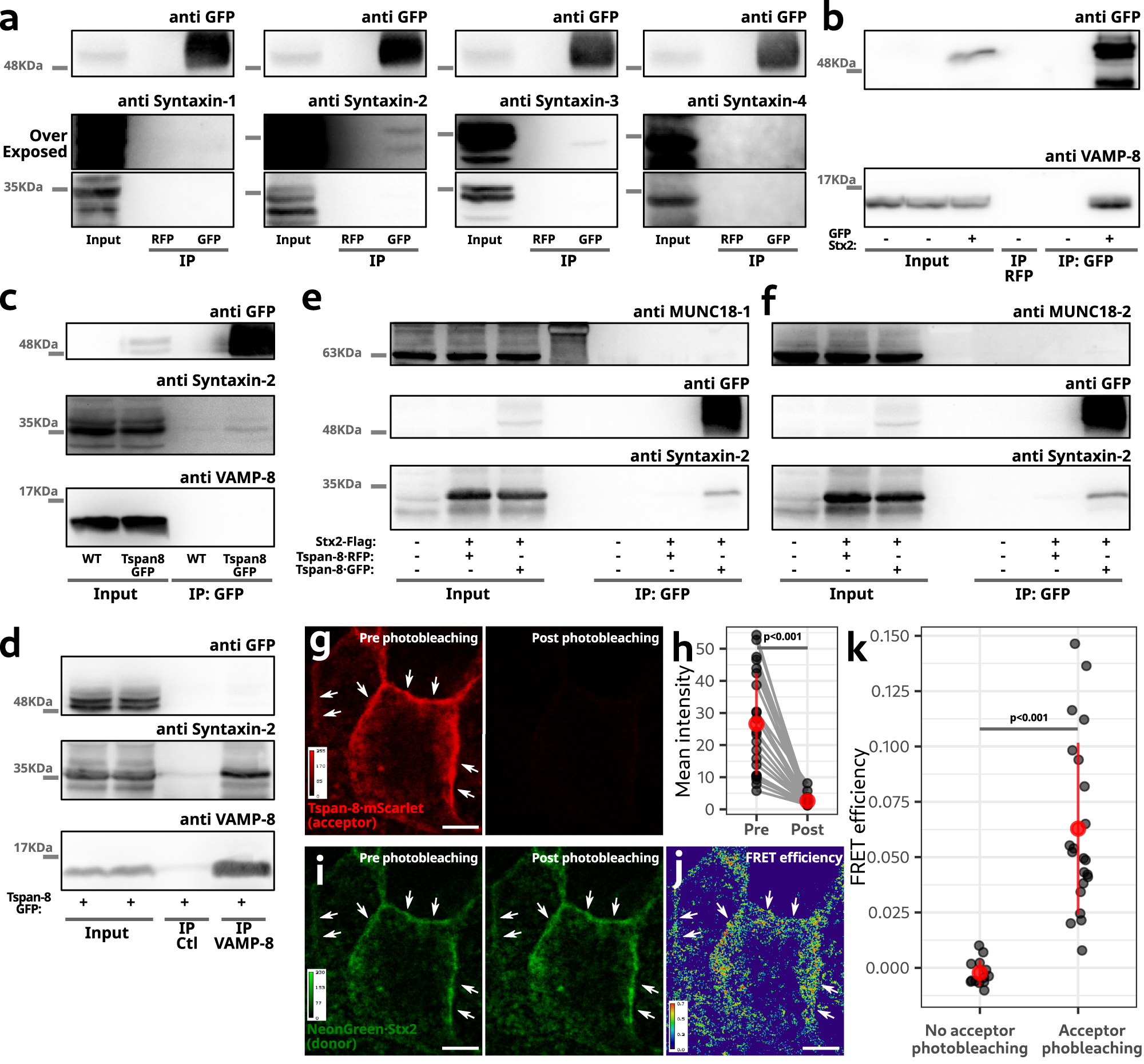
a Tspan-8·GFP immunoprecipitation and western blot analysis. Top panels show immunoblotting against GFP to confirm immunoprecipitation. Over-exposed membranes for better visualization of the co-precipitate are shown. RFP immunoprecipitation was used as control condition. b GFP·Stx2 immunoprecipitation and western blot analysis. Untransfected cells and RFP immunoprecipitation were used as control conditions. c Tspan-8·GFP immunoprecipitation and western blot analysis. WT HT29-N2 cells were used as a control condition. d Lysates of HT29-N2 cells genetically modified to express Tspan-8·GFP were processed for VAMP-8 immunoprecipitation and western blot analysis. Uncoated beads were used as control. e, f Tspan-8·GFP immunoprecipitation and western blot analysis. Top panels show immunoblotting against Munc18-1 (e) and Munc18-2 (f). No transfection and Tspan-8·RFP transfection were used as control conditions. g Representative images of the FRET acceptor before and after photobleaching. Arrows indicate regions of the plasma membrane. Scale bar is 5 µm. h Quantification of the fluorescence intensity of the acceptor pre and post photobleaching. Same-images before and after photobleaching are linked with a straight line. Each dot represents the signal intensity of one image. n = 22. Images come from three independent cell cultures. Red dots represent the mean +/− the standard deviation. One-way ANOVA test: p < 0.001. i Representative images of the FRET donor before and after photobleaching of the FRET acceptor. Arrows indicate regions of the plasma membrane. Scale bar is 5 µm. j FRET map calculated with images shown in i. Arrows indicate regions of the plasma membrane with high FRET. FRET efficiency was color-coded with a pseudo-color look up table shown in the image. Scale bar is 5 µm. k Quantification of the FRET efficiency between NeonGreen·Stx2 and Tspan-8·mScarlet. Each dot represents the FRET efficiency of one image. Control conditions are images for which no bleaching step was performed. 13 control and 22 bleached images were analyzed. Red dots represent the mean +/− the standard deviation. One-way ANOVA test: p < 0.001. Source data for a to k are provided as a Source Data file.