Fig. 5: Syntaxin-2 is necessary for mucin-5AC secretion.
From: Tetraspanin-8 sequesters syntaxin-2 to control biphasic release propensity of mucin granules

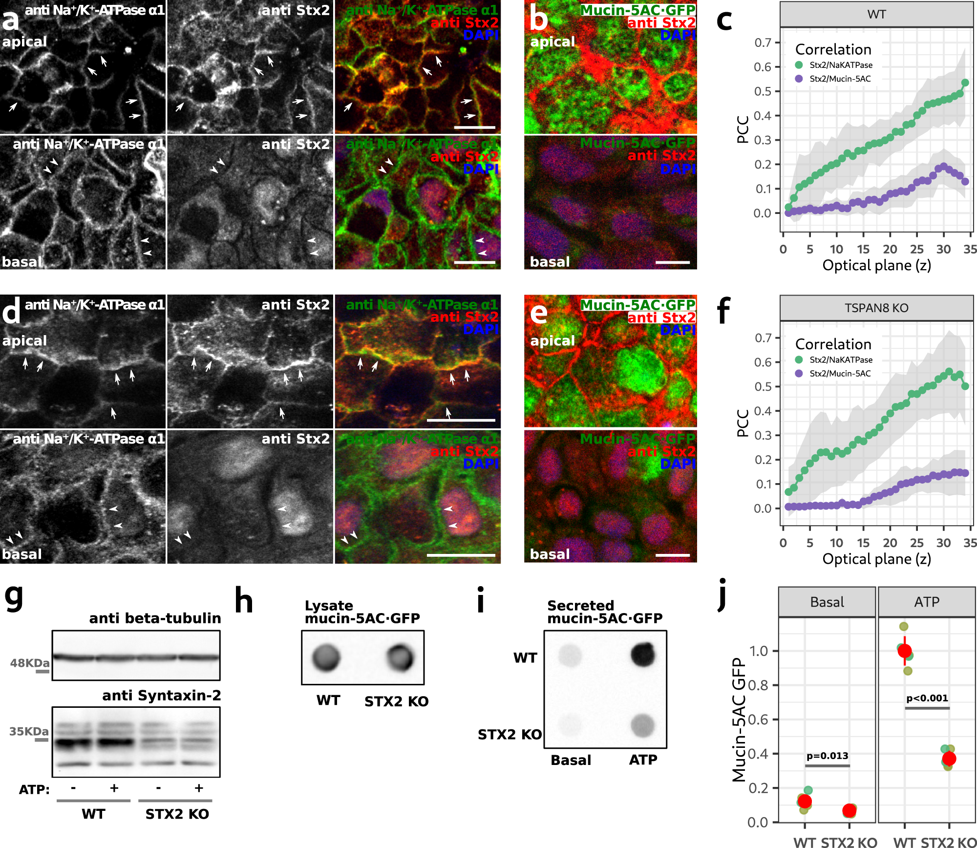
a Optical planes of a representative confocal image of a HT29-N2 WT/Caco2 co-culture immunolabelled for the Na+/K+-ATPase α1 and Stx2. Arrows point to regions of the apical plasma membrane where Na+/K+-ATPase α1 and Stx2 co-localize. Arrowheads point to the basal plasma membrane. Scale bar is 10 µm. b Optical plane of a representative confocal image of a HT29 WT/Caco2 co-culture expressing mucin-5AC·GFP and immunolabelled for Stx2. Scale bar is 10 µm. c Quantification of the PCC between Na+/K+-ATPase α1 and Stx2 in WT cells. Green dots and lines show the mean PCC quantification between the Na+/K+-ATPase α1 and Stx2 signals in each optical plane. Purple dots and lines show the mean PCC between Stx2 and mucin-5AC·GFP. The gray areas show the mean PCC +/− the standard deviation. d. Same as in A for TSPAN8 KO cells. e Same as in B for TSPAN8 KO cells. f Same as in C for TSPAN8 KO cells. g Representative western blot of the total amount of beta tubulin and Stx2 in WT and STX2 KO cells corresponding to the mucin secretion assay shown in i. h Representative dot blot showing the total mucin-5AC·GFP content in differentiated WT and STX2 KO cell lines. i Representative dot blot of a secretion assay of WT and STX2 KO cells. j Quantification of secretion assays of WT and STX2 KO cell lines. Each dot represents the mucin-5AC·GFP signal from one secretion assay. Grouped in different colors are secretion assays that were processed in parallel. n = 9. Red dots represent the mean +/− the standard deviation. Values are expressed as relative to the average mucin-5AC·GFP signal in ATP-stimulated WT cells. Statistical analysis was performed independently for basal and ATP-stimulated conditions. One-way ANOVA analysis: basal p = 0.013; ATP p < 0.001. Source data for c and f to h are provided as a Source Data file.