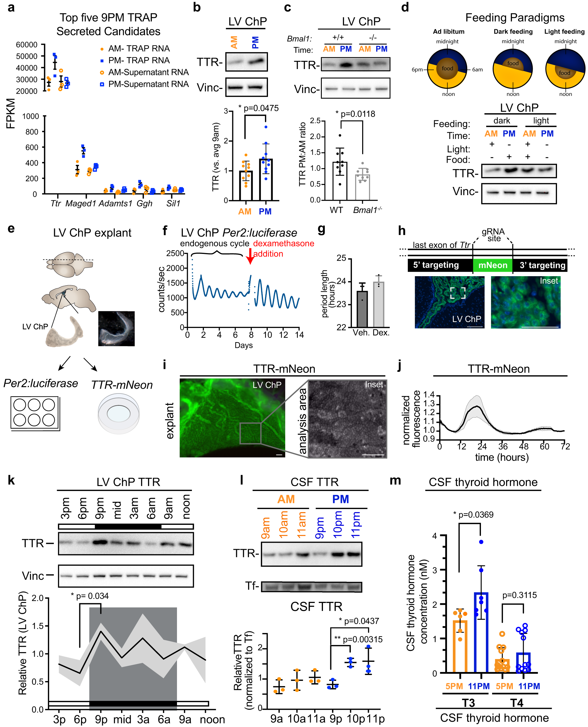
Fig. 3: Ttr is preferentially translated by the ChP during the dark phase and is dependent on feeding.

a The top 5 TRAP candidates enriched at 9 p.m. from ChP TRAP pulldown. FPKM for each individual mouse is shown at 9 a.m. (orange circles) and 9 p.m. (blue squares) for those transcripts associated with RPL10A (solid circles) and those in the supernatant (empty circles). These are candidates for preferential regulation at the level of translation. N = 3 biologically independent samples (LV ChP pooled from 3 animals per sample). Data are presented as mean values ± SEM. b Immunoblotting analysis and quantification of LV ChP expression of TTR protein. *p < 0.05 (p = 0.0475); Student’s two-tailed unpaired t test, N = LV ChP from 10 biologically independent animals at each time over 3 independent experiments. Data are presented as mean values ± standard deviation (SD). c Immunoblotting of ChP protein extracts for TTR showed that increased protein levels at 9 p.m. is dependent on Bmal1. Quantification of the TTR intensity ratio between 9 a.m. and 9 p.m. in WT and Bmal1−/− animals. *p < 0.05 (p = 0.0118); Student’s two-tailed unpaired t test, N = 8 ratios from biologically independent pairs of animals from each genotype over 3 independent experiments. Data are presented as mean values ± standard deviation (SD). d Schematics of the restricted feeding regimes used as related to the ad libitum paradigm that was used for the previous studies up until this point. Immunoblotting of ChP protein extracts for TTR showed that increased protein levels at 9 p.m. is dependent on feeding behavior. e Experimental setup for explant studies including PER2:LUC luminometry and TTR:mNeonGreen microscopy. f Representative PER2:LUC oscillations in isolated culture before and after addition of dexamethasone. g Average period length for PER2:LUC ChP oscillations in isolated culture before and after dexamethasone are close to 24 h. N = 3 ChP over 2 independent experiments. Data are presented as mean values ± SEM. h Genetic targeting used to generate TtrmNeonGreen mouse showing appropriate distribution of mNeonGreen to ChP epitheial cells. Scale bar = 100 μm; inset scale bar = 50 μm. i Explant preparation from TtrmNeonGreen ChP (scale bar = 100 μm; inset scale bar = 100 μm) shows j rhythmic oscillations of mNeonGreen across the day ex vivo. N = 2 LV ChP over 2 independent experiments. Data are presented as mean values normalized to the final value and shaded area represents range. k Immunoblotting of TTR in LV ChP across a whole day at 3-h intervals shows sharp upregulation of TTR in ChP during the dark phase. *p = 0.034 corrected for 8 comparisons with Šídák’s multiple comparisons test. Solid line represents average (normalized to vinculin and TTR average value) and shaded area represents standard deviation (SD). N = 3 biologically independent animals at each time across 3 independent experiments. l Immunoblotting of constant volumes of CSF shows sharp upregulation of TTR in CSF at 10 p.m. and 11 p.m. relative to transferrin (Tf). *p < 0.05 (p = 0.0437), *p < 0.01 (p = 0.00315); Student’s two-tailed unpaired t test. N = 3 biologically independent animals at each time across 2 independent experiments. Data are presented as mean values ± standard deviation (SD). m CSF concentration of active thyroid hormone T3 (triiodothyronine) and the circulating form T4 (thyroxine) at 5 p.m. (orange) and 11 p.m. (blue). *p < 0.05 (p = 0.0369), Student’s two-tailed unpaired t test. N = 7 biologically independent animals at each time in one experiment. Data are presented as mean values ± standard deviation (SD). Male mice were analyzed. Source data are provided as a Source Data file (Source Data).