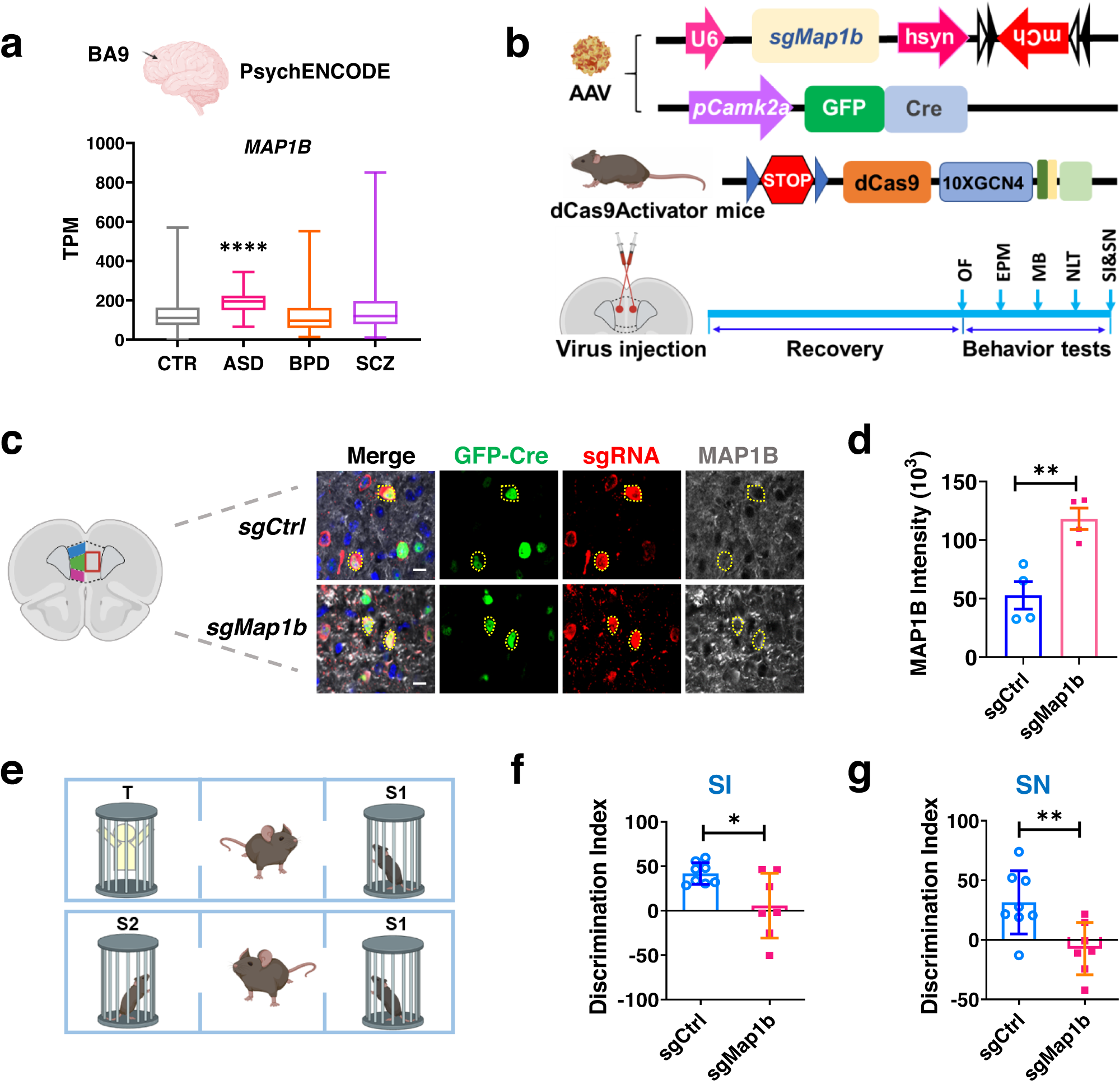
Fig. 3: Elevated MAP1B level leads to autism-like behaviors.

a Population gene expression levels of MAP1B transcripts in the dorsal lateral prefrontal cortical region (BA9) among several psychiatric disorders and healthy controls collected by PsychENCODE Consortium. Y-axis: Gene expression value of MAP1B mRNA (RNA-seq TPM). ASD autism spectrum disorder (n = 31). BPD bipolar disorder (N = 172). SCZ schizophrenia (N = 497). CTR, health (N = 1166). The gene expression levels of MAP1B in ASD are significantly higher than others by one-side t-test. p < 8.66e-7 for CTR, p < 1.42e-3 for SCZ, and p < 4.83e-8 for BPD. b Experimental strategy for assessing cognitive functions of targeted Map1b gene activation in CAMK2A-expressing excitatory neurons in the PFC of mice. Activation of endogenous Map1b gene in the PFC was achieved through stereotaxic injection of AAV expressing Map1b-targeting guide RNA (AAV8-sgMap1b-hSyn1-flex-mCherry) and AAV expressing Cre driven by Camk2a promoter (AAV9-pCamK2a-GFP-Cre) into the medial PFC of dCas9Activator mice. c Representative confocal images of neurons in the prefrontal cortex (PFC) expressing GFP-Cre (green), sgRNA-mCherry (red), MAP1B (white) in AAV-injected dCas9Activator mice, assessed after behavioral tests. Scale bars: 10 μm. d Quantification of MAP1B intensity in GFP+/mCherry+ neurons in mPFC. Two-tailed, unpaired Student’s t-test, p = 0.0045. N = 4 individual mice. e Experimental scheme of testing social interest (SI) and social novelty (SN). f, g MAP1B-EE mice exhibited reduced social interest (SI, f), p = 0.0195 and social recognition (SN, g), p = 0.0090. Two-tailed, unpaired Student’s t-test. sgCtrl: N = 8 mice, sgMap1b: N = 7 mice. Data are presented as box plot in (a) (center line, median; box limits, upper and lower quartiles; whiskers, min to max). Data are presented as mean ± s.e.m in other panels. Source data are provided as a Source Data file.