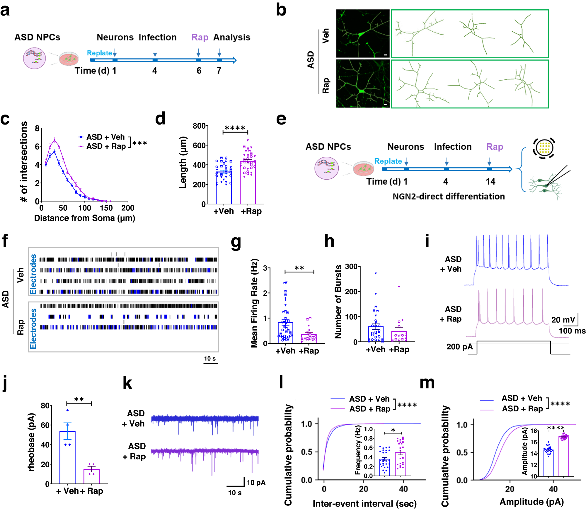
Fig. 7: Activation of autophagy rescues MAP1B-EE-induced neuronal deficits in human neurons.

a, b Experimental scheme (a) and representative confocal images (from three independent experiments) and traces of GFP+ neurons (b) for assessing the effect of rapamycin (Rap) on 5q13.2trip ASD neurons. Scale bar, 10 μm. c Sholl analysis of ASD patient neurons treated with DMSO (Vehicle, Veh) or rapamycin (Rap, 300 nM). MANOVA, F (1,58) = 27.747, p < 0.001. n = 30 cells from three independent neuronal differentiations, N = 1. d Total dendritic length. Two-tailed, unpaired Student’s t-test, p < 0.0001. n = 30 neurons from three independent neuronal differentiations, N = 1. e, f Experimental scheme (e) and representative raster plots (f) for accessing the electrophysiology of ASD patient neurons treated with rapamycin. g Quantifications of neuronal mean firing rate. Two-tailed, unpaired Student’s t-test, p = 0.0081. ASD Veh: n = 34 individual wells, ASD Rap: n = 17 individual wells from three individual neuronal differentiations, N = 1. h Number of bursts. Two-tailed, unpaired Student’s t-test, p = 0.3723. Only the wells with bursting activity were analyzed for burst-related parameters, ASD Veh: n = 26 individual wells; ASD Rap: n = 14 individual wells from three independent neuronal differentiations, N = 1. i Representative traces showing current injection-evoked action potentials recorded from patient neurons with or without rapamycin treatment. j Rheobase current threshold of ASD neurons with rapamycin treatment. Two-tailed, unpaired Student’s t-test, p = 0.0050. ASD Veh: n = 4 neurons, ASD Rap: n = 4 neurons from three independent neuronal differentiations, N = 1. k Representative traces of mEPSCs recorded from patient neurons with or without rapamycin treatment. l, m Cumulative probability of inter-event intervals and amplitudes of mEPSCs. Mann–Whitney Rank Sum test, p < 0.0001. (Inset: mean mEPSC frequency, p = 0.0229 and amplitude, p < 0.0001. Two-sided, unpaired Student’s t-test). ASD Veh: n = 27 neurons, ASD Rap: n = 23 neurons from three independent neuronal differentiations, N = 1. All error bars reflect mean ± s.e.m. Source data are provided as a Source Data file.