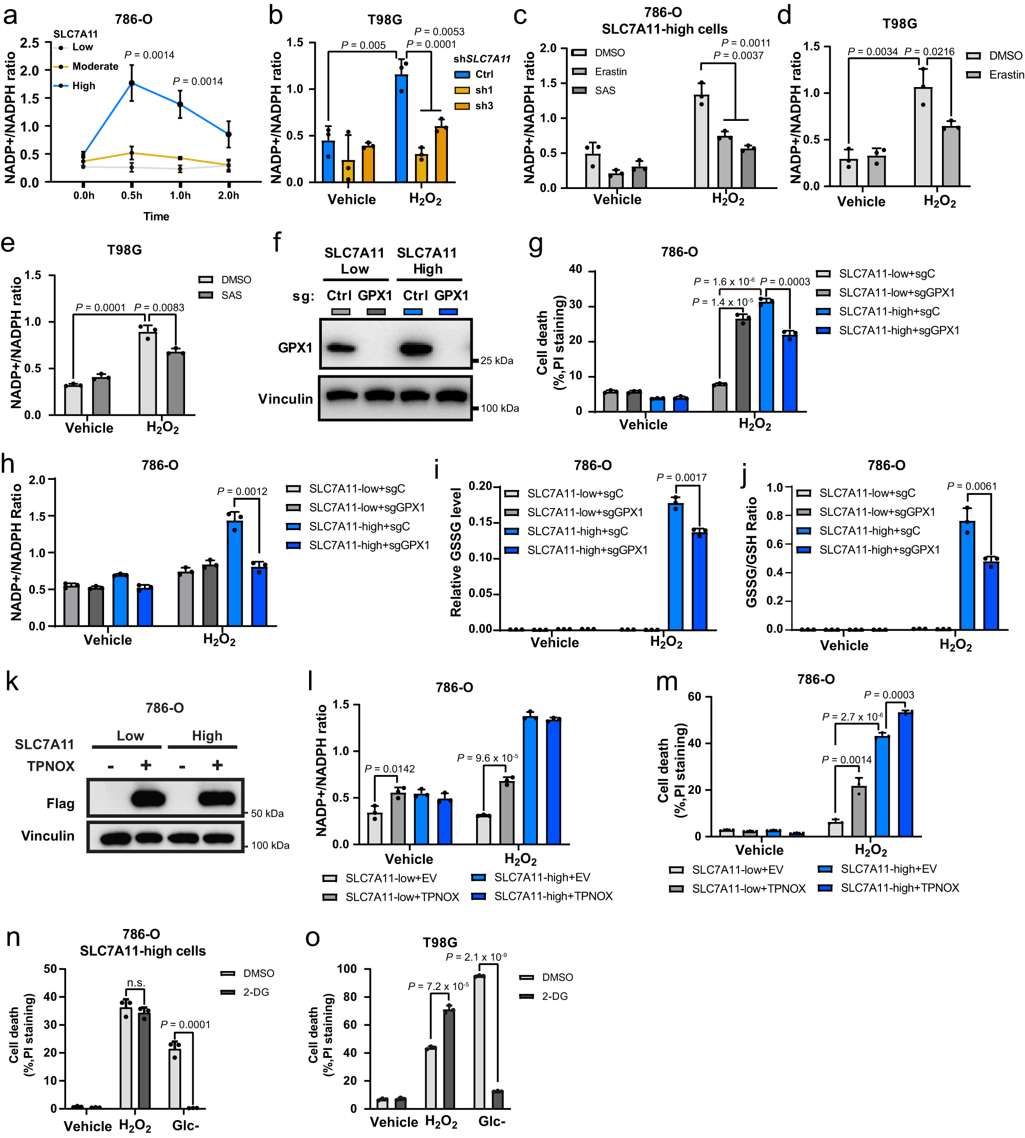
Fig. 4: NADPH consumption contributes to the increased sensitivity to H2O2 in SLC7A11-high cancer cells.
From: SLC7A11 expression level dictates differential responses to oxidative stress in cancer cells

a Measurement of the NADP+/NADPH ratio in SLC7A11-low, -moderate, and -high 786-O cells treated with vehicle or 1 mM H2O2 at the indicated time points. b Measurement of the NADP+/NADPH ratio in shCtrl and SLC7A11 knockdown T98G cells treated with vehicle or 1 mM H2O2 for 2 h. c Measurement of the NADP+/NADPH ratio in SLC7A11-high 786-O cells co-treated 1 mM H2O2 and 5 μM erastin or 10 μM sulfasalazine. d, e Measurement of the NADP+/NADPH ratio in T98G cells co-treated with 1 mM H2O2 and 5 μM erastin (d) or 10 μM sulfasalazine (SAS) (e). f Protein levels of GPX1 in SLC7A11-low and -high 786-O cells were measured using western blotting. Vinculin was used as the loading control. g Cell death in response to treatment with 1 mM H2O2 for 6 h in sgCtrl or sgGPX1 infected SLC7A11-low and -high 786-O cells measured using PI staining. h–j Measurement of the NADP + /NADPH ratio (h), relative GSSG level (i), and GSSG/GSH ratio (j) in sgCtrl or sgGPX1 infected SLC7A11-low and -high 786-O cells. k Protein levels of Flag-triphosphopyridine nucleotide oxidase (TPNOX) in SLC7A11-low and -high 786-O cells. Vinculin was used as the loading control. l Measurement of the NADP+/NADPH ratio in SLC7A11-low and -high 786-O cells with empty vector (EV) or TPNOX overexpression under vehicle or 1 mM H2O2 treatment. m Cell death in response to treatment with 1 mM H2O2 for 6 h in SLC7A11-low and -high 786-O cells with EV or TPNOX overexpression measured using PI staining. n Cell death in response to treatment with 1 mM H2O2 treatment or glucose (Glc-) starvation for 6 h with or without 2 mM 2-deoxyglucose (2-DG) in SLC7A11-high 786-O cells measured using PI staining. o Cell death in response to treatment with 1 mM H2O2 or glucose starvation for 24 h with or without 2 mM 2-DG in T98G cells measured using PI staining. Data were presented as mean ± SD; n  =  3. n indicates independent repeats. P value was determined by two-tailed unpaired Student’s t test. n.s. not significant. Source data are provided as a Source Data file.