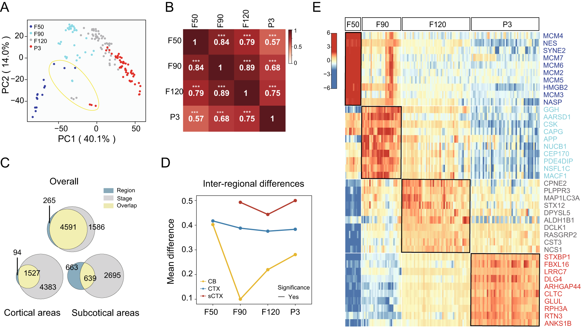
Fig. 2: Significant differences between developmental stages are revealed by spatiotemporal proteomics.

A Principal component analysis (PCA) showing the distribution of all samples based on protein abundance. The yellow circle indicates the samples of CB. B Correlations between the four stages based on protein abundance. The significance of the correlation is indicated by asterisks (***: p < 0.001). p-values were calculated by two-sided Student’s t-test. C Venn diagram showing the number of DEPs for stage and region. D Line chart showing the inter-regional differences over the stages in regions cerebellum (CB), cortex (CTX), and subcortical tissue (sCTX). The solid line indicates that there is at least one significant difference between the two adjacent stages. The dashed line indicates no significant difference between any two adjacent stages. The p-values were calculated by two-sided Student’s t-test. Note: three biological repeats of brain regions at each stage were used to calculate the average inter-regional differences between cortical and subcortical areas except that three technical replicates were performed on two CB samples at stage F90. E Marker proteins of the indicated stages (F50, F90, F120, and P3). As the CB region is significantly different from the other regions, CB is not included in this panel. Source data are provided as a Source Data file.