Fig. 7: 5-Aza-dC treatment partially rescues the loss of Paneth and Tuft cells.
From: TET2 and TET3 loss disrupts small intestine differentiation and homeostasis

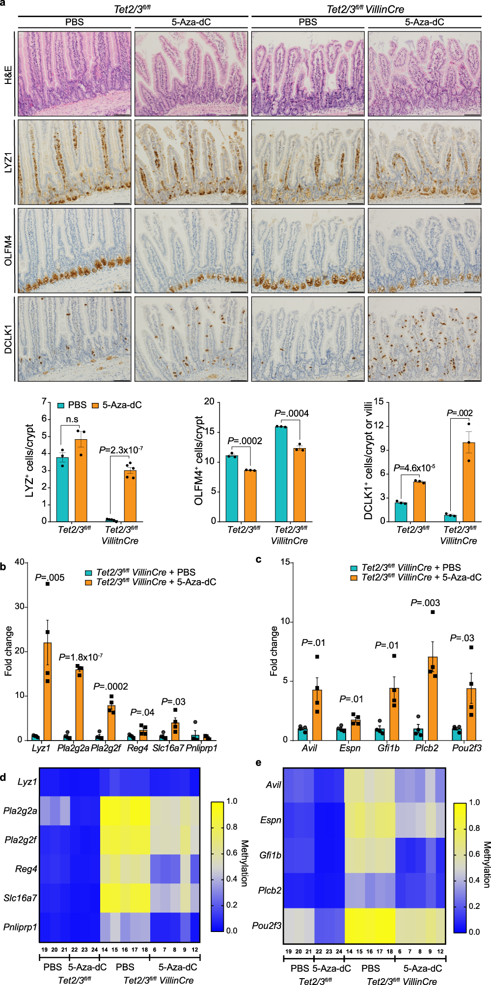
a H&E, LYZ1-, OLFM4-, and DCLK1- stained histologic images of the jejunum from wt and dko mice, treated with or without 5-Aza-dC. Quantification of LYZ1-, OLFM4- and DCLK1-positive cells are shown (n = 3, except for dko LYZ- positive cell where n = 5). Scale bar 100 µm. b Expression levels of several Paneth cell markers in untreated dko (n = 4) and 5-Aza-dC-treated (n = 4) mice. c Expression levels of several Tuft markers in untreated dko (n = 4) and 5-Aza-dC-treated dko (n = 4) mice. Significance (a–c) was determined using a two-sided t-test and is expressed as the mean ± SEM. d Bisulfite sequencing results for Paneth-specific LMRs defined in wt versus dko mice. The heatmap shows the average methylation ratios of five LMR amplicons from wt (n = 3) and dko- (n = 5) treated with or without 5-Aza-dC. The Lyz1 gene is highly activated in 5-Aza-dC treatment, whereas its associated LMR shows very little methylation change. This could be explained by the fact that additional unidentified methylation-sensitive regulatory elements are likely involved in its regulation. e Bisulfite sequencing results for Tuft-specific LMRs defined in wt versus dko mice. The heatmap shows average methylation ratios of 5 LMR amplicons from wt (n = 3) and dko- (n = 5) treated with or without 5-Aza-dC. Source data are provided as a Source Data file.