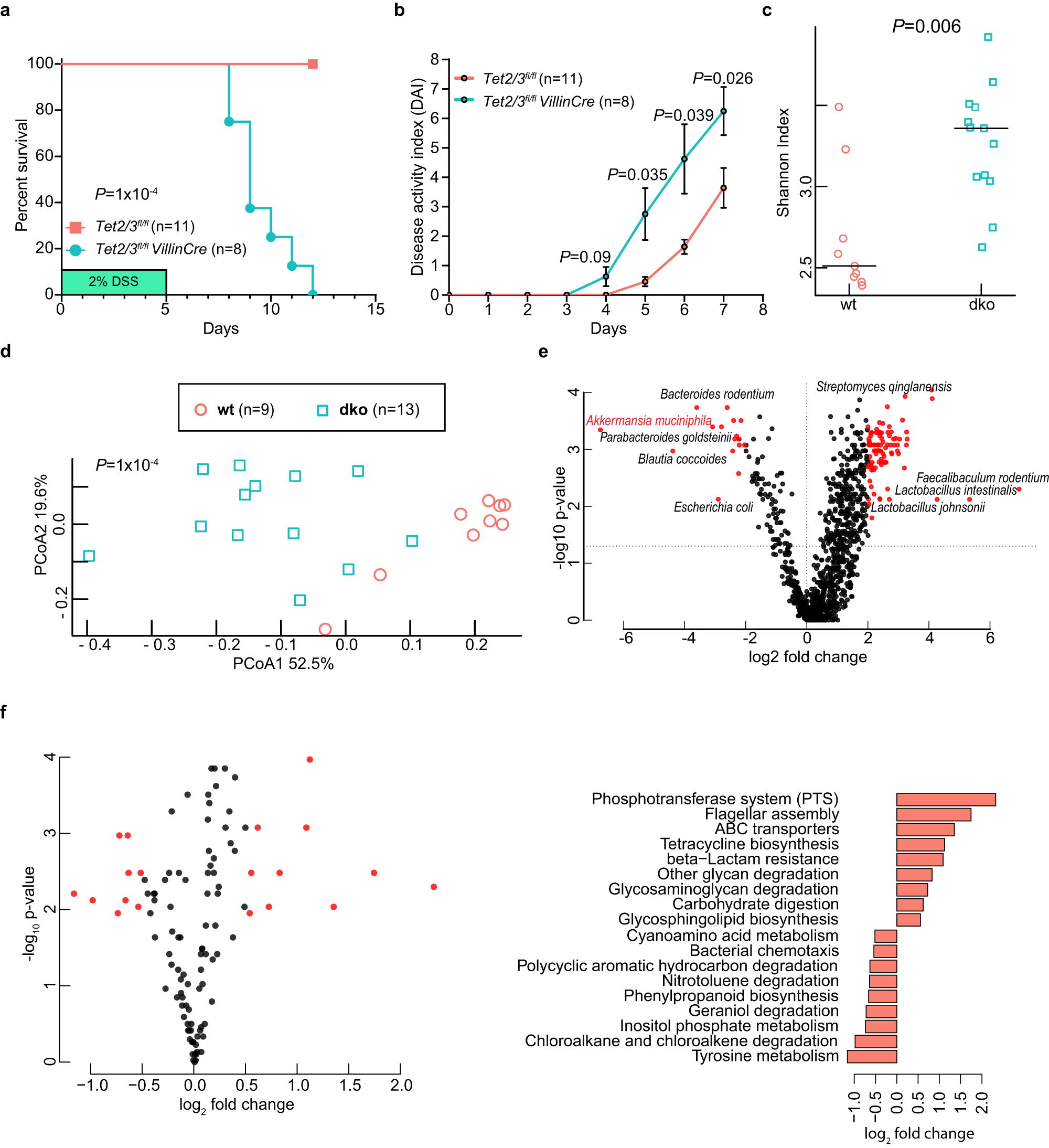
Fig. 8: Altered gut microbiota in TET2/3 dko mice.
From: TET2 and TET3 loss disrupts small intestine differentiation and homeostasis

a Survival curve for 8-week-old Tet2/3fl/fl (n = 11) and Tet2/3fl/fl VillinCre (n = 8) littermates treated with 2% DSS for 5 days. The mice were then followed until day 12. b Disease activity index (DAI, see Supp. Table 4) was monitored daily for both Tet2/3fl/fl (n = 11) and Tet2/3fl/fl VillinCre (n = 8) mice. Significance (a, b) was determined using a two-sided t-test and is expressed as the mean ± SEM. c Alpha diversity measured by Shannon diversity index in wt (n = 9) and dko (n = 13) mice. The larger Shannon index value indicates higher community diversity. Significance was determined using a two-sided Wilcoxon test and is expressed as the mean ± SEM. d PCA plots of beta diversity analysis of wt (n = 9) and dko (n = 13) mice. P value was calculated using the PERMANOVA test. e Volcano plot showing the significantly enriched (right) and depleted (left) bacteria in dko (n = 13) compared with wt (n = 9), using DESeq2 with Benjamini–Hochberg correction. f Analysis of the dko microbiota’s functional metabolic potential. Functional pathways were inferred from gene clusters and the differential abundance testing was performed using two-sided Wilcoxon tests with FDR correction (features with negative values enriched in wt). Source data are provided as a Source Data file.