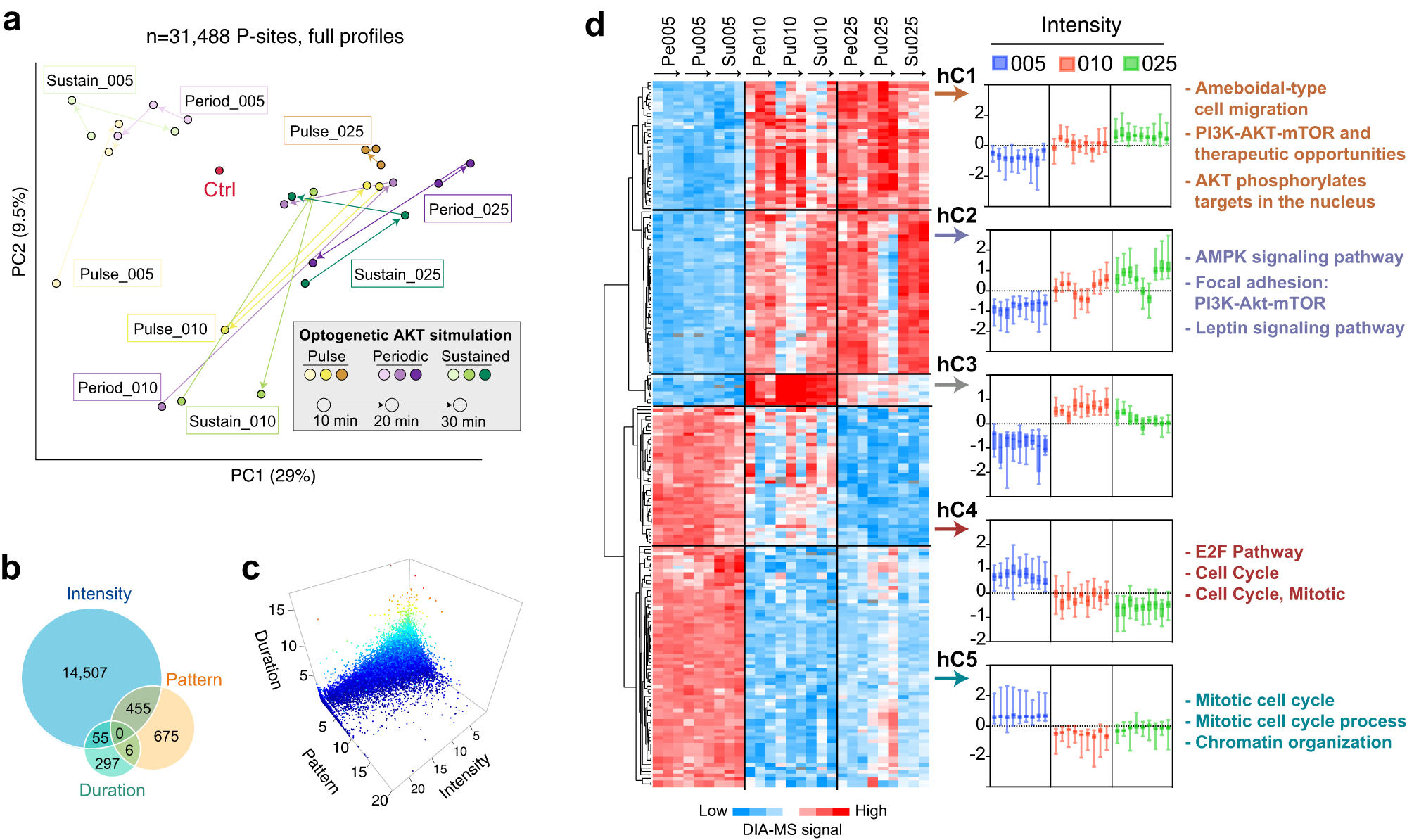
Fig. 2: Global variability of Akt1 responsive P-sites across all conditions driven by Akt1 intensity.
From: An optogenetic-phosphoproteomic study reveals dynamic Akt1 signaling profiles in endothelial cells

a Principal component analysis (PCA) based on all conditions using 31,488 P-sites quantified with full profiles without missing values. b The number of differential P-sites filtered by linear ANOVA analysis that considers co-variables for Intensity, Pattern, and Duration traits. All 34,740 P-sites were analyzed in this analysis. Venn diagram visualizes the size and overlapping identities following ANOVA. c The 3-dimensional (3D) plot of P-values projected to the traits of Intensity, Pattern, and Duration based on ANOVA. Each dot here represents a particular P-site. The x-, y-, and z-axes of the P-site denote the P values in the Log2 scale. The blue-to-red color visualizes the low-to-high Log2(P value) when the Duration trait is considered as the major varying factor. P values were based on linear ANOVA analysis (two-sided, unadjusted). d Heatmap for results of paired Student’s T-test for intensity groups, deconvoluting five groups (clusters hC1-hC5) based on phosphorylation and dephosphorylation trend. The blue-to-red color bar denotes the centered DIA-MS quantitative signals. The GO processes and keywords on the right indicate representative items enriched in hC1-hC5 by Metascape annotation. No GO items were enriched in hC3 due to its small size. The log2 fold-changes of each time points to control are visualized by boxplots (center line, median; box limits, upper and lower quantiles; whiskers, Min to Max values. n = 38, 48, 9, 41, and 71 observations of P-sites in hC1-hC5 boxplots). Source data are provided as a Source data file.