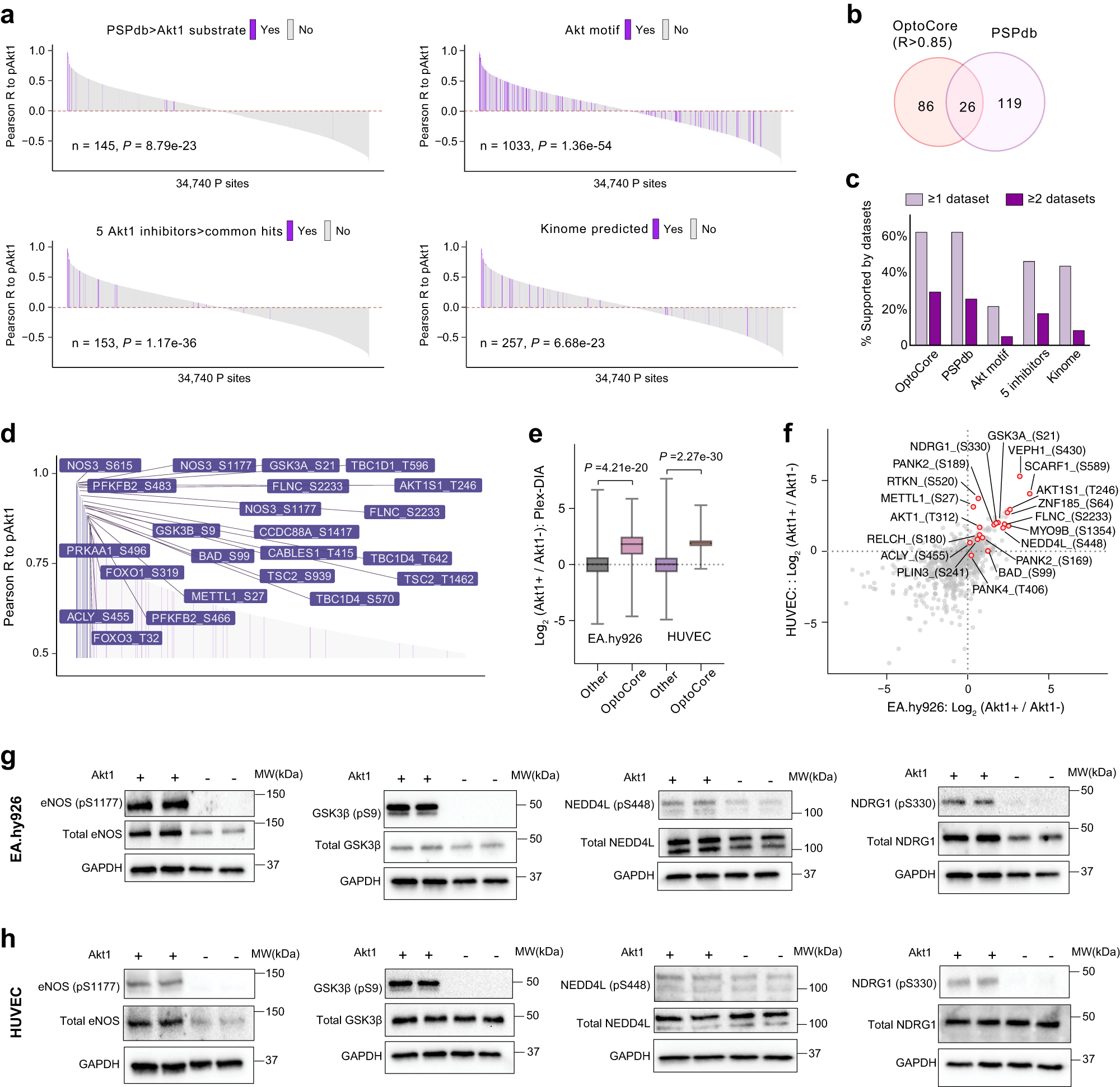
Fig. 6: The bioinformatic and experimental validations of P-sites co-varying with pAkt as potential Akt1 substrates.
From: An optogenetic-phosphoproteomic study reveals dynamic Akt1 signaling profiles in endothelial cells

a Waterfall plots of the Pearson correlation R values to Akt1 pT308 for all P-sites across experiments. Those P-sites highlighted in purple are included in each of the four lists containing potential Akt1 substrate P sites (PSPdb, Akt1 motif, 5 inhibitors, and kinome lists, please see the description in the “Results”). The P values are determined by two-sided Wilcox test comparing the Pearson correlation R values to Akt1 pT308 between P-sites within and out of each list. b Venn diagram for P-sites in OptoCore (i.e., Pearson correlation R values to Akt1 pT308 > 0.85) and PSPdb sites identified. c The percentage comparison indicating that for respective P-sites of each of the five lists (OptoCore, PSPdb, and Akt1 motif, 5 inhibitors, and kinome), how many percent of them are supported by any or any two of the other four lists. d Examples of many classic Akt1 substrates shared by PSPdb and OptoCore and their Pearson correlation R values to Akt1 pT308. e mTRAQ ratios derived from the plexDIA analysis on the in vivo kinase assay based on FSBA for phosphopeptides within and out of OptoCore list. The ratio values of the OptopCore list (n = 50 and 61 in EA.hy 926 cells and HUVEC cells) are remarkably higher in the Akt1-added cells compared to the control cells (P values, two-sided Wilcoxon test). This is visualized by box-plot (center line, median; box limits, upper and lower quantiles; whiskers, min to max values). f The mTRAQ ratio values (Akt1 added/Control) for 19 unique P-sites in OptoCore list quantified in both cell lines. g, h WB analysis assaying the kinase assay results for two classic Akt1 substrate P-sites (eNOS_S1177 and GSK3β_S9) and two novel P-sites, NEDD4L_S448 and NRG1_S330, both are not included in PhosphositeDB in EA.hy 926 cells (g) and HUVEC cells (h). For (g, h), two times of WB experiments were repeated independently with similar results. Source data are provided as a Source data file.