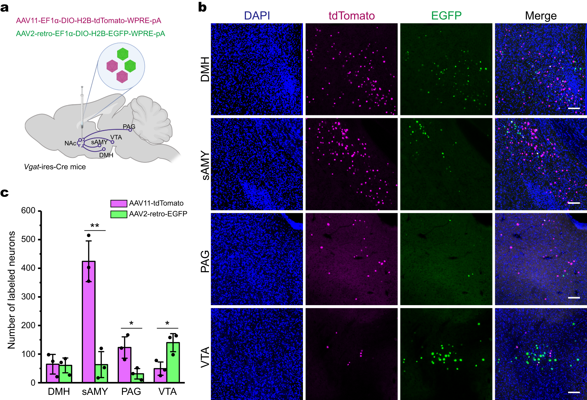
Fig. 4: Comparison of AAV11 and AAV2-retro in retrograde targeting of genetically defined neuronal populations.

a Connectivity diagram shows the injection site (nucleus accumbens, NAc) and its upstream areas in dorsomedial nucleus of the hypothalamus (DMH), periaqueductal gray (PAG), striatum-like amygdalar nuclei (sAMY) and ventral tegmental area (VTA). AAV11-EF1α-DIO-H2B-tdTomato and AAV2-retro-EF1α-DIO-H2B-EGFP viruses were mixed at a particle ratio of 1:1 (3 × 109 VG in total, 300 nL per mouse) and injected into NAc of Vgat-ires-Cre mice. Diagram was created with BioRender.com. b Representative images reveal that the retrograde labeling efficiencies of AAV11 and AAV2-retro are quite different in many upstream regions. Scale bar = 100 μm. c Quantification of AAV11- and AAV2-retro-infected projection neurons. Statistical values are presented as mean ± SEM (n = 3/group). Statistical analyses were performed through unpaired two-tailed Student’s t tests, with significant differences being expressed by the p value. *p < 0.05, **p < 0.01. Source data are provided as a Source Data file.