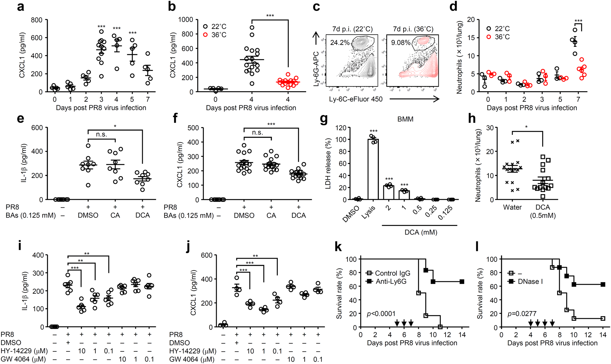
Fig. 4: Bile acids-TGR5 axis inhibits inflammatory responses following influenza virus infection.

a–d, Mice kept at 22 or 36 °C were infected intranasally with 1000 pfu of influenza virus. The lung washes were collected at indicated time points and analyzed for CXCL1 by ELISA (a, n = 5 mice at 0, 1, 2, 4, 5, an 7 days p.i., n = 11 mice at 3 days p.i.; b n = 5 mice for uninfected, n = 17 mice for infected at 22 °C, and n = 15 mice for infected at 36 °C). Leukocytes were isolated from the lung at indicated time points. The number of Ly6C+ Ly6G+ neutrophils were analyzed by flow cytometry (c, d; n = 3 room temperature- or high heat-exposed mice at 0, 1, 2, 3, and 5 days p.i., n = 4 room temperature-exposed mice at 7 days p.i, n = 6 high heat-exposed mice at 7 days p.i). e, f Bone marrow-derived macrophages were infected with influenza virus in the presence or absence of CA or DCA. Cell-free supernatants were collected at 24 h p.i. and analyzed for IL-1β (e; n = 8 mice) or CXCL1 (f; n = 8 mice for uninfected, n = 16 mice for infected) by ELISA. g Uninfected bone marrow-derived macrophages were cultured in the presence or absence of indicated amounts of DCA for 24 h. LDH activity was measured for cytotoxicity (n = 4). h DCA-treated or control mice kept at 22 °C were infected intranasally with 1000 pfu of influenza virus. Leukocytes were isolated from the lung at 7 days p.i.. The number of Ly6C+ Ly6G+ neutrophils were analyzed by flow cytometry (n = 16 mice for water-fed, n = 14 mice for DCA-treated). i, j Bone marrow-derived macrophages were infected with influenza virus in the presence or absence of indicated amounts of HY-14229 or GW 4064. Cell-free supernatants were collected at 24 h p.i. and analyzed for IL-1β (i; n = 6) or CXCL1 (j; n = 4) by ELISA. k, l Mice kept at 22 °C were infected intranasally with 1000 pfu of influenza virus. A group of mice was treated with either a neutrophil-depleting antibody to Ly6G (k; control IgG, n = 6 mice; anti-Ly6G, n = 6 mice) or recombinant DNase intraperitoneally (l; control, n = 8 mice; DNase I, n = 8 mice) at indicated time points (arrows). Survival was monitored for 14 days. Each symbols indicate individual values (a, b, d–j). Data are mean ± s.e.m. Data are representative of two independent experiments (a, c–e, g, i–l) or are pooled from two independent experiments (b, f, h). Statistical significance was analyzed by two-way analysis of variance (ANOVA) (a, b, e–g, i, j), two-tailed unpaired Student’s t test (d, h), or two-sided log-rank (Mantel-Cox) test (k, l). *P < 0.05, **P < 0.01, ***P < 0.001, n.s., not significant (d; 7 days p.i., p = 0.00053; h; p = 0.0246).