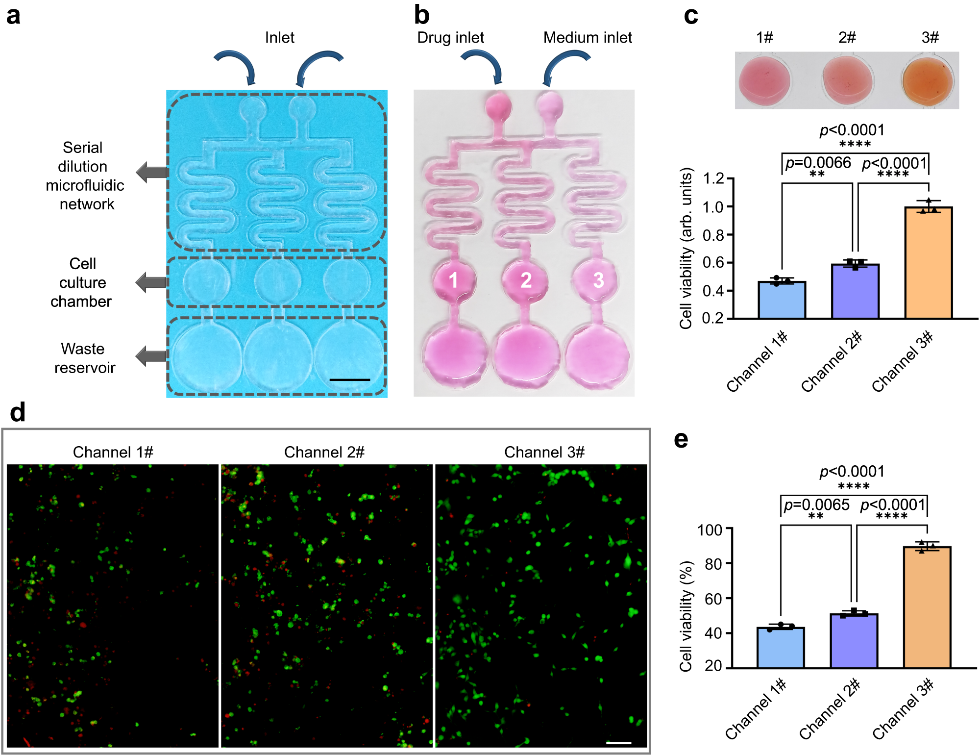
Fig. 7: Drug screening within self-supporting chips (SSCs).
From: Machining water through laser cutting of nanoparticle-encased water pancakes

a Schematic diagram of the SSC structure. The scale bar represents 1 cm. b Gradient dilution of DOX·HCl in the SSC using culture medium. c, CCK8-stained MDA-MB-231 cells in different cell culture chambers after serial dilution of DOX·HCl. A brighter orange color cell culture stain indicates higher cell viability. The histogram depicts the results of quantitative analysis of CCK8 staining results using spectrophotometry. Data of distinct samples are presented as mean ± s.d., n = 3. d Images of fluorescence-stained MDA-MB-231 cells in different cell culture chambers after serial dilution of DOX·HCl, in which the red and green dots respectively represent dead and live cells. The scale bar represents 100 μm. e The histogram depicts the results of counting analysis of fluorescent staining. Data of distinct samples are presented as mean ± s.d., n = 3.